Witam,
sprawa wydaje się banalnie prosta, a im więcej o tym myślę, tym więcej problemów.
Sprzęt- radio Blaupunkt RD4 oraz wzmacniacz VIBE BlackBox. Chcę podłączyć niewielki subwoofer który ma małym kosztem trochę polepszyć bas, nie zamierzam robić w aucie dyskoteki (przy większym budżecie kupiłbym lepsze głośniki i pewnie to by wystarczyło).
Pociągnąłem więc zwykłe kable z radia do bagażnika, z 2 wyjść na głośniki przednie. Radio nie ma wyjścia niskopoziomowego, mógłbym wlutować się przed TDA7564 ale myślę, że nie warto.
Wzmacniacz ma wejście High Input, które okazuje się poprostu dzielnikiem napięcia. Między wejściem High a Line (RCA) wzmacniacza, jest rezystancja 33k.
Nie bardzo wiem dlaczego, ale wiem, że nie wolno łączyć ujemnego bieguna dwóch głośników, na wyjściu z końcówki mocy (czyli na wyjściu z radia). I tu pojawia się problem, bo wejście High do wzmacniacza VIBE ma tylko jedną, wspólną masę, tak samo jak wejście Line (RCA). Wpinając się tam połączę "minusy" kanału lewego i prawego radia RD4.
O co chodzi i jak sobie z tym poradzić, nie lutując niepotrzebnie radia i nie ciągnąc ekranowanych kabli? Przecież po coś to wejście High jest.
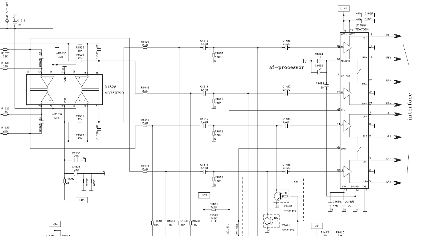
Końcówka mocy w radiu:
(Wrzuciłbym cały schemat, ale moderator- nie wiedzieć czemu, nie lubi linków do dropbox..)
Z góry dzięki za pomoc.
sprawa wydaje się banalnie prosta, a im więcej o tym myślę, tym więcej problemów.
Sprzęt- radio Blaupunkt RD4 oraz wzmacniacz VIBE BlackBox. Chcę podłączyć niewielki subwoofer który ma małym kosztem trochę polepszyć bas, nie zamierzam robić w aucie dyskoteki (przy większym budżecie kupiłbym lepsze głośniki i pewnie to by wystarczyło).
Pociągnąłem więc zwykłe kable z radia do bagażnika, z 2 wyjść na głośniki przednie. Radio nie ma wyjścia niskopoziomowego, mógłbym wlutować się przed TDA7564 ale myślę, że nie warto.
Wzmacniacz ma wejście High Input, które okazuje się poprostu dzielnikiem napięcia. Między wejściem High a Line (RCA) wzmacniacza, jest rezystancja 33k.
Nie bardzo wiem dlaczego, ale wiem, że nie wolno łączyć ujemnego bieguna dwóch głośników, na wyjściu z końcówki mocy (czyli na wyjściu z radia). I tu pojawia się problem, bo wejście High do wzmacniacza VIBE ma tylko jedną, wspólną masę, tak samo jak wejście Line (RCA). Wpinając się tam połączę "minusy" kanału lewego i prawego radia RD4.
O co chodzi i jak sobie z tym poradzić, nie lutując niepotrzebnie radia i nie ciągnąc ekranowanych kabli? Przecież po coś to wejście High jest.
Końcówka mocy w radiu:
(Wrzuciłbym cały schemat, ale moderator- nie wiedzieć czemu, nie lubi linków do dropbox..)
Z góry dzięki za pomoc.
