logo elektroda
logo elektroda
X
logo elektroda
REKLAMA
REKLAMA
Adblock/uBlockOrigin/AdGuard mogą powodować znikanie niektórych postów z powodu nowej reguły.

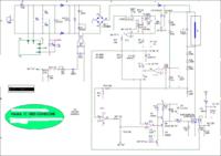
Bosch PIA611T16e - Uszkodzenia IGBT po wymianie, co może być przyczyną?

grebus 12 Lis 2016 12:35 2592 3
REKLAMA
  • #1 16056249
    grebus
    Poziom 14  
    Witam, jestem w posiadaniu płyty indukcyjnej Bosch PIA611T16e w której uszkodzeniu uległ moduł mocy tj, mostek i dwa tranzystory IGBT.
    Po wymianie uszkodzonych elementów płyta działa poprawnie, lecz po pewnym czasie tj. tygodnia ulegają uszkodzeniu te same elementy.

    Sprawdziłem pojemności kondensatorów przy IGBT (wpiętych K-E) są ok. Dla pewności zamieniłem miejscami z dobrą stroną, nadal uszkodzeniu ulega ta sama strona płyt. Podejrzewam drivery sterujące bazami IGBT, wykonane na tranzystorkach SMD, które też sprawdziłem - wszystko w normie. Nie mam już pomysłów. Może ktoś spotkał się z takim problemem?
    Pozdrawiam
  • REKLAMA
  • #2 16056338
    lisek
    Serwisant RTV
    Popatrz typowe rozwiązanie
    kontroler HT46r47
    Bosch PIA611T16e - Uszkodzenia IGBT po wymianie, co może być przyczyną?
    tranzystor org. (made China) H20R1202/ FGA15N120 >> IGBT np. G4PH40UD

    Popatrz coś było na forum o tych ( Induction Hob) płytach indukcyjnych
  • REKLAMA
  • #3 16056361
    grebus
    Poziom 14  
    Tranzystory oryginalne, posiadam dużo uszkodzonych płyt (dawców).
    Akurat uruchomiłem ponownie płytę po wymianie zespołu mocy. Działa, żona gotuje obiad ciekawe jak długo wytrzyma. Oczywiście podmieniłem kilka kondensatorów, aby ograniczyć usterkę.

    Dodano po 3 [godziny] 2 [minuty]:

    Tak przez przypadek zainteresowałem się temperaturą na radiatorze która mimo chłodzenia przez wentylator była bardzo wysoka ( wręcz parzy). Przerobiłem sterowanie wentylatora aby załączał się z chwilą włączenia obojętnie którego pola, a nie kiedy temperatura osiąga graniczną amplitudę.
    Temperatura mniejsza można dotknąć radiator, płyta na pełnym obciążeniu "4 pola" pracuje ponad 2 godz. Nie wiem co jest przyczyną późnego załączania wentylatora i w jaki sposób płyta odczytuje temperaturę , na radiatorze bark termistora.
  • #4 16077280
    grebus
    Poziom 14  
    Do dzisiaj płyta pracuje prawidłowo.
REKLAMA