logo elektroda
logo elektroda
X
logo elektroda
REKLAMA
REKLAMA
Adblock/uBlockOrigin/AdGuard mogą powodować znikanie niektórych postów z powodu nowej reguły.

Sprawdzenie schematu zasilacza stabilizowanego 0-12V 2A-3A z 10 gniazdami DC i USB 5V

pprzemo14 16 Lis 2016 20:37 1236 11
REKLAMA
  • #1 16066376
    pprzemo14
    Poziom 9  
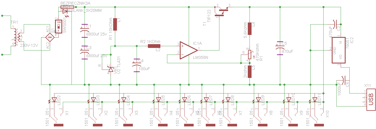
    Witam , chcę zrobić zasilacz stabilizowany regulowany 0V - 12V o natężeniu od 2A do 3A . Zrobiłem wstępnie schemat ale potrzebuję kogoś doświadczonego , kto mógłby mi go sprawdzić :) dodam , że ma tam być 10 gniazd dc oraz jedno usb +5V
  • REKLAMA
  • #2 16067086
    Adam-zw
    Poziom 20  
    Witam,
    na załączonym schemacie popełniłeś kilka błedów: dioda LED bez rezystora szybko się spali, kondensatory filtrujące - dlaczego są szeregowo połączone, tym zmniejszasz ich pojemność o połowę, pozostałość schematu wymaga kalkulacji...
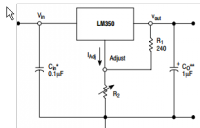
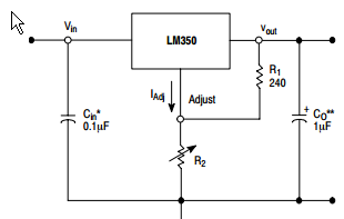
    A tak na marginesie czy nie łatwiej byłoby zastosować jako stabilizator LM350 ułatwiło by Ci cały układ
  • REKLAMA
  • #3 16067987
    pprzemo14
    Poziom 9  
    Więc ... Dioda led - faktycznie zapomniałem o rezystorze . A co do kondensatorów filtrujących - połączyć je równolegle ? A jeśli zastosuję LM350 to czy na schemacie który podałeś , element R2 jaką ma mieć oporność ? Ps. w załączniku podaję wyliczenia bez stabilizatora 5V do usb .
  • #4 16068040
    Brivido

    Poziom 34  
    Jeszcze kwestia, że stabilizator 5V zasilany jest z regulowanego wyjścia 0-12V.
  • REKLAMA
  • Pomocny post
    #5 16068111
    Adam-zw
    Poziom 20  
    wzór do obliczenia R2 możesz wyliczyć z poniższego wzoru
    VO = V(ref) ( 1+R2/R1) + IadjR2
    gdzie V(ref) dla tego układu wynosi 1,25V; a R1 w nocie katalogowej to 120 ohm,
    zajżyj na tą stronę www.datasheetcatalog.com lub .net wpisując w polu wyszukiwania LM350
  • #6 16068113
    pprzemo14
    Poziom 9  
    no tak ale na stałe ustawię tam 9V . regulacja tam jest tak jakby może kiedyś się przydała :D
  • Pomocny post
    #7 16068136
    Rezystor240
    Poziom 42  
    Zasilanie stabilizatora 5V najlepiej podłączyć obok kondensatora.
  • REKLAMA
  • #8 16068219
    pprzemo14
    Poziom 9  
    A podpowiedzcie mi jeszcze ( bo z tym zasilaczem pomógł mi znajomy , a nie mam z nim teraz kontaktu ) jeśli chciałbym zastąpić potencjometr rezystorem tak abym uzyskał 9V , to jak to policzyć ? i jeszcze jedno gniazdo chciałbym uzyskać stałe 12V , więc jak dobrze myślę zamiast potencjometru wstawić rezystor 470 ohm , tak?
  • #9 16068234
    Rezystor240
    Poziom 42  
    Jeśli masz tam wstawiony potencjometr to ustaw żądane napięcie i wyjmij potencjometr i zmierz jego rezystancje to najlepszy sposób.
  • #10 16068452
    pprzemo14
    Poziom 9  
    A miałem nadzieje że da się to obliczyć .
  • #11 16068454
    Adam-zw
    Poziom 20  
    Zrób jak napisał Ci Rezystor240, ale co do otrzymania 12V stabilnego napięcia to może być problem ponieważ musisz mieć wiekszy zapas napięcia zasilania przynajmniej o 2V do 3V a tym bardziej jeżeli obciążysz ten układ to Ci napięcie zasilające jeszcze się obniży
  • #12 16068590
    pprzemo14
    Poziom 9  
    Czyli nie mam co liczyć na 12V , wiec będzie 9V i USB :D . Mam jeszcze pytanie : czy układ tego zasilacza mogę zostawić na LM 358 ? Czy raczej go zmienić tak jak polecał Adam-zw ?
REKLAMA