logo elektroda
logo elektroda
X
logo elektroda
Adblock/uBlockOrigin/AdGuard mogą powodować znikanie niektórych postów z powodu nowej reguły.

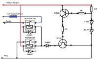
Schemat podłączenia automatycznego włącznika świateł mijania AWS01

zasilaczwarsztatowy 19 Lis 2016 17:39 3288 3
  • #1 16072203
    zasilaczwarsztatowy
    Poziom 13  
    Witam, potrzebuje schematu podłączenia automatycznego włącznika świateł mijania aws01, miałem schemat ale gdzieś zgubiłem, a w internecie nie znalazłem konkretnych odpowiedzi.
  • #2 16072290
    _PREDATOR_

    VIP Zasłużony dla elektroda
  • #3 16386103
    gsekulski
    Poziom 16  
    Witam kolegów. Mam pytanko może trochę głupie. Kupiłem sobie automatyczny wlacznik swiatel mx-1. Tylko mam pytanko jak wy się wpinacie w przewody idace do kostki włącznika swiatel? Nacinacie je czy są jakieś bardziej profesjonalne sposoby? Auto A4 B6. Sorki jeśli głupie pytanie ale zazwyczaj robiłem mechanikę, nigdy jeszcze nie kabinowalem w ten sposób z elektryka i zanim cis zrobię warto się podpytac kogos bardziej ogarnięty go w tym temacie.
  • #4 16386112
    TomekB123
    Poziom 20  
    gsekulski napisał:
    Witam kolegów. Mam pytanko może trochę głupie. Kupiłem sobie automatyczny wlacznik swiatel mx-1. Tylko mam pytanko jak wy się wpinacie w przewody idace do kostki włącznika swiatel? Nacinacie je czy są jakieś bardziej profesjonalne sposoby? Auto A4 B6. Sorki jeśli głupie pytanie ale zazwyczaj robiłem mechanikę, nigdy jeszcze nie kabinowalem w ten sposób z elektryka i zanim cis zrobię warto się podpytac kogos bardziej ogarnięty go w tym temacie.


    Można zastosować takie konektorki do wpinania się w przewody.
    Schemat podłączenia automatycznego włącznika świateł mijania AWS01
REKLAMA