Witam,
Ćwiczę ostatnio Xmegę. A ponieważ chcę uprościć konstrukcję, to chce wykorzystać RTC32 i V-bat.
Generalnie wszystko udało się już uruchomić poza PWM-ami, łącznie z zegarem i teoretycznie systemem podtrzymania bateryjnego.
Pisze teoretycznie, bo nie do końca jestem zadowolony z jego działania.
Jeśli chodzi o przykładowe procedury, to korzystałem z książki AVR Praktyczne projekty, a do zegara z ASF.
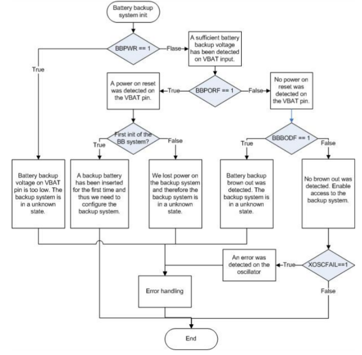
Najpierw zastosowałem kondensator jako źródło zasilania awaryjnego na pinie Vbat. Ale zauważyłem, że tak co drugi, trzeci raz jak wyciągnę wtyczkę zasilacza z gniazdka, to układ zgłasza błąd:
co powoduje wyzerowanie zegara.
Wymieniłem kondensator na baterie odłączając Vbat całkowicie od zasilania i jest to samo.
Nie wiem o co chodzi. Spotkał się ktoś z czymś takim?
I jeszcze jedno. Kiedyś do AVR-ów były piękne kilkuset stronicowe dokumentacje z opisanym każdym bitem konfiguracyjnym, a tego diabelstwa o Vbat nie mogę znaleźć.
pozdrawiam
Ćwiczę ostatnio Xmegę. A ponieważ chcę uprościć konstrukcję, to chce wykorzystać RTC32 i V-bat.
Generalnie wszystko udało się już uruchomić poza PWM-ami, łącznie z zegarem i teoretycznie systemem podtrzymania bateryjnego.
Pisze teoretycznie, bo nie do końca jestem zadowolony z jego działania.
Jeśli chodzi o przykładowe procedury, to korzystałem z książki AVR Praktyczne projekty, a do zegara z ASF.
Najpierw zastosowałem kondensator jako źródło zasilania awaryjnego na pinie Vbat. Ale zauważyłem, że tak co drugi, trzeci raz jak wyciągnę wtyczkę zasilacza z gniazdka, to układ zgłasza błąd:
if (VBAT.STATUS & VBAT_BBPORF_bm) return 2co powoduje wyzerowanie zegara.
Wymieniłem kondensator na baterie odłączając Vbat całkowicie od zasilania i jest to samo.
Nie wiem o co chodzi. Spotkał się ktoś z czymś takim?
I jeszcze jedno. Kiedyś do AVR-ów były piękne kilkuset stronicowe dokumentacje z opisanym każdym bitem konfiguracyjnym, a tego diabelstwa o Vbat nie mogę znaleźć.
pozdrawiam
