logo elektroda
logo elektroda
X
logo elektroda
Adblock/uBlockOrigin/AdGuard mogą powodować znikanie niektórych postów z powodu nowej reguły.

Super Star 3900 - Analiza modyfikacji na płycie i przestrojenie pokrętła coarse

maniek157 02 Gru 2016 23:07 8007 33
  • #1 16100992
    maniek157
    Poziom 9  
    Witam posiadam radio super star 3900 , ma ono pewna modyfikacje na płycie , zastosowana gdzieś przez poprzednich właścicieli i chciałbym wiedzieć czemu ona służy ? , Mam zamiar doprowadzić radio do stanu używalności .Drugie pytanie jak najlepiej przestroic by zera były normalnie w "zatrzasku " pokrętła coarse , obecnie zera są z pokrętłem max w lewo . Dodaje fotke płyty z dolożonymi elementami.
  • #3 16101066
    maniek157
    Poziom 9  
    Właśnie normalny odbiór przykładowo 19 kanału jest z pokrętłem coarse max w lewo, na środku i w prawo jest głucho.

    SP5IT , a domyślasz się czemu ma służyć ten rezystor , dioda i kondensator ceramiczny dołożony na płycie ? widać że to nie oryginalne rozwiązanie
  • #4 16101106
    D_Mrozu
    Poziom 21  
    Witam.
    Ze względu na emisję J3E i A1A to radio ma w zatrzasku "5".
    Pozdrawiam.
  • #5 16102267
    zebra017
    Poziom 13  
    Jak przestroić w "zera"?
    Najprościej przestroić odpowiedni generator.
    Ale żeby było elegancko to na modulacji SSB trzeba zachować "5-tki", na AM i FM zrobić "0". Można to osiągnąć układem podobnym do tego, który to ktoś zrobił w twoim radiu. Odnaleźć właściwy generator, pod jego układ rezonansowy (kwarc) podpiąć trymer przez diodę do masy i rezystor do zasilania modulacji AM/FM. Gdy włączysz AM/FM dioda przewodzi i zwiera trymer, wiec stroisz nim w "zera". Na SSB dioda nie przewodzi i trymer nie obniża częstotliwości, ale niestety roztraja delikatnie, ale wkurzająco modulację jednowstęgową, dlatego dostrajasz potem generator na USB i LSB.
    Ten dorobiony układzik nie wiem do czego służy ale coś zwiera kondesatorem 10n do masy, gdy na rezystor podane jest dodatnie napięcie. Miernik i zobaczyć przy jakim przełączniku to napięcie się pojawia. No i analiza schematu.
  • #6 16102269
    maniek157
    Poziom 9  
    Witam ponownie , jako że znalazłem trochę czasu na testy radia zauważyłem że ma problem z modulacją której praktycznie nie ma , w ssb słychać tylko delikatnie RB na końcu nadawania, moc wyjściowa jest ok, od czego zacząć poszukiwania ?.Dodam że zmiana mikrofonu nic nie daje, podłączyłem fd1818 i bez zmian , regulacje prk od modulacji również bez efektu , napięcie na 4 pinie w mikrofonie jest około 4 v przy nadawaniu spada do prawie zera .
  • #7 16102337
    SP5IT
    VIP Zasłużony dla elektroda
    4 pin w ss3900 jest nie używany.
    Modyfikacja zapewne ma za zadanie dołączać kondensator do masy w jednej z emisji aby obciąć wysokie tony. Zobacz w jakiej emisji pojawia się napięcie na rezystorze i będzie wiadomo w której.
    M
  • #8 16102565
    maniek157
    Poziom 9  
    Fakt pin nr 3 ma te 4V które zanikają po naciśnięciu ptt czy to normalne ? skoro radio przystosowane jest do mikrofonu dynamicznego on powinien mieć jakieś zasilanie na wejściu?, druga sprawa to jak dobrze myślę cicha modulacja i cichy roger beep w każdym rodzaju emisji,wskazują na uszkodzenie czegoś już za wzmacniaczem wejściowym czyli układem 4558 ?
  • #9 16103097
    Hektar Zahler
    Poziom 34  
    Solucja przestrojenia kanałowego A. 87 w tzw. 0 na PL jest dawno na forum - klik na linka -.

    Tor m.cz. wspólny w radiach SSB tego typu badaj wstępnie wyłącznie w FM jak jesteś zielony w temacie.
    Wystarczy, że spadnie moc w niefartowny sposób, a limitery pogłupieją.

    To taka mała przestroga.

    Co do moda wskaż elementy, na których to jest.
  • #10 16103763
    maniek157
    Poziom 9  
    Co do modyfikacji z fotografi na początku tematu jest ona jak to wspomniał SP5IT do obcięcia wysokich tonów z emisji fm ,identyczne rozwiązania znalazłem na zagranicznych forach. Jeśli ma ktoś z was schemat tego radia na płycie EPT360011Z byłbym wdzięczny za linka , nie wszystkie elementy zgadzają się względem schematu alana 87, i może prądy spoczynkowe na poszczególnych driverów , stopni końcowych itp.
  • #11 16106674
    kriss51
    VIP Zasłużony dla elektroda
    Jak poprawnie zestroić te radio jest dokładnie bez kombinowania w serwis manualu.

    http://www.cbradio.nl/superstar/Superstar_3900EGHP_ENG_Manual.pdf

    Tu na chłopski rozum masz opis w tym temacie (12 wpis).

    https://www.elektroda.pl/rtvforum/topic3278501.html

    Miernik częstotliwości i do dzieła.

    Modyfikacja dotyczy obcinania wysokich tonów raczej tak jak kolega SP5IT wspomniał.

    Wyraźnie widać że kondensator 10nF włączany jest diodą do masy. Wystarczy jak sprawdzisz na której emisji pojawia się napięcie na rezystorze, wtedy odłącz jedną stroną kondensator i posłuchaj czy da się usłyszeć wyższe tony oczywiście tylko na odbiorze. Bez żadnych zbędnych przeróbek wystarczy zdemontować wszystkie trzy elementy i będziesz miał oryginał.
  • #12 16106692
    maniek157
    Poziom 9  
    Witam po chwili przerwy i różnych próbach pomiarach i tak dalej , problem leży po stronie zasilania pa i drivera , przy modulacji ssb na płytce z laminatu łączącej punkty tp 7 ,8,9 jest napięcie zasilania czyli 12 v przy nadawaniu czy też bez niego , przy modulacji am ,fm,cw powinno być tam około 6-8 v z tego co wygoglowałem , u mnie jest jakieś 2.5 do 3.2V które zanika przy nadawaniu praktycznie do zera , chyba problemem będzie 2sa1012 który zasila układ spróbuję podstawić inny , przy pomiarze miernikiem nie ma zwarć ani tym podobnych .Druga sprawa to inny tranzystor oznaczony na schemacie jako TR50 czyli 2sb525 ,a u mnie jest 2sa934
  • #13 16106709
    kriss51
    VIP Zasłużony dla elektroda
    Zobacz, bo edytowałem nieco mój poprzedni post.
    W AM modulacja i moc jakaś jest?

    Podczas nadawanie w AM grzeje się TR51?
  • #14 16106737
    maniek157
    Poziom 9  
    więc tak modulacja jest na wszystkich emisjach , w ssb idzie moc z modulacja do końca skali , w amie jej nie było na początku bo prk był pewnie ustawiony pod te 5 watów , w obecnej chwili przy takim napięciu na laminacie jest jakieś 0,5 wata i skręconym vr13 na minimum jest modulacja słyszalna na drugim radiu , podstawienie drugiego 2sa1012 nic nie zmieniło , radio po oględzinach wyglądało na niegrzebane oprócz tej jednej modyfikacji z foto , dziwi mnie ten tranzystor który według schematu super star 3900 mam inny , tylko że to może też zależy od wersji radia a dokładniej pcb ?, tak dokładnie tylko to napięcie przy am piszą powinno być połową zasilania a tutaj jest mniej i spada do 1,5 V przy nadawaniu . tr 51 nie nagrzewa się, pomiar napięć zewnętrzne nogi mają około 12 v jedna i druga zaś na środkowej nodze jest to samo co na laminacie czyli w ssb 12v i nie spada przy ptt, na am, fm, cw okolice 3v spadają przy nadawaniu
  • Pomocny post
    #15 16106801
    kriss51
    VIP Zasłużony dla elektroda
    maniek157 napisał:
    więc tak modulacja jest na wszystkich emisjach


    Dobra oznaka.

    maniek157 napisał:
    w ssb idzie moc z modulacja do końca skali


    W SSB bez modulacji nie ma mocy.

    maniek157 napisał:
    w amie jej nie było na początku bo prk był pewnie ustawiony pod te 5 watów ,


    Dlatego na początek trzeba wszystko sprawdzić, a potem dopiero pytać.

    maniek157 napisał:
    w obecnej chwili przy takim napięciu na laminacie jest jakieś 0,5 wata i skręconym vr13 na minimum jest modulacja słyszalna na drugim radiu


    O jakim laminacie mowa? Moc mierzymy na wyjściu antenowym i najlepiej na sztucznym obciążeniu.

    maniek157 napisał:
    podstawienie drugiego 2sa1012 nic nie zmieniło


    No i to było logiczne ponieważ napisałeś że napięcia się przełączają. W SSB ma te 12V, a podkręceniu mocy na peerku w AM też jest już większa moc.

    Teraz sam widzisz że nie źle zamieszałeś.

    W AM na pełnej mocy ma być około 8V bez modulacji.

    Jeśli coś nie pasuje to zmierz wszystkie tranzystory modulatora AM od TR49 do TR53.

    Sprawdź dla pewności prądy spoczynkowe drivera i PA.

    Dałem Ci link do service manual. Masz tam wszystko czarne na białym. Nie trzeba tego opisywać po raz "enty"
  • #16 16106817
    maniek157
    Poziom 9  
    pisząc ''laminat'' mam na myśli ta płytkę łączącą punkty tp7,tp8,tp9 i na niej mierzę napięcia .Moc nadawczą podglądam na mierniku swr w opcji pwr , piszesz że w AM powinno być 8 V na pełnej mocy , problem w tym że podkręcanie prką vr13 am pwr nie wiele zmienia i nie da się osiągnąć wiecej jak 4V które i tak spada do małych wartości przy nadawaniu i w tym jest problem , przewertuję tranzystory tak jak napisałeś
  • #17 16106932
    kriss51
    VIP Zasłużony dla elektroda
    Nie spada czasem napięcie na samym zasilaczu? Zmierz napięcie na emiterze TR51 czy jest stabilne na pełnej mocy w AM.
    Nie zapomnij sprawdzić prądów spoczynkowych i dodatkowo i dodatkowo zmierz diody D91, 92. Na moje oko masz tam jakiś szkolny błąd. Nadal nie mam pojęcia co to oznacza:

    maniek157 napisał:
    w obecnej chwili przy takim napięciu na laminacie jest jakieś 0,5 wata i skręconym vr13


    Jakim napięciu? Przecież pisałeś już że masz 5W. Nawet nie byłeś tego pewny, bo napisałeś tak:
    maniek157 napisał:
    w amie jej nie było na początku bo prk był pewnie ustawiony pod te 5 watów , w obecnej chwili przy takim napięciu na laminacie jest jakieś 0,5 wata i skręconym vr13 na minimum jest modulacja słyszalna na drugim radiu


    Pewnie czy na pewno? Normalnie masło maślane. Piszesz tak jakbyś sam tego nie robił.
    Ma być tak:
    USB/LSB- kolektor TR51 12V nawet w czasie modulacji.
    AM/FM- kolektor TR51 na pełnej mocy około 8V.
    Jeśli coś nie pasuje to prawdopodobnie któryś z opisywanych tranzystorów nie ma odpowiedniego wzmocnienia, jest uszkodzony, zasilacz nie wyrabia prądowo.
    Prądy spoczynkowe do sprawdzenia i ewentualnej korekty.
    Odpowiednie ustawienie potencjometrów montażowych.
    Proszę niczego nie przeoczyć.
  • #18 16107259
    maniek157
    Poziom 9  
    Więc tak na spokojnie :
    radio zasilane cały czas z naładowanego akumulatora
    zasilanie mierzone na emiterze TR51 : ssb -modulacja 11,85,a bez modulacji 12,02
    AM,FM,CW w obecnej chwili Vr13 skręcony jest na minimum i bez nadawania zasilanie z emitera tr51 jest 2,5 V, przy nadawaniu spada do 1,5 -1,0 V , w tym momencie nośna ma może z 0,5 wata i modulacja jest czytelna. Przy ustawieniu vr13 na max zasilanie na TP9 (Emiter TR51) jednak rośnie do 6,5V ale przy ptt również spada do okolic 1,5V i w tym momencie już modulacji nie ma, ale za to nośna jest dosłownie delikatnie mocniejsza może dobija do 1 wata.
    Tranzystory które wymieniłeś sprawdziłem , niby nie są uszkodzone (sprawdzam miernikiem na testerze diody )
    Diody d91,d92 sprawdzone nie mają przebicia w drugą stronę
    Plytę pcb przelutowałem prawie całą oprócz części odbiorczej .
    Prądy spoczynkowe nie sprawdziłem jeszcze z braku amperomierza
    Starałem się rzetelnie opisać moje spostrzeżenia i stan w jakim jest urządzenie , Wychodzi mi że problemem jest napięcie zasilania w AM które jest zbyt niskie i nie stabilne .
  • #19 16107792
    Hektar Zahler
    Poziom 34  
    Ło matko.. trzy razy czytam i dalej nie wiem - nie było modulacji, to skąd się wzięła.
    Sory, ale wyluzujcie na chwile, bo się zrobiła kaszanka..

    Klasyczna wada w 87 przegrzany modulator szeregowy - przelutować go, ustawić go i ma działać.
  • #20 16108213
    maniek157
    Poziom 9  
    Wzieła się po skręceniu vr13 na minimum. Inne ustawienie vr 13 powoduje jej brak .przy obecnej mocy nadajnika okolice 0,5 wata.Modulator szeregowy jeśli jest nim tr51 jest sprawny i nie posiada śladów przegrzania ani zwarć (podstawienie nowego 2sa1012 nic nie zmienia jak już pisałem wcześniej ).Brakuje zasilania nadajnika w emisji AM , przy próbie nadawania napięcie zanika i tutaj pytanie co jest za to odpowiedzialne?, dużo elementów z jego toru już przejrzałem bez rezultatów .
  • #21 16108950
    kriss51
    VIP Zasłużony dla elektroda
    maniek157 napisał:
    Prądy spoczynkowe nie sprawdziłem jeszcze z braku amperomierza


    To ładnie robisz podchodząc do sprzętu bez amperomierza.

    Lepiej dmuchnij porządnie do mikrofonu w USB/LSB i zmierz moc. Podaj ją, bo jeszcze się okaże że masz uszkodzone PA. Jaką wersję masz tego alana 87? Masz trzy czy dwa tranzystory przykręcone z tyłu radia?
  • #22 16109183
    maniek157
    Poziom 9  
    Podchodzę tak bo akurat nie posiadam, nie pisałem że mam super zaplecze techniczne.to nie jest Alan 87 jakbyś zauważył w tytule wątku. Moc w ssb zamyka swr miarkę na skali 10 wat przy modulacji, tranzystor Pa i driver sprawny. Tak jak ustaliłem sam problemem jest zasilanie nadajnika przy nadawaniu czyli właściwie jego brak. Dzięki za zainteresowanie ale radio trafi do kogoś z zapleczem i wiedzą odnośnie właśnie CB .Sam nie ogarnę strojenia filtrów i cewek bez odpowiednich urządzeń.
  • #23 16154316
    Hektar Zahler
    Poziom 34  
    Witam ponownie.

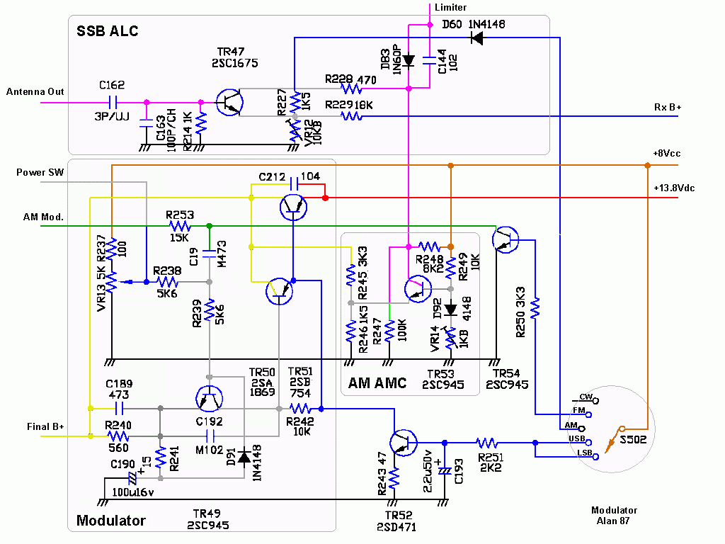
    Na wolnym czasie pobawiłem się w picassa i zespoliłem układy współzależne z modulatorem.

    Super Star 3900 - Analiza modyfikacji na płycie i przestrojenie pokrętła coarse

    Schemat z oznaczonymi sygnałami podzielony na cztery:

    - przełączniki
    - modulator
    - AMC
    - ALC

    Żeby uprościć maksymalnie poruszanie się po zawiłym schemacie poszczególne sygnały w różnych kolorach:

    - czerwony zasilanie +13,8V
    - brązowy zasilanie +8V
    - żółty zasilanie PA i jednocześnie wyjście modulatora szeregowego
    - zielony wejście modulacji modulatora szeregowego
    - szary przełącznik/potencjometr regulacji mocy wyjściowej radiotelefonu
    (wersje z przełącznikiem, lub potencjometrem na panelu czołowym, np. Alan 87)
    - filetowy detektory limiterów modulacji AM/SSB AMC oraz ALC
    - niebieski linie przełączników FM/SSB/RX +B
    - czarny masa GND
    - reszta szare

    Ustawienia potencjometrów:

    - VR12 moc wyjściowa PEP modulacji SSB
    - VR13 moc wyjściowa nośnej modulacji AM
    - VR14 głębokość modulacji AM

    Sądzę, że teraz o wiele łatwiej będzie to zrozumieć. Z braku czasu pomiarów brak. Być może niebawem.
  • #24 16154363
    maniek157
    Poziom 9  
    Hektar Zahler wielkie dzięki dla ciebie za poświęcony czas :-) , aktualnie radio działa , jak się okazało przyczyna była w małym tranzystorze w okolicy modulatora , jak to ktoś wcześniej wspomniał szkolny błąd ,sprawdzałem go i mimo pomiarów miernikiem nic nadzwyczajnego nie wyszło ale jednak był uszkodzony (nie miał zakresu swojej normalnej pracy) i powodował brak odpowiedniego zasilania. W chwili obecnej walczę tylko z ogólną wadą tego radia jaką jest pływanie częstotliwości, przy rozmowach w ssb mam odchyłkę względem innych użytkowników na poziomie 1 khz ( tak wynika z raportów 3 innych osób ) chciałbym to zminimalizować ile się da , przy nie dużym nakładzie .
  • #25 16155069
    Hektar Zahler
    Poziom 34  
    Zapodaję obiecane napięcia z tranzystorów.
    Pierwsze, co trzeba zmierzyć przy podejrzeniu przegrzania modulatora, czy jego wadliwego działania.

    Super Star 3900 - Analiza modyfikacji na płycie i przestrojenie pokrętła coarse

    Napięcia mierzone względem +13.8Vdc patrząc kolejno od góry:

    - USB/LSB
    - AM/FM/CW 10W (pokrętło RF Power na maks)
    - AM/FM/CW moc minimalna (pokrętło RF Power na minimum)

    (w nawiasch napięcia błędu układu regulacji mocy AM/FM - nie istotne do niczego)

    Nie nadawać.
    Pomiaru dokonać z podłączoną żarówką 12V 2W na wyjściu modulatora i wyciągnąć zworę z TP7, TP8, TP9.

    Dokładność pomiaru +/- 5mV.

    Dodano po 5 [minuty]:

    maniek157 napisał:
    przyczyna była w małym tranzystorze w okolicy modulatora , jak to ktoś wcześniej wspomniał szkolny błąd ,sprawdzałem go i mimo pomiarów miernikiem nic nadzwyczajnego nie wyszło ale jednak był uszkodzony
    Żeby nie zmyliło kogo takie oto skutkowanie zimnych lutów.
    W tych radiach gdzie się nie dotknąć, to wszystko się sypie, a modulator szczególnie, bo mocno się nagrzewa.

    maniek157 napisał:
    (nie miał zakresu swojej normalnej pracy)
    Albo tranzystor nie miał wystarczająco wzmocnienia stałoprądowego β.
    (pomiar multimetrem na hFE)
  • #26 16234909
    maniek157
    Poziom 9  
    Radio w miarę ogarnięte serwisówką, zostało tylko poprawić częstotliwość nadawania bo jest za wysoko, tylko pytanie czym, bo potencjometru vr21 u mnie nie ma.
  • #27 16240364
    kriss51
    VIP Zasłużony dla elektroda
    Odsuń kabelki z przodu radia i przypatrz się dobrze płytce. Tam powinien być VR21.
  • #28 16241070
    maniek157
    Poziom 9  
    Przeszukałem całą przednią część płyty i go nie ma , załączam fotkę . Super Star 3900 - Analiza modyfikacji na płycie i przestrojenie pokrętła coarse
  • #30 16242328
    maniek157
    Poziom 9  
    Mam inne oznaczenia na płycie niż w tej serwisówce , wcześniej przyglądałem się schematom z presidenta Richarda on też był na płycie ept z końcówką numeru 11z , wieczorem zajrzę i opiszę jak u mnie są opisane poszczególne filtry na płycie .
REKLAMA