logo elektroda
logo elektroda
X
logo elektroda
REKLAMA
REKLAMA
Adblock/uBlockOrigin/AdGuard mogą powodować znikanie niektórych postów z powodu nowej reguły.

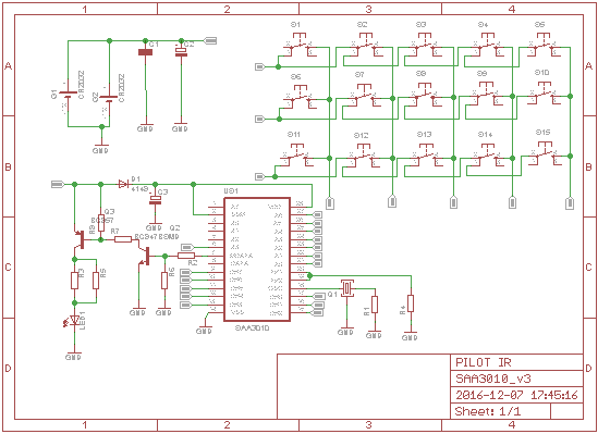
Kody przycisków pilota RC5 według schematu: S4, S5, S9, S10, S14, S15

Jaremka 10 Gru 2016 20:42 2094 8
REKLAMA
  • #1 16117974
    Jaremka
    Poziom 14  
    Jakie kody pilota według mojego schematu pilota .
    Kody przycisków pilota RC5 według schematu: S4, S5, S9, S10, S14, S15

    Kody przycisków S4 ,S5,S9,S10,S14,S15,

    Z tabeli kodów odczytałem .
    S4 - kod 12
    S5 -kod 13
    S9 - kod 20
    S10 - kod 21
    S14 - kod 28
    S15 - kod 29

    Program w Bascom wygląda następująco

    Kod: VB.net
    Zaloguj się, aby zobaczyć kod
  • REKLAMA
  • #2 16118068
    piotrva
    VIP Zasłużony dla elektroda
    Jaremka napisał:
    Jakie kody pilota według mojego schematu pilota .

    Nie rozumiem pytania.

    Jak nie wiesz jakie kody to wyświetl sobie wartość, którą odbierzesz w terminalu np.
  • REKLAMA
  • #3 16118104
    Jaremka
    Poziom 14  
    Wpisałem te kody do programu i nie działa odbiornik
  • #4 16118153
    piotrva
    VIP Zasłużony dla elektroda
    piotrva napisał:
    Jak nie wiesz jakie kody to wyświetl sobie wartość, którą odbierzesz w terminalu np.
  • #5 16119812
    Jaremka
    Poziom 14  
    Odczytałem w terminalu . Komendy przycisków , Są takie jak odczytałem , program nie działa , Adres mam 30 . Jakie zmiany dokonać w programie.
  • REKLAMA
  • #6 16119842
    Konto nie istnieje
    Konto nie istnieje  
  • #7 16119880
    Jaremka
    Poziom 14  
    To akurat już się domyśliłem
    Adres zmieniłem w programie , nie działa nie miga dioda podłączona do PORTD.6
  • #8 16120236
    Konto nie istnieje
    Konto nie istnieje  
  • REKLAMA
  • #9 16127038
    Jaremka
    Poziom 14  
    Na Atmega 8 stworzyłem taki program ;
    Kody 12 i 13 , na tych przyciskach na pilocie , mają być stany niskie kiedy jest wciśnięty przyciski na pilocie
    Kody 20,21,28,29 . tylko impuls 50 ms

    Kod: VB.net
    Zaloguj się, aby zobaczyć kod
REKLAMA