logo elektroda
logo elektroda
X
logo elektroda
REKLAMA
REKLAMA
Adblock/uBlockOrigin/AdGuard mogą powodować znikanie niektórych postów z powodu nowej reguły.

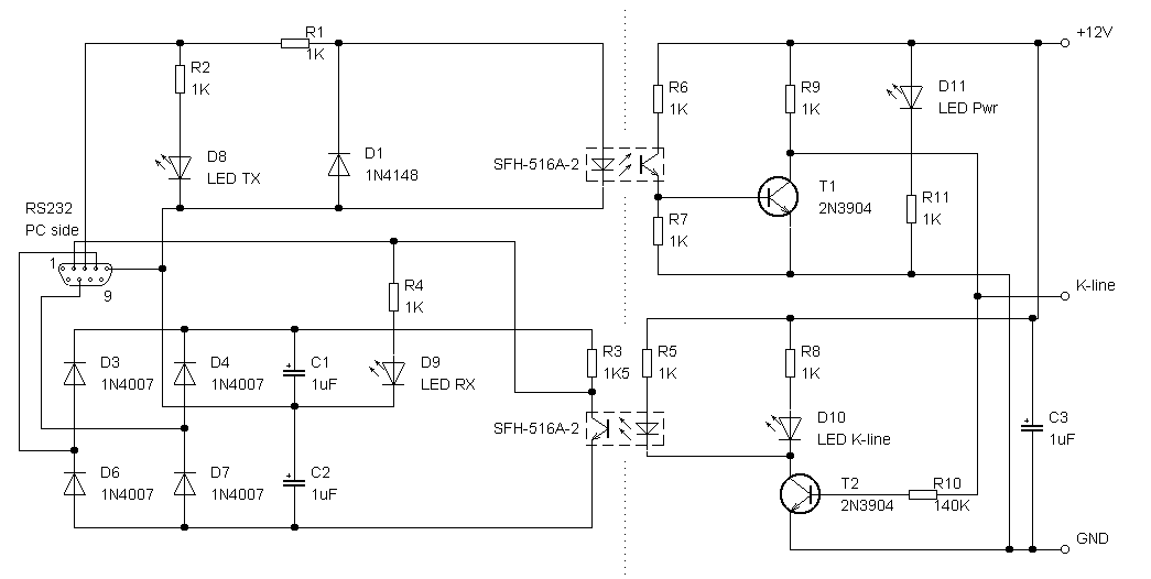
Przewód podłączeniowy VAG - VW golf 3

PF 15 Lip 2005 16:15 15151 20
REKLAMA
  • #1 1656003
    PF
    Poziom 19  
    Czy ktoś może zapodać schemat przewodu podłączeniowego VAG - VW golf 3.
    Dzięki
  • REKLAMA
  • #3 1664300
    PF
    Poziom 19  
    Czy można zastosować jakieś zamienniki.
    Czy ktoś to robił
    Transoptory nie do kupienia, a z tranzystorami w sklepie też nie bogato.
    Dzięki za odpowiedź.
  • #4 1664358
    Sady
    VIP Zasłużony dla elektroda
    Witam. To rzeczywiście bida jak w sklepie nie mają podstawowch tranzystorów (np. typu BC547) najprościej zrobić na MAX232 (3-4PLN), co do transoptorów to się nie zgodzę bo ja mam w domu nawet takie 2 (ale ciężko było je kupić :D ) koszt 1szt 3-4PLN a są 3 jeśli pamiętam. Złożony interfac'e mieści się we wtyczce OBD2 bez problemu.

    Pozdrawiam Sadek
  • #6 1664381
    Sady
    VIP Zasłużony dla elektroda
    Tutaj na elektrodzie. Zobacz w schematach samochodów w OBD2 i znajdziesz kilkanaście. W interface do samochodów.

    Pozdrawiam Sadek
  • REKLAMA
  • REKLAMA
  • #9 1699353
    PF
    Poziom 19  
    A czy jest możliwość podłączenia VAG-a przez port USB.
    Niestety nowsze laptopy nie posiadają COM-ów.
    Ewentualnie gdzie takie coś znajdę
    Dzięki
  • #10 1699588
    neo2k
    Poziom 18  
    PF napisał:
    A czy jest możliwość podłączenia VAG-a przez port USB.
    Niestety nowsze laptopy nie posiadają COM-ów.
    Ewentualnie gdzie takie coś znajdę
    Dzięki


    łabędzi śpiew, nie znajdziesz nic sensownego na usb, walczylem z tematem dluzszy czas
    pozdro
  • #11 1699595
    Sady
    VIP Zasłużony dla elektroda
    Witam. No i to jest niestety problem. Są przejściówki z USB » COM ale jest zawsze jakieś ale ;) znajdziesz w sklepie komputerowym, ale nie wiem czy wszytko będzie poprawnie działać bo port UCB nie ma bit'u przerwy tak jak to sie odbywa w porcie COM, ale warto spróbować i podzielić się doświadczeniem.

    Pozdrawiam Sadek
  • #12 1700599
    neo2k
    Poziom 18  
    Sady napisał:
    Witam. No i to jest niestety problem. Są przejściówki z USB » COM ale jest zawsze jakieś ale ;) znajdziesz w sklepie komputerowym, ale nie wiem czy wszytko będzie poprawnie działać bo port UCB nie ma bit'u przerwy tak jak to się odbywa w porcie COM, ale warto spróbować i podzielić się doświadczeniem.

    Pozdrawiam Sadek


    ja probowalem i sie podziele, na przejsciowkach usb-rs udaje sie czasem polaczyc ale tylko z niektorymi samochodami i tylko z silnikiem, nic wiecej.
    wyjsciem z tego rodzaju problemu jest karta pcmcia Rs232 - dziala idealnie
    pozdrawiam
  • REKLAMA
  • #14 1702950
    neo2k
    Poziom 18  
    PF napisał:
    neo2k
    To może być niezłe !!!:D



    dziala, sam pracuje na takiej konfiguracji
  • #15 1702958
    Sady
    VIP Zasłużony dla elektroda
    Witam. A ile kosztuje taka karta? i gdzie znajde bo na allegro to nie zauważyłem.
  • #16 1703300
    neo2k
    Poziom 18  
    ta karta kosztuje srednio 300 zl, ale na allegro mozna kupic juz za 180 a nawet za 100 :!: i taka wlasnie kupilem, jak ktos chce namiary to moge podac na priv.
  • #18 1704651
    neon121
    Poziom 18  
    Co do kabelka do Vaga, proponuje kupic na allegro, są po 50zł, czyli żadne pieniądze, a przynajmniej sprawdzone i z programami, szkoda się bawić w samoróbki jak ktoś się nie zna. Ja robiłem sobie sam, ale potem wolałem kupić na allegro z oryginalną wtyczki chyba za 100zl i komfort jest o niebo lepszy
  • #19 2025144
    PUCH
    Poziom 12  
    Potwierdzam, VAG nie współpracuje z przejściówką USB->RS232, z telefonem działa. "Nie działa także z urządzeniami, które zamiast do portu COM próbują odwoływać się do układu UART16550 (ponieważ takiego układu tam w rzeczywistości nie ma)".

    Test połączenia przechodzi pomyślnie, ale nic poza tym się nie dzieje, (kabelek na max-ie 232 testowany na Audi A4 i na Felicji). Testowany na różnych wersjach programów.

    Jedyna nadzieja to karta PCMCIA->RS232
  • #20 3245344
    kloszi
    Poziom 21  
    A nie ma ktos schematu VAG na USB?
REKLAMA