logo elektroda
logo elektroda
X
logo elektroda
REKLAMA
REKLAMA
Adblock/uBlockOrigin/AdGuard mogą powodować znikanie niektórych postów z powodu nowej reguły.

[Rozwiązano] Jak zintegrować RS485 i TTL w sterowniku AVR?

piterek-23 24 Gru 2016 13:05 1392 16
REKLAMA
  • #1 16147086
    piterek-23
    Poziom 33  
    Hej,
    Zaczynam budować sterownik gdzie chciałbym się z nim komunikować za pomocą RS485 lub TTL i teraz pytanie jak to zrobić aby było dobrze?

    Czy mogę tak zrobić?

    Jak zintegrować RS485 i TTL w sterowniku AVR?

    Oczywiście będę używał RS485 lub TTL, a nie oba jednocześnie.

    Z góry wielkie dzięki ;)
  • REKLAMA
  • Pomocny post
    #2 16147098
    dasej
    Poziom 32  
    Witam.

    A dlaczego tak.
    Nie można użyć rs232 i procka który ma dwa oddzielne porty rs.
  • #3 16147111
    piterek-23
    Poziom 33  
    dasej napisał:
    A dlaczego tak.

    Po prostu wymyślam sobie :D
    dasej napisał:
    Nie można użyć rs232 i procka który ma dwa oddzielne porty rs.

    Będzie to ATmega8 i mógłbym RS485 dać na sprzętowy port, a TTL na programowy. Ale takie rozwiązanie to kombinacje w programie. Dlatego zastanawiałem się czy nie można by było zrobić to na jednym porcie. "dwie pieczenie na jednym ogniu" :)
  • REKLAMA
  • Pomocny post
    #4 16147145
    dasej
    Poziom 32  
    A jak obsłużysz dwa urządzenia jak jednocześnie zaczną nadawać?
  • REKLAMA
  • #5 16147177
    piterek-23
    Poziom 33  
    hmmm...
    Chodzi mi o coś takiego:
    - podłączając się na RS485 to podłączam urządzenie do takiej sieci
    - podłączając się na TTL to podłączam urządzenie tylko do PC
    - nigdy nie będą używane dwa interfejsy jednocześnie-to lub to
  • REKLAMA
  • Pomocny post
    #6 16147190
    BlueDraco
    Specjalista - Mikrokontrolery
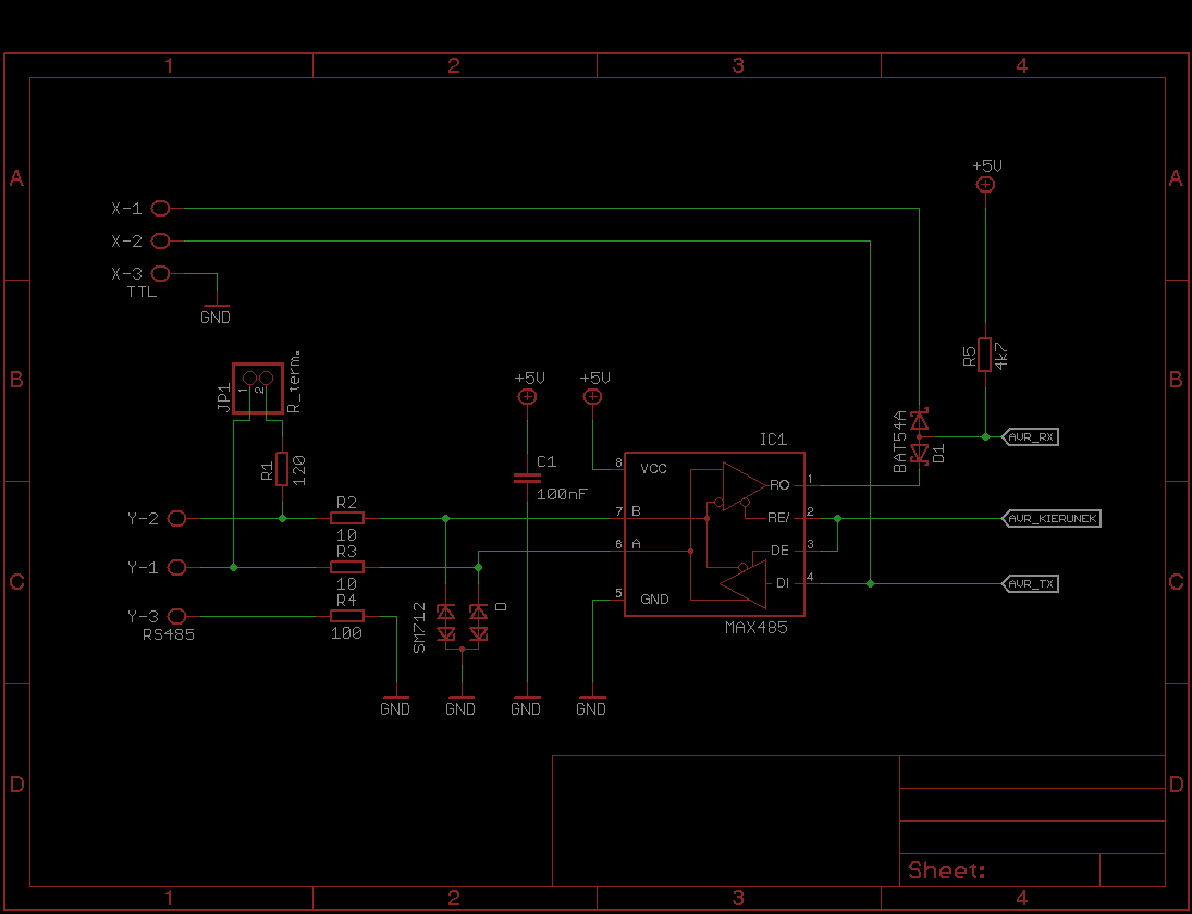
    Najłatwiej zacząć projekt od posrawienia założeń,a neastępnie wybru mikrokontrolera, a nie odwrotnie. Jeśli używany będzie tylko jeden z interfejsów, to na linii RX uC zrób bramkę diodową - rezystor 4k7 od Rx do plusa, a wyjście transceivera i wyjście tego drugiego interfejsu połącz z Rx przez diody Schottky, np. podwójną BAT54A - anodami do Rx, katody do źródeł sygnału.
  • #7 16147198
    piterek-23
    Poziom 33  
    BlueDraco napisał:
    Najłatwiej zacząć projekt od posrawienia założeń,a neastępnie wybru mikrokontrolera, a nie odwrotnie.

    Racja, ale już mam praktycznie wszystko gotowe i zrodził się teraz taki pomysł ;)
    Głównym interfejsem jest RS485, a TTL jest (ma być) dodatkiem.
    BlueDraco napisał:
    Jeśli używany będzie tylko jeden z interfejsów, to na linii RX uC zrób bramkę diodową - rezystor 4k7 od Rx do plusa, a wyjście transceivera i wyjście tego drugiego interfejsu połącz z Rx przez diody Schottky, np. podwójną BAT54A - anodami do Rx, katody do źródeł sygnału.

    Czyli jednak się da. Dzięki wielkie za opis :)
  • Pomocny post
    #8 16147495
    Konto nie istnieje
    Konto nie istnieje  
  • Pomocny post
    #9 16147500
    kamyczek
    Poziom 38  
    Zawsze możesz przecież użyć sprzętowego uarta do rs485 a w razie potrzeby programowego uarta na dowolnych wyprowadzeniach w przypadku takiej potrzeby . Poza tym do komunikacji ttl wolał bym użyć spi lub ewentualnie i2c szczególnie jak to ma być dodatek ... Łączenie funkcji jednego uarta wymaga albo przełączania sygnałów bo nie powinno się łączyć wyjść razem chyba że pracują w trybie OC .
  • #10 16147511
    piterek-23
    Poziom 33  
    Dzięki Panowie za wszystkie podpowiedzi-jak widać każdy ma swoje rozwiązanie ;)

    Teraz tak sobie jeszcze myślę... A gdyby to zrobić jeszcze inaczej, prościej? Tzn. listwę kołkową 2x3 pin?
    Zworą sobie wybiorę połączenie:
    1. RS485
    - zwora łącząca AVR_TX i MAX485_DI
    - zwora łącząca AVR_RX i MAX485_RO
    2. TTL
    - zwora łącząca AVR_TX i TTL_TX
    - zwora łącząca AVR_RX i TTL_RX

    Jestem już poza komputerem i nie mam jak "namalować" schematu o co mi chodzi.
  • Pomocny post
    #11 16147542
    BlueDraco
    Specjalista - Mikrokontrolery
    A po co, skoro to samo osięgniesz bez zwor i konieczności ich przełączania? Linii TX nie musisz przełączać wcale, a na RX sprawę załatwi bramka diodowa.
  • Pomocny post
    #12 16147543
    Konto nie istnieje
    Konto nie istnieje  
  • #13 16147568
    piterek-23
    Poziom 33  
    Piotrus_999 napisał:
    Pytanie czy jemu to wogóle pomoe jeżeli problemem jest masa

    A dlaczego moja masa jest problemem?
  • Pomocny post
    #14 16147572
    Konto nie istnieje
    Konto nie istnieje  
  • Pomocny post
    #16 16149057
    BlueDraco
    Specjalista - Mikrokontrolery
    Pewnie tak.
REKLAMA