Witam,
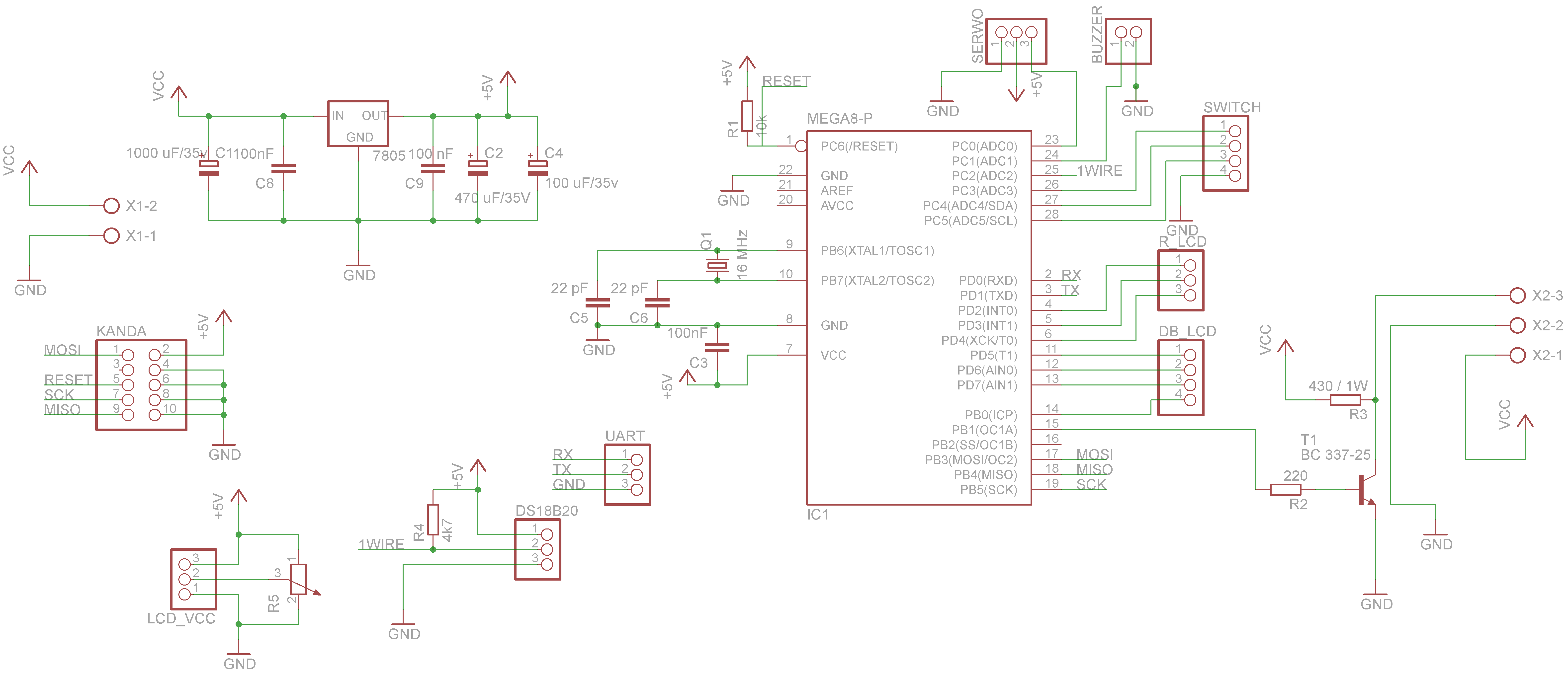
Mój problem jest dziwny. Mam przetestowany układ na płytce stykowej, program też działał bez zarzutów. Wykonałem PCB złożyłem, ATmega normalnie została zaprogramowana i reaguje. Zczytałem pomiary temperatury przez UART- też działa. Obecnie sterowanie jest dwustanowe, docelowo będzie PWM i PID.
A teraz moje 2 problemy:
1) Sterowanie MOSFETEM.
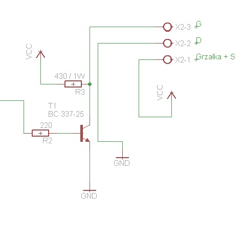
Układ do jego sterowania wziąłem z mikrokontrolery.blogspot.pl - ten układ był tam używany do sterowania silnika BLDC ja steruje grzałką 120W. Program działa poprawnie podaje na wyjście tranzystora T1 sygnał, na wyjście G MOSFETa podane jest 0 lub 19,3V. D do masy S do VCC. MOSFET to IRF9540n.
Tylko że to nie działa. MOSFET się nie zamyka i się grzeje (ma radiator). Piny sprawdzałem 3 razy na pewno nie pomyliłem złącz.
Zasilanie to 19,3V ok 9A.
2) Sama ATmega.
Tutaj nie mam pojęcia co się dzieje. Przy pracy na płytce stykowej nigdy nie miałem takich problemów, również przy testowaniu tego programu. Zwarć nie ma sprawdzałem wielokrotnie.
ATmega nie startuje do końca. Czasami się normalnie wszystko uruchomi. Jednak czasem zainicjuje wyświetlacz pokaże na nim początkowy napis a później nic. Wyświetlacz zainicjowany jednak pusty, UART milczy.
Poniżej schemat, program, pliki z Eagla.
Mój problem jest dziwny. Mam przetestowany układ na płytce stykowej, program też działał bez zarzutów. Wykonałem PCB złożyłem, ATmega normalnie została zaprogramowana i reaguje. Zczytałem pomiary temperatury przez UART- też działa. Obecnie sterowanie jest dwustanowe, docelowo będzie PWM i PID.
A teraz moje 2 problemy:
1) Sterowanie MOSFETEM.
Układ do jego sterowania wziąłem z mikrokontrolery.blogspot.pl - ten układ był tam używany do sterowania silnika BLDC ja steruje grzałką 120W. Program działa poprawnie podaje na wyjście tranzystora T1 sygnał, na wyjście G MOSFETa podane jest 0 lub 19,3V. D do masy S do VCC. MOSFET to IRF9540n.
Tylko że to nie działa. MOSFET się nie zamyka i się grzeje (ma radiator). Piny sprawdzałem 3 razy na pewno nie pomyliłem złącz.
Zasilanie to 19,3V ok 9A.
2) Sama ATmega.
Tutaj nie mam pojęcia co się dzieje. Przy pracy na płytce stykowej nigdy nie miałem takich problemów, również przy testowaniu tego programu. Zwarć nie ma sprawdzałem wielokrotnie.
ATmega nie startuje do końca. Czasami się normalnie wszystko uruchomi. Jednak czasem zainicjuje wyświetlacz pokaże na nim początkowy napis a później nic. Wyświetlacz zainicjowany jednak pusty, UART milczy.
Poniżej schemat, program, pliki z Eagla.
Kod: C / C++
