Mam problem z ADC. Otóż zasilam cały układ z akumulatorka LI-iON 3,7V/120mAh.
Dla tego też, ADC mam skonfigurowane: Reference = internal. Wtedy muszę dawać dzielnik rezystorowy na + i - baterii. Razem około 20k. Problem w tym, że po wyłączeniu procesora, "powerdown" mam 700 mikro Amper.(0,7mA).
Sam dzielnik rezystorowy pobiera cały czas około 185 mikro Amper.
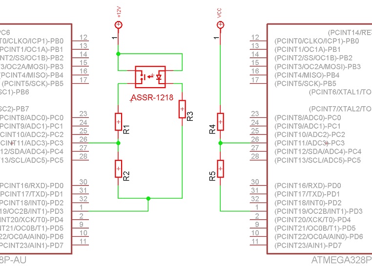
Oleda wyłączam portem kontrolera poprzez transoptor, dla tego że przy bezpośrednim podłączeniu pod port, wiesza się oled. Na razie wszystko działa tak jak chciałem, ale:
-Gdziekolwiek bym nie wpisał procedury wyłączającej ADC "disable ADC", to procesor się zawiesza. Próbowałem patentów z $noramclear alenie dało rady.
Chciałem także odłączyć linie i2C od oleda, ale nie chce później wstać po obudzeniu procesora.
Podsumowując, nie mogę wyłaczyć ADC, i dzielnik rezystorowy pobiera dużo prądu. Dodatkowe odłaczanie SCL i SDA, powoduje że wyświetlacz nie wstaje po obudzeniu mikrokontrolera.
Aref mam podłaczone do masy poprzez kondensator 100n.
Pomoże mi ktoś to ogarnąć?
Dla tego też, ADC mam skonfigurowane: Reference = internal. Wtedy muszę dawać dzielnik rezystorowy na + i - baterii. Razem około 20k. Problem w tym, że po wyłączeniu procesora, "powerdown" mam 700 mikro Amper.(0,7mA).
Sam dzielnik rezystorowy pobiera cały czas około 185 mikro Amper.
Oleda wyłączam portem kontrolera poprzez transoptor, dla tego że przy bezpośrednim podłączeniu pod port, wiesza się oled. Na razie wszystko działa tak jak chciałem, ale:
-Gdziekolwiek bym nie wpisał procedury wyłączającej ADC "disable ADC", to procesor się zawiesza. Próbowałem patentów z $noramclear alenie dało rady.
Chciałem także odłączyć linie i2C od oleda, ale nie chce później wstać po obudzeniu procesora.
Podsumowując, nie mogę wyłaczyć ADC, i dzielnik rezystorowy pobiera dużo prądu. Dodatkowe odłaczanie SCL i SDA, powoduje że wyświetlacz nie wstaje po obudzeniu mikrokontrolera.
Aref mam podłaczone do masy poprzez kondensator 100n.
Pomoże mi ktoś to ogarnąć?
Moderowany przez tmf:Masz nowy problem, to załóż nowy temat. Posty z tematu niepowiązanego wydzieliłem do nowego.
