Mam pacjenta którym jest alan 100 plus wersja smd płyta ALAN 100PLUS B ..
Odbiór sprawdzałem z innym radiem.
Natomiast nadawanie z miernikiem mocy i częstotliwości. Brak nadawania i odbioru również jest w modulacji FM
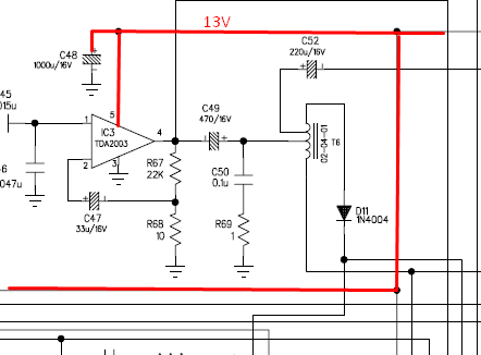
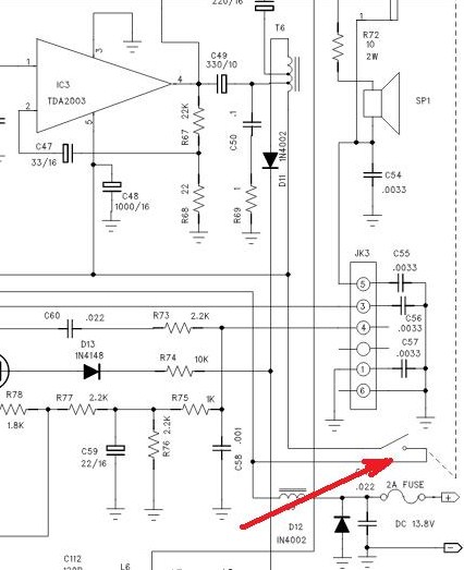
Na kolektorze Q25 i Q26 mam okolo 2V takze za mało. Do rezystora R119 dochodzi napięcie zasilania 13,1V natomiast już za nim jest 2,7V. Baza Q24 (KTC3875) ma 2,7V, na kolektorze jest napięcie zasilania i takie samo jest na T10.
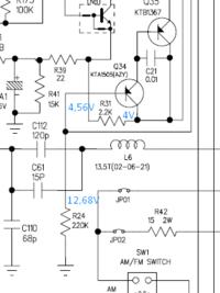
W głośniku jest szum. Kanały sie wyświetlają, squelch działa. Na rezystorze R125 mam 2,18V niestety nie wiem czy to prawidłowe zasilanie.
Dodam jeszcze że nie posiadam oscyloskopu.
Odbiór sprawdzałem z innym radiem.
Natomiast nadawanie z miernikiem mocy i częstotliwości. Brak nadawania i odbioru również jest w modulacji FM
Na kolektorze Q25 i Q26 mam okolo 2V takze za mało. Do rezystora R119 dochodzi napięcie zasilania 13,1V natomiast już za nim jest 2,7V. Baza Q24 (KTC3875) ma 2,7V, na kolektorze jest napięcie zasilania i takie samo jest na T10.
W głośniku jest szum. Kanały sie wyświetlają, squelch działa. Na rezystorze R125 mam 2,18V niestety nie wiem czy to prawidłowe zasilanie.
Dodam jeszcze że nie posiadam oscyloskopu.
