logo elektroda
logo elektroda
X
logo elektroda
REKLAMA
REKLAMA
Adblock/uBlockOrigin/AdGuard mogą powodować znikanie niektórych postów z powodu nowej reguły.

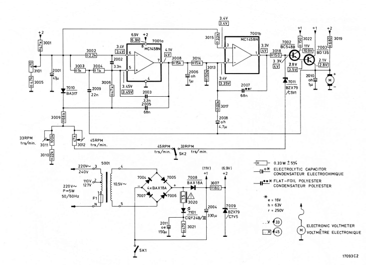
Schemat regulatora obrotów gramofonu Philips Automatic 684 - brak diody zenera D7011

janszy3643 20 Sty 2017 16:07 1473 2
REKLAMA
  • #1 16214476
    janszy3643
    Poziom 29  
    Poszukuje schematu regulatora obrotów gramofonu Philips Automatic 684. Brak diody zenera D7011 na płytce
  • REKLAMA
  • Pomocny post
    #2 16215817
    aksakal
    Specjalista - urządzenia lampowe
    D7011 - BZX79-C5V1 - Dioda ZENERA 5,1V . Schemat regulatora obrotów gramofonu Philips Automatic 684 - brak diody zenera D7011

    Dodano po 11 [minuty]:

    Schemat regulatora obrotów gramofonu Philips Automatic 684 - brak diody zenera D7011 Schemat regulatora obrotów gramofonu Philips Automatic 684 - brak diody zenera D7011
  • #3 16215957
    janszy3643
    Poziom 29  
    Wielkie dzięki za pomoc, gratisie parę punktów ekstra
REKLAMA