Cześć.
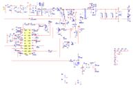
Monitor Gateway FPD2485W. Zasilacz z oznaczeniem 490811400100R (brak schematu, mam tylko notkę datasheet SG6902), płytka z układem scalonym ma oznaczenie 490812100201R.
Historia monitora wygląda następująco:
- monitor nie działa - po wyjęciu zasilacza okazało się, że spalone są tranzystory K3469 (Q853 - na zdjęciu wymontowany) oraz 11N80C3 (Q850). Niektóre elektrolity były wybrzuszone. Wszystkie elektrolity łącznie z głównym filtrującym zostały wymienione na nowe. W miejsce K3469 został zamontowany P12NM50, a w miejsce 11N80C3 wstawiłem P10NK80ZFP. Wszystkie półprzewodniki, rezystory i kondensatory zostały "z grubsza" posprawdzane.
- podłączenie zasilania do zasilacza (wszystkie wtyczki wyjściowe zasilacza odpięte) i następuje spalenie P12NM50 oraz rezystora R870 (0,22 Ohm, znajduje się między trafo a dużym kondensatorem). Elementy zostały wymienione. Tym razem bardzo dokładnie zostały sprawdzone wszystkie kondensatory (sprawne - pojemności zgodne z opisami na obudowach), półprzewodniki (wszystkie sprawne), elementy indukcyjne (brak rozwarć), rezystory (sprawne, wszystkie odczyty zgodne z kodami paskowymi). Układ scalony SG6902SZ został wymieniony dla pewności na nowy. Przy okazji znalazłem jeden uszkodzony rezystor SMD (R817) obok scalaka. Uszkodzony SMD przy okazji zniszczył fragmencik ścieżki, więc po znalezieniu przedłużeń ścieżek w odpowiednie miejsce wstawiłem rezystor przewlekany o rezystancji zgodnej z oznaczeniem na rezystorze SMD. Reszta elementów na płytce ze scalakiem wydaje się sprawna.
- podłączenie zasilania do gołego zasilacza i pomiary napięć bez obciążenia: na wyjściu do płytki logiki 5,5V (trochę za wysokie?), na wyjściu do płytki inwertera 23V (trochę za niskie? powinno być zdaje się 24V)
W międzyczasie na inwerterze zostały wymienione oba elektrolity (jeden miał lekkie wybrzuszenie). Na płycie logiki również wymieniłem wszystkie elektrolity (sporo z nich miało wybrzuszenia, między innymi dwa większe na wejściu 5V). Po podaniu z zewnątrz 5V (2A) na płytę logiki przyciski dotykowe podświetlają się na kilka sekund, a głośniczek wygrywa muzyczkę powitalną.
- ponieważ akurat nie miałem sprawnej żarówki 6V podpiąłem płytę logiki do płytki zasilacza. Po podłączeniu zasilania następuje wtedy uszkodzenie P12NM50. Po podmianie znów na sucho napięcia 5,5V i 23V.
Może ktoś ma pomysł gdzie powinienem poszukać problemu?

Monitor Gateway FPD2485W. Zasilacz z oznaczeniem 490811400100R (brak schematu, mam tylko notkę datasheet SG6902), płytka z układem scalonym ma oznaczenie 490812100201R.
Historia monitora wygląda następująco:
- monitor nie działa - po wyjęciu zasilacza okazało się, że spalone są tranzystory K3469 (Q853 - na zdjęciu wymontowany) oraz 11N80C3 (Q850). Niektóre elektrolity były wybrzuszone. Wszystkie elektrolity łącznie z głównym filtrującym zostały wymienione na nowe. W miejsce K3469 został zamontowany P12NM50, a w miejsce 11N80C3 wstawiłem P10NK80ZFP. Wszystkie półprzewodniki, rezystory i kondensatory zostały "z grubsza" posprawdzane.
- podłączenie zasilania do zasilacza (wszystkie wtyczki wyjściowe zasilacza odpięte) i następuje spalenie P12NM50 oraz rezystora R870 (0,22 Ohm, znajduje się między trafo a dużym kondensatorem). Elementy zostały wymienione. Tym razem bardzo dokładnie zostały sprawdzone wszystkie kondensatory (sprawne - pojemności zgodne z opisami na obudowach), półprzewodniki (wszystkie sprawne), elementy indukcyjne (brak rozwarć), rezystory (sprawne, wszystkie odczyty zgodne z kodami paskowymi). Układ scalony SG6902SZ został wymieniony dla pewności na nowy. Przy okazji znalazłem jeden uszkodzony rezystor SMD (R817) obok scalaka. Uszkodzony SMD przy okazji zniszczył fragmencik ścieżki, więc po znalezieniu przedłużeń ścieżek w odpowiednie miejsce wstawiłem rezystor przewlekany o rezystancji zgodnej z oznaczeniem na rezystorze SMD. Reszta elementów na płytce ze scalakiem wydaje się sprawna.
- podłączenie zasilania do gołego zasilacza i pomiary napięć bez obciążenia: na wyjściu do płytki logiki 5,5V (trochę za wysokie?), na wyjściu do płytki inwertera 23V (trochę za niskie? powinno być zdaje się 24V)
W międzyczasie na inwerterze zostały wymienione oba elektrolity (jeden miał lekkie wybrzuszenie). Na płycie logiki również wymieniłem wszystkie elektrolity (sporo z nich miało wybrzuszenia, między innymi dwa większe na wejściu 5V). Po podaniu z zewnątrz 5V (2A) na płytę logiki przyciski dotykowe podświetlają się na kilka sekund, a głośniczek wygrywa muzyczkę powitalną.
- ponieważ akurat nie miałem sprawnej żarówki 6V podpiąłem płytę logiki do płytki zasilacza. Po podłączeniu zasilania następuje wtedy uszkodzenie P12NM50. Po podmianie znów na sucho napięcia 5,5V i 23V.
Może ktoś ma pomysł gdzie powinienem poszukać problemu?
