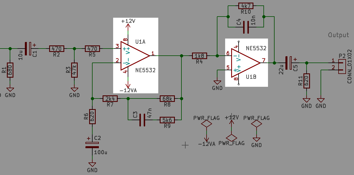
Jak widać na obrazku, dodałem po kolei dwie części podwójnego wzmacniacza operacyjnego, są flagi, do pierwszego wzmacniacza podłączyłem zasilanie symetryczne. Zastanawiam się, dlaczego w dalszym ciągu wyświetlają się piny zasilania w drugim segmencie wzmacniacza? W spotkanych w sieci schematach KiCad'a widziałem podwójne opamp'y gdzie nogi zasilania były tylko w jednym segmencie podwójnego wzmacniacza. Drugi segment po prostu tych wyprowadzeń nie posiadał. Chciałem sprawdzić, czy ma być tak, jak na moich schemacie, czy coś jeszcze powinienem zrobić?
Jak widać na obrazku, dodałem po kolei dwie części podwójnego wzmacniacza operacyjnego, są flagi, do pierwszego wzmacniacza podłączyłem zasilanie symetryczne. Zastanawiam się, dlaczego w dalszym ciągu wyświetlają się piny zasilania w drugim segmencie wzmacniacza? W spotkanych w sieci schematach KiCad'a widziałem podwójne opamp'y gdzie nogi zasilania były tylko w jednym segmencie podwójnego wzmacniacza. Drugi segment po prostu tych wyprowadzeń nie posiadał. Chciałem sprawdzić, czy ma być tak, jak na moich schemacie, czy coś jeszcze powinienem zrobić?
