logo elektroda
logo elektroda
X
logo elektroda
Adblock/uBlockOrigin/AdGuard mogą powodować znikanie niektórych postów z powodu nowej reguły.

Cobra 21 ltd classic - Brak napięcia na wejściu 455

Lukas32 04 Mar 2017 09:39 1380 9
  • #1 16321876
    Lukas32
    Poziom 20  
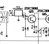
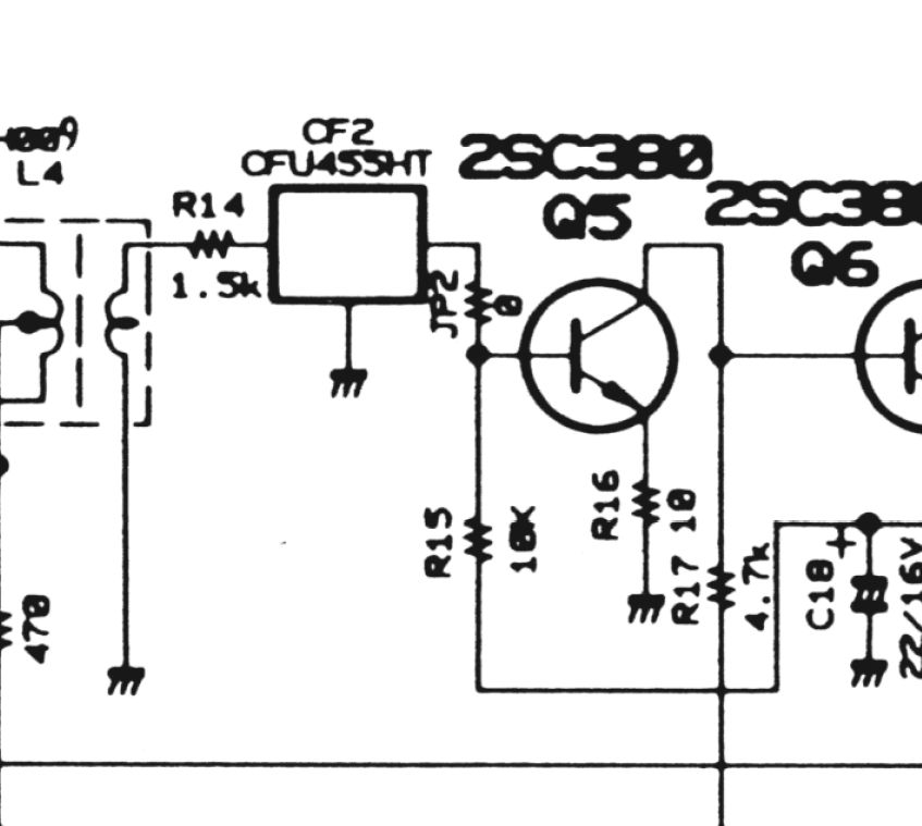
    Radio nadaje tzn wychodzi moc, ale brak modulacji, podczas odbioru szumi dość głośno, ale nie odbiera żadnego sygnału. Na wejściu filtra 455 jest tylko 0,6V, a na wyjściu 0V. Kwarc 10,24 był przeżarty przez rdzę. Wymieniony, nic się nie zmieniło. Było kręcone cewką od vco.
  • #2 16323564
    gumisie
    Poziom 43  
    Kolejna szok_terapia:
    Lukas32 napisał:
    Było kręcone cewką od vco.

    Ups!: pewnie na oko.
    Lukas32 napisał:
    Kwarc 10,24 był przeżarty przez rdzę. Wymieniony, nic się nie zmieniło.
    A było przestrojone w "0".
    Lukas32 napisał:
    Na wejściu filtra 455 jest tylko 0,6V, a na wyjściu 0V.

    Więc go podmień i sprawdź. Nie wiem czy posiadasz schemat CB_radia? jest dostępny w necie. ("Panowie myślenie nie boli, więc zaczynamy zajęcia" jest to cytat PANA Krasowskieg, mojego wykładowcy z czasów szkolnych).
    A co będziesz szukał masz schemat, tylko nie wiem co na to moderator.
  • #4 16323680
    Lukas32
    Poziom 20  
    O wielkie dzięki Tego mi brakowało
  • #6 16325490
    Wawrzyniec
    Poziom 38  
    Lukas32 napisał:
    Na wejściu filtra 455 jest tylko 0,6V, a na wyjściu 0V.
    Tak jak Olek II napisał pomyliłeś wejście z wyjściem. I na wyjściu takie ma być. Ewentualnie max o 0,09V więcej.

    Cobra 21 ltd classic - Brak napięcia na wejściu 455 Cobra 21 ltd classic - Brak napięcia na wejściu 455

    Na wyjściu filtra może być maksymalnie tyle co na bazie Q5, czyli jak w tabelce 0,69V. 0,6V jest wartością poprawną.
    A teraz f-miarkę(miernik częstotliwości) w łapki i trzeba ustawić VCO na właściwą częstotliwość.
  • #7 16327074
    kriss51
    VIP Zasłużony dla elektroda
    Lukas32 napisał:
    Było kręcone cewką od vco.


    W takim razie proszę zmierzyć napięcie na kondensatorze C93 na 1 i 40 kanale.
  • #8 16328640
    Lukas32
    Poziom 20  
    Radio zostawiłem na firmie, wieczorem zmierzę. Ale jest odbiór i nadawanie na całej 40-tce. Poprawiłem luty w podejrzanych miejscach. Radio podłączone pod porządną antenę (w domu mam prowizoryczną za oknem) i odbiera nawet z daleka, ale odbiór jest bardzo zaszumiony i mało czytelny. Modulacja wychodzi ale też bełkotliwa. Podpowie ktoś jak się ustawia vco. Jest to opisane w pliku zamieszczonym wyżej, ale słabo z angielskim.
  • #9 16328817
    Konto nie istnieje
    Poziom 1  
  • #10 16329753
    Lukas32
    Poziom 20  
    Radio jest w zerach. Sam przestrajałem.
REKLAMA