Cześć,
Napisałem program, który miał odtwarzać utwór z karty SD o nazwie o.wav . Program poprawie otwiera plik, jednak ze słuchawka nie wydaje dźwięku... Czy mógłby ktoś sprawdzić mój kod czy nie ma tam żadnego błędu ? Myślałem że same wyprowadzenie odczytanych wartości hex z pliku muzycznego i "wypuszczenie" ich na PWM w zupełności wystarczy, ale widocznie się myliłem. Mógłby ktoś mnie nakierować ? Bardzo proszę :>
Projekt wykonywany na atmedze32
Narazie nie zależy mi na tym żeby dźwięk był odtwarzany płynnie może być spowolniony (wiem ze powinienem korzystać z rezonatora). Chcę narazie uzyskać jakikolwiek dźwięk w słuchawce bo jak do tej pory to otrzymuje same piski i nic więcej.
Nie odczytuje też nagłówka, ponieważ chce to zrobić potem wiem, że próbki są 8 bitowe mono, ponieważ sam ustawiałem te parametry.
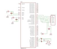
Schemat :
Kod:

Napisałem program, który miał odtwarzać utwór z karty SD o nazwie o.wav . Program poprawie otwiera plik, jednak ze słuchawka nie wydaje dźwięku... Czy mógłby ktoś sprawdzić mój kod czy nie ma tam żadnego błędu ? Myślałem że same wyprowadzenie odczytanych wartości hex z pliku muzycznego i "wypuszczenie" ich na PWM w zupełności wystarczy, ale widocznie się myliłem. Mógłby ktoś mnie nakierować ? Bardzo proszę :>
Projekt wykonywany na atmedze32
Narazie nie zależy mi na tym żeby dźwięk był odtwarzany płynnie może być spowolniony (wiem ze powinienem korzystać z rezonatora). Chcę narazie uzyskać jakikolwiek dźwięk w słuchawce bo jak do tej pory to otrzymuje same piski i nic więcej.
Nie odczytuje też nagłówka, ponieważ chce to zrobić potem wiem, że próbki są 8 bitowe mono, ponieważ sam ustawiałem te parametry.
Schemat :
Kod:
Kod: C / C++