logo elektroda
logo elektroda
X
logo elektroda
REKLAMA
REKLAMA
Adblock/uBlockOrigin/AdGuard mogą powodować znikanie niektórych postów z powodu nowej reguły.

Albrecht AE-2990 AFS - Błędne rozpoznawanie klawiszy, zmiana kanałów i modulacji

Hektar Zahler 16 Mar 2017 00:39 2667 7
REKLAMA
  • #1 16348728
    Hektar Zahler
    Poziom 34  
    Zwracam się z prośbą o poświęcenie chwilkę czasu na taką wadę.

    Klawisze w problematycznej klawiaturze rozpoznawane są na zasadzie wartości napięcia.
    Działa to identyko jak zmiana kanałów na przykład w Johnny 3 ASC.
    Ale tym razem, albo nie wiem jak do tego podejść i nie daję rady, albo w ogóle jest to awykonalne, więc proszę o radę.

    Czy coś da się z tym zrobić ?

    Objawy:

    Wciskam powiedzmy kanał do góry i statystycznie raz na dwadzieścia razy jest źle rozpoznany klawisz - w efekcie przełącza się modulacja.
    Wciskam na dół, to znowu zmienia się pasmo, lub jeszcze co inne na tej wspólnej linii.
    Jak wciskam na chama, to czuć jak zestyki zwierają się lepiej i jest lepiej.
    Po prostu jakiś obłęd.

    Diagnoza:

    Kontroler przyjmuje rozkaz za wcześnie.
    Bankowo nie jest to żadna usterka, tylko wada fabryczna.

    Kombinowałem na różne sposoby, ale to nic nie daje.
    W załączeniu schemat.

    Albrecht AE-2990 AFS - Błędne rozpoznawanie klawiszy, zmiana kanałów i modulacji

    ps.
    Tak sobie myślę żeby układ scalony jakiś dać między klawisze i ten kontroler - nie głupie co ?
  • REKLAMA
  • #2 16351628
    Marcinek96
    Poziom 9  
    Witam,

    Jestem nowym użytkownikiem tego samego radia i mam oprócz tej uciążliwości o której piszesz jeszcze inne, np. czułość mikrofonu podczas modulacji AM z które nie umiem sobie poradzić.
    Przeszukiwałem zasoby internetu i nie spotkałem się z rozwiązaniem tych niedoróbek.

    Pozdrawiam i trzymam kciuki.

    Marcin


    Hektar Zahler napisał:
    Zwracam się z prośbą o poświęcenie chwilkę czasu na taką wadę.

    Klawisze w problematycznej klawiaturze rozpoznawane są na zasadzie wartości napięcia.
    Działa to identyko jak zmiana kanałów na przykład w Johnny 3 ASC.
    Ale tym razem, albo nie wiem jak do tego podejść i nie daję rady, albo w ogóle jest to awykonalne, więc proszę o radę.

    Czy coś da się z tym zrobić ?

    Objawy:

    Wciskam powiedzmy kanał do góry i statystycznie raz na dwadzieścia razy jest źle rozpoznany klawisz - w efekcie przełącza się modulacja.
    Wciskam na dół, to znowu zmienia się pasmo, lub jeszcze co inne na tej wspólnej linii.
    Jak wciskam na chama, to czuć jak zestyki zwierają się lepiej i jest lepiej.
    Po prostu jakiś obłęd.

    Diagnoza:

    Kontroler przyjmuje rozkaz za wcześnie.
    Bankowo nie jest to żadna usterka, tylko wada fabryczna.

    Kombinowałem na różne sposoby, ale to nic nie daje.
    W załączeniu schemat.

    Albrecht AE-2990 AFS - Błędne rozpoznawanie klawiszy, zmiana kanałów i modulacji

    ps.
    Tak sobie myślę żeby układ scalony jakiś dać między klawisze i ten kontroler - nie głupie co ?
  • REKLAMA
  • #3 16351774
    Hektar Zahler
    Poziom 34  
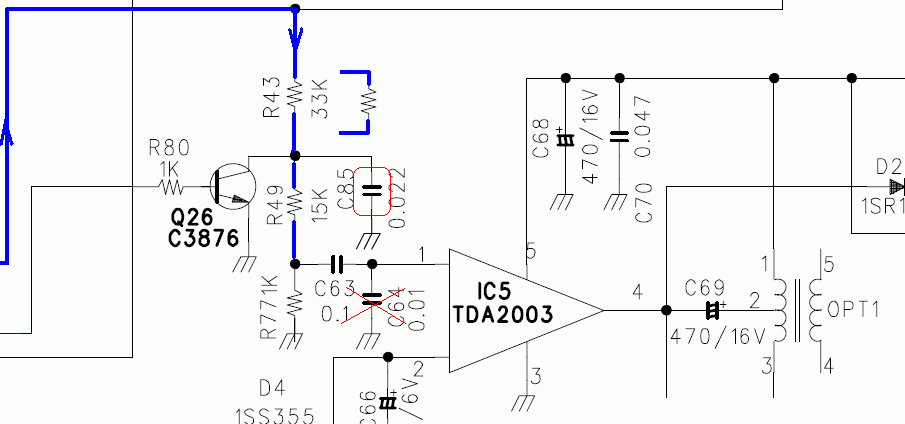
    To nie czułość, a tłumienie wysokich tonów. Do wyrwania C64 (on miesza) i położenia coś (równolegle) do R43. Ja dałem 22kΩ. Rezystor trzeba położyć na nim. Powinno być dużo wyraźniej. Dalej nie zapisałem. C85 chyba zmieniłem i powyrywałem też coś przy mikrofonie. Trzeba potem doregulować AMC. Jest dobrze.

    Albrecht AE-2990 AFS - Błędne rozpoznawanie klawiszy, zmiana kanałów i modulacji Albrecht AE-2990 AFS - Błędne rozpoznawanie klawiszy, zmiana kanałów i modulacji
  • #4 16352362
    Marcinek96
    Poziom 9  
    Jeszcze w tym radiu nie grzebałem, radyjko na gwarancji, a nie mam wielkiego doświadczenia, możesz mi powiedzieć jak ewentualnie wyregulować AMC?
    Zastanawiam czy samemu się za to zabierać, czy skierować się do kogoś kto by to potrafił zrobić. Jeśli tylko przelutować parę podzespołów to OK, lecz jeśli coś stroić, to nie dysponuję ani generatorem ani oscyloskopem.

    Pozdrawiam

    Marcin
  • #5 16354346
    zebra017
    Poziom 13  
    Owe matrycowe klawisze mają to do siebie, że często głupieją przy wilgoci. Miałem kiedyś takie objawy w zwykłym radioodbiorniku - gdy postał na piecu to wszystko działało, dzień w garażu i już robiły co chciały. Nawet rozbierałem i czyściłem ścieżki ale nie pomagało. Problem chyba tkwił w mikroprocesorze a konkretnie w miniaturyzacji wyprowadzeń - były tak blisko siebie, że wilgoć zmieniała potencjał.
    Propozycja naprawy - zmienić 5 rezystorów matrycy na mniejsze 3, 4 razy zachowując dokładnie proporcje. Jeśli to nieuniknione zawilgocenie a nie wewnętrzne uszkodzenie procesora, to jest szansa, że zadziała.
  • REKLAMA
  • #6 16354807
    Hektar Zahler
    Poziom 34  
    Otóż dokładnie to miałem zamiar zrobić, a nie powiedziałem tego specjalnie. To teraz pytanie kto to robił, co to daje i w ogóle. Czy założenia czysto teoretyczne są zgodne z praktyką. W tym radiu na sucho czy mokro bez różnicy. Stawiam na błąd oprogramowania przy takim sposobie na klawiaturę. Pamiętasz może co to za radio samochodowe ? Może takie mam. Miniaturyzacja uniemożliwia działania bojowe.
  • REKLAMA
  • #7 17277222
    do3ysm
    Poziom 1  
    Witam,
    nie wiem czy temat problemow z klawiatura jeszcze aktualny ale udalo mi sie go trwale rozwiazac czyszczac (polerujac) styki na plytce.
    Byly na nich ewidentnie resztki zaschnietych plynow po lutowaniu. Od tego czasu kazdy przycisk uruchamia zawsze tylko przypisana mu funkcje.
    Ten problem dotyczy tylko niektorych serii produkcyjnych i jest znany wsrod handlarzy tego radia.
    73 Marek
  • #8 17277674
    Marcinek96
    Poziom 9  
    Super informacja, w następny weekend spróbuje to zrobić w moim radiu.
    Dziękuje za info
REKLAMA