logo elektroda
logo elektroda
X
logo elektroda
REKLAMA
REKLAMA
Adblock/uBlockOrigin/AdGuard mogą powodować znikanie niektórych postów z powodu nowej reguły.

Włącznik dotykowy na attiny13

Oxiden17 29 Mar 2017 21:12 5271 2
REKLAMA
  • Włącznik dotykowy na attiny13

    Włącznik dotykowy.

    Włącznik dotykowy na attiny13

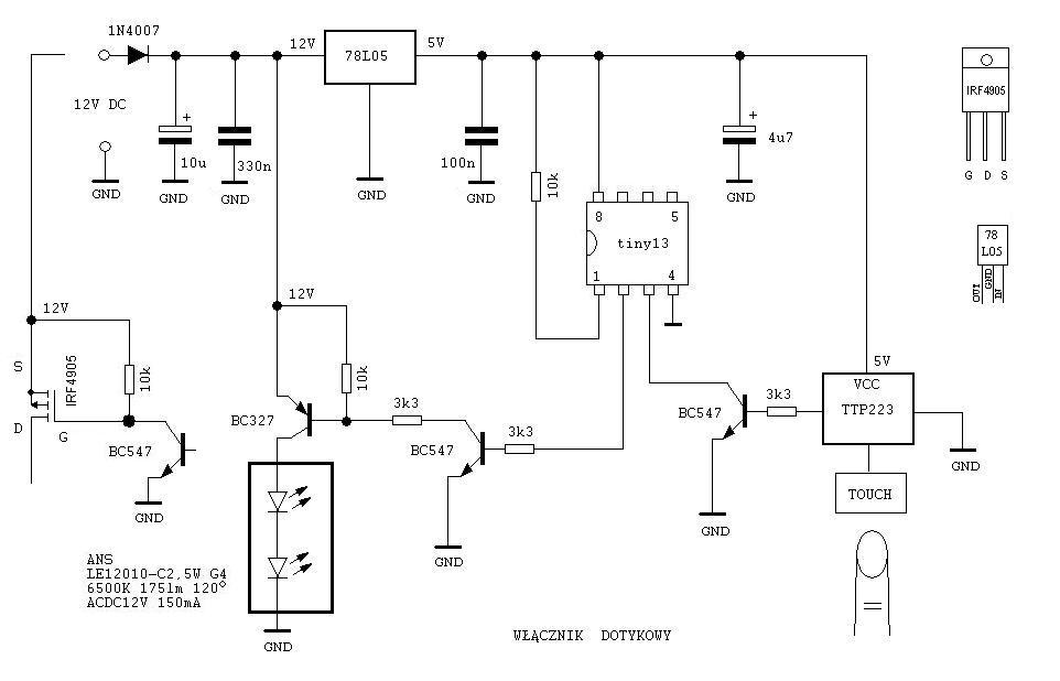
    Schemat elektryczny.

    Włącznik zbudowany z wykorzystaniem monostabilnego układu TTP223 oparty na kontrolerze tiny13. Dotknięcie pola sensora powoduje wysterowanie tranzystora zwierającego wejście (PinB.4) kontrolera do masy i wyzwolenie wyjścia (Portb.3), załączającego przez tranzystor BC327 moduł diod LED.
    Moduł pobiera prąd 150mA przy napięciu 12VDC. Wyjście pozostaje otwarte do momentu ponownego dotknięcia pola sensora. Po wyłączeniu wyjścia układ znów może załączyć moduł LED. Elementy w/g schematu zamontowane na jednostronnej płytce uniwersalnej. Modulik z TTP wkładany do złącza z góry. Obudowa z temperówki do ołówków po usunięciu ostrza. Brak jest bezpośredniego dostępu do pola sensora. Czułość TTP223 jest na tyle duża, że pozwala na włączenie/wyłączenie przez obudowę. Układ zasilany jest z zasilacza impulsowego. Koszt, oprócz modułu LED, to kwota 10 zł. Moduł LED 22 zł. Włącznik może być obciążony prądem do 800mA. Stosując tranzystor mocy np. IRF4905 wybitnie zwiększymy prąd obciążenia.

    Włącznik dotykowy na attiny13 Włącznik dotykowy na attiny13 Włącznik dotykowy na attiny13 Włącznik dotykowy na attiny13 Włącznik dotykowy na attiny13

    Kod Bascom.

    Kod: VB.net
    Zaloguj się, aby zobaczyć kod

    Fajne? Ranking DIY
    O autorze
    Oxiden17
    Poziom 12  
    Offline 
    Oxiden17 napisał 110 postów o ocenie 128. Mieszka w mieście na Pomorzu. Jest z nami od 2009 roku.
  • REKLAMA
  • #2 16380502
    HD-VIDEO
    Poziom 43  
    Przydałoby się aby ten Attiny13 coś jeszcze robił np.
    1. Soft On/Soft Off LED
    2. Wyłączenie LED po jakimś długim czasie, gdy zapomniano wyłączyć

    Są wolne wyprowadzenia, można to zrobić jako opcja
  • #3 16380531
    Oxiden17
    Poziom 12  
    Oczywiście, ale pozostawiam tę kwestię ewentualnym naśladowcom.

    -------------------------------------------------------------------------------------

    Dodano:

    Po namyśle dopisałem, jak zasugerował kolega HD-VIDEO, wygaszenie światła po około 27 minutach przy braku ręcznego wyłączenia z sygnalizacją ostrzegającą przed tym faktem, migającą żółtą diodą. To dobry pomysł. Dzięki.

    Wykonałem też włącznik z tranzystorem mocy IRF9540. Jako filtr czerwony zastosowałem pokrywkę od dezodorantu "Old Spice". Reszta bez zmian.

    Włącznik dotykowy na attiny13 Włącznik dotykowy na attiny13 Włącznik dotykowy na attiny13
REKLAMA