Witam
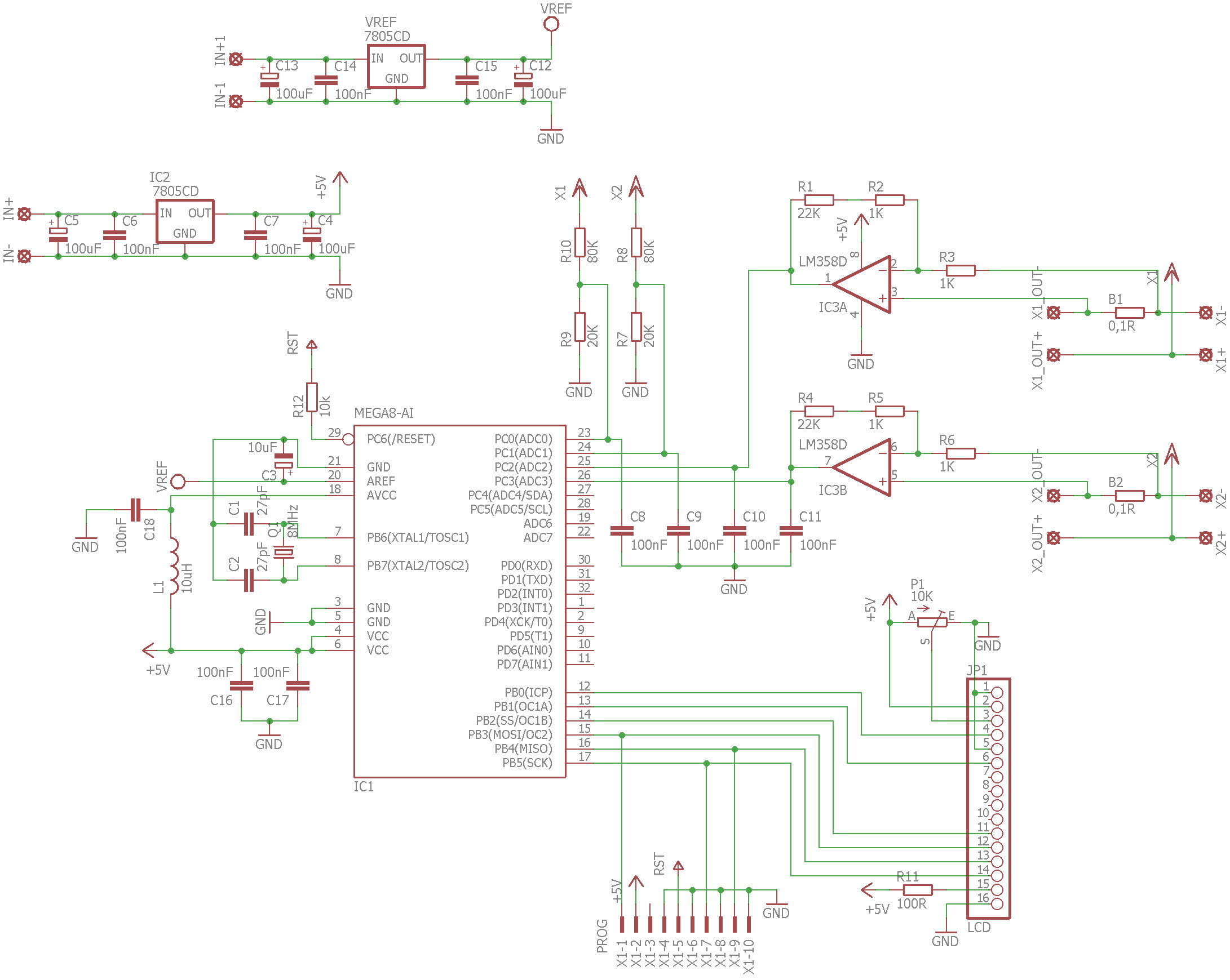
Czy ten układ podany wyżej ma prawo działać poprawnie? Oczywiście zakładając, że program wgrany w uC jest poprawny.
Wszystkie wartości elementów są podane na schemacie, z tym że:
B1 , B2 - 1W / 1%
R1-R6 - 0,5W / 1%
R7-R10 - 0,6W / 0,1%
uC to ATMega8 w wersji SMD
napięcie referencyjne - 5v
stosunek rezystorów w dzielniku - 4:1
wzmocnienie dla pomiaru prądu - x24
Natomiast założenie co do pomiarów:
max prąd - 2A
max napięcie - 24V
Układ wykonałem na podstawie:
http://feriar-lab.pl/woltomierz-amperomierz-termometr-na-avr/
http://serwis.avt.pl/manuals/AVT5399.pdf
Co do programu, to ewentualnie napiszę go od zera lub wykorzystam z pierwszego linku.
Oraz mam jeszcze kilka pytań.
1. Czy przy dzielnikach i wzmacniaczu dodać potencjometr do regulacji, czy zostawić jak jest?
2. Czytałem, że można zwiększyć rozdzielczość przetwornika ADC programowo. Chciałbym żeby dokładność pomiarów wynosiła U=10mV , a I=1mA , według moich obliczeń, jakbym zwiększył z 10bit do 12bit to otrzymałbym U=6mV / I=0,5mA . Tylko czy ktoś może mi podesłać link jak to zrobić?
3. Czy do programowania układu przez USBasp (gniazdo PROG) są potrzebne jakieś elementy dodatkowe?
4. Można jakoś zrobić, żeby przełączać wartości wyświetlane na LCD, czyli początkowo jest wyświetlane napięcie i prąd dla dwóch kanałów, a po przyciśnięciu przycisku (krótki impuls podany na któryś z pinów) na LCD jest wyświetlana temperatura z czujnika analogowego (na ADC) czy inny parametr, a po ponownym wciśnięciu z powrotem są wyświetlane prądy i napięcia? I jak to można wykonać (link)?
5. Zapewne istnieje też możliwość wykonania ostrzeżenia (lub czegoś podobnego), że po przekroczeniu określonego napięcia na ADC (temperatura) na LCD jest wyświetlana informacja o tym. Tak samo jak wyżej, czy mógłbym prosić o jakiś link lub ewentualnie jak szukać?
6. I jeszcze pytanie odnośnie już samej płytki PCB, jakieś wskazówki / rady przy rozmieszczeniu elementów i prowadzeniu ścieżek? Wiem, że kondensatory najbliżej nóżek jak się da, ale coś jeszcze przy tym układzie?
Liczę na Waszą pomoc.
Czy ten układ podany wyżej ma prawo działać poprawnie? Oczywiście zakładając, że program wgrany w uC jest poprawny.
Wszystkie wartości elementów są podane na schemacie, z tym że:
B1 , B2 - 1W / 1%
R1-R6 - 0,5W / 1%
R7-R10 - 0,6W / 0,1%
uC to ATMega8 w wersji SMD
napięcie referencyjne - 5v
stosunek rezystorów w dzielniku - 4:1
wzmocnienie dla pomiaru prądu - x24
Natomiast założenie co do pomiarów:
max prąd - 2A
max napięcie - 24V
Układ wykonałem na podstawie:
http://feriar-lab.pl/woltomierz-amperomierz-termometr-na-avr/
http://serwis.avt.pl/manuals/AVT5399.pdf
Co do programu, to ewentualnie napiszę go od zera lub wykorzystam z pierwszego linku.
Oraz mam jeszcze kilka pytań.
1. Czy przy dzielnikach i wzmacniaczu dodać potencjometr do regulacji, czy zostawić jak jest?
2. Czytałem, że można zwiększyć rozdzielczość przetwornika ADC programowo. Chciałbym żeby dokładność pomiarów wynosiła U=10mV , a I=1mA , według moich obliczeń, jakbym zwiększył z 10bit do 12bit to otrzymałbym U=6mV / I=0,5mA . Tylko czy ktoś może mi podesłać link jak to zrobić?
3. Czy do programowania układu przez USBasp (gniazdo PROG) są potrzebne jakieś elementy dodatkowe?
4. Można jakoś zrobić, żeby przełączać wartości wyświetlane na LCD, czyli początkowo jest wyświetlane napięcie i prąd dla dwóch kanałów, a po przyciśnięciu przycisku (krótki impuls podany na któryś z pinów) na LCD jest wyświetlana temperatura z czujnika analogowego (na ADC) czy inny parametr, a po ponownym wciśnięciu z powrotem są wyświetlane prądy i napięcia? I jak to można wykonać (link)?
5. Zapewne istnieje też możliwość wykonania ostrzeżenia (lub czegoś podobnego), że po przekroczeniu określonego napięcia na ADC (temperatura) na LCD jest wyświetlana informacja o tym. Tak samo jak wyżej, czy mógłbym prosić o jakiś link lub ewentualnie jak szukać?
6. I jeszcze pytanie odnośnie już samej płytki PCB, jakieś wskazówki / rady przy rozmieszczeniu elementów i prowadzeniu ścieżek? Wiem, że kondensatory najbliżej nóżek jak się da, ale coś jeszcze przy tym układzie?
Liczę na Waszą pomoc.
