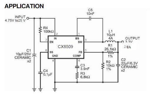
Możesz dać zdjęcie układu/płytki? W takich urządzeniach często stosowane są przetwornice napięcia. Co jest oprócz tego scalaka na płytce zasilania? Jest tam cewka?
Zobacz ostatni post w tym temacie:
https://www.elektroda.pl/rtvforum/topic1693568.html.
Czy to coś podobnego?
W transmiterze który mam jest zastosowana do zasilania przetwornica na układzie MC34063 (wygląda jak ten zaznaczony na zdjęciu scalak smd - obudowa SO8). To tani i dość popularny układ stosowany w tego typu urządzeniach. Możesz odczytać oznaczenia tego układu?
Stabilizatory liniowe takie jak 7805 raczej nie sprawdzają się w takich zastosowaniach - przegrzewają się bez radiatora. Zbyt wysokie napięcie na wejściu: około 14V i pobór prądu rzędu 200mA wystarczy by go "zagotować" w ciasnej obudowie transmitera.