logo elektroda
logo elektroda
X
logo elektroda
REKLAMA
REKLAMA
Adblock/uBlockOrigin/AdGuard mogą powodować znikanie niektórych postów z powodu nowej reguły.

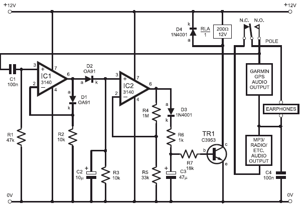
Automatyczny przełącznik dwóch sygnałów

zasoby 25 Lip 2005 19:36 1472 0
REKLAMA
  • Zadanie polegało na wykonaniu urządzenia, które będzie doprowadzało sygnał bezstratnie do wzmacniacza przez cały okresu czasu dopóki nie pojawi się drugi sygnał audio. W momencie nadejścia drugiego sygnału audio, wejście wzmacniacza musi zostać na ten sygnał przełączone. Urządzenie miało zostać wykorzystane w samochodzie lub motorze zaopatrzonym w odtwarzacz mp3 i odbiornik GPS z komunikatami słownymi. Przy normalnej pracy do wzmacniacza doprowadzany był sygnał z odtwarzacza mp3. W momencie nadejścia komunikatu słownego (poprzedzonego sygnałem beep) układ dokonuje wykrycia drugiego sygnału i przełącza sygnały za pomocą przekaźnika. W ten sposób muzyka ucicha a słychać komunikat słowny z GPS. Ważne okazało się wprowadzenie opóźnień kilkusekundowych wyłączenia przekaźnika - to na wypadek przerwy między wyrazami. TR1 można zastosować dowolny niskoprądowy tranzystor npn. D1, D2 to diody germanowe.

    Fajne? Ranking DIY
    O autorze
    zasoby
    Poziom 23  
    Offline 
    zasoby napisał 784 postów o ocenie 432, pomógł 4 razy. Jest z nami od 2002 roku.
  • REKLAMA
REKLAMA