Dokładny opis zlecenia:
Zaprojektowaniu układu.
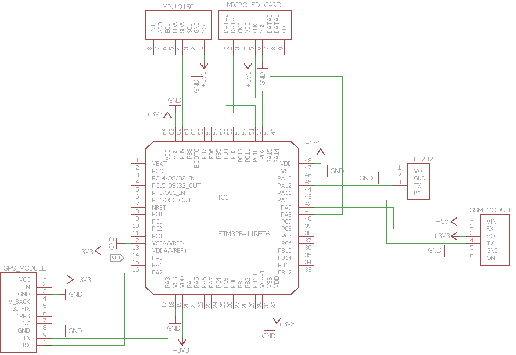
Zaprojektowanie płytki w Eaglu, rozmieszczenie elementów.
Co miało by być na płytce:
moduł GPS
moduł GSM FIBOCOM G510 - potrzeba ponad 2A przy 3,3V dla modułu GSM.
Karta micro SD
akcelerometr MPU-9150
2 ledy SMD
1 microswitch + 1 reset
procesor
Możliwość pomiaru napięcia zasilania.
Układ zasilania z 10 - 15V - mógłby być zewnętrzny gotowiec(przetwornica?).
Opcjonalnie układ ładowania i podtrzymania(ciągłej pracy) z baterii Li-Pol/Li-Ion
Złącze anteny GSM
Uproszczony schemat:
Do wszystkiego są biblioteki w Eaglu. Pozostaje ewentualnie dobór takiej biblioteki dla gniazda microSD i karty sim - tak aby takie gniazda dało się potem gdzieś kupić.
W skrajnym uproszczeniu sprowadza się to do umieszczenia aplikacji uruchomieniowych poszczególnych modułów na jednym schemacie i jednej płytce + zaprojektowanie zasilania.
Nie oczekuję super pro projektu do masowej produkcji. Chodzi bardziej o skompaktowanie pająka, który obecnie działa na płytkach Arduinowych. Najistotniejsze jest bezpieczne zasilanie, zwłaszcza gdyby w układzie była bateria.
Wiem, że za 200zł można kupić układ z takimi modułami. Wiem, że zaprojektowanie układu płytki będzie kosztować więcej.
Określony czas realizacji.
Od zaraz.
Wysokość budżetu przewidzianego na wykonanie zlecenia.
Proszę o propozycję stawek na PW.
Formę płatności oraz rodzaj zawarcia umowy.
przelew, mogę przyjąć FV, PayPal.
Formę kontaktu między Zleceniodawcą oraz Zleceniobiorcą.
PW, email, skype, TeamViewer, telefon
Zaprojektowaniu układu.
Zaprojektowanie płytki w Eaglu, rozmieszczenie elementów.
Co miało by być na płytce:
moduł GPS
moduł GSM FIBOCOM G510 - potrzeba ponad 2A przy 3,3V dla modułu GSM.
Karta micro SD
akcelerometr MPU-9150
2 ledy SMD
1 microswitch + 1 reset
procesor
Możliwość pomiaru napięcia zasilania.
Układ zasilania z 10 - 15V - mógłby być zewnętrzny gotowiec(przetwornica?).
Opcjonalnie układ ładowania i podtrzymania(ciągłej pracy) z baterii Li-Pol/Li-Ion
Złącze anteny GSM
Uproszczony schemat:
Do wszystkiego są biblioteki w Eaglu. Pozostaje ewentualnie dobór takiej biblioteki dla gniazda microSD i karty sim - tak aby takie gniazda dało się potem gdzieś kupić.
W skrajnym uproszczeniu sprowadza się to do umieszczenia aplikacji uruchomieniowych poszczególnych modułów na jednym schemacie i jednej płytce + zaprojektowanie zasilania.
Nie oczekuję super pro projektu do masowej produkcji. Chodzi bardziej o skompaktowanie pająka, który obecnie działa na płytkach Arduinowych. Najistotniejsze jest bezpieczne zasilanie, zwłaszcza gdyby w układzie była bateria.
Wiem, że za 200zł można kupić układ z takimi modułami. Wiem, że zaprojektowanie układu płytki będzie kosztować więcej.
Określony czas realizacji.
Od zaraz.
Wysokość budżetu przewidzianego na wykonanie zlecenia.
Proszę o propozycję stawek na PW.
Formę płatności oraz rodzaj zawarcia umowy.
przelew, mogę przyjąć FV, PayPal.
Formę kontaktu między Zleceniodawcą oraz Zleceniobiorcą.
PW, email, skype, TeamViewer, telefon
