logo elektroda
logo elektroda
X
logo elektroda
REKLAMA
REKLAMA
Adblock/uBlockOrigin/AdGuard mogą powodować znikanie niektórych postów z powodu nowej reguły.

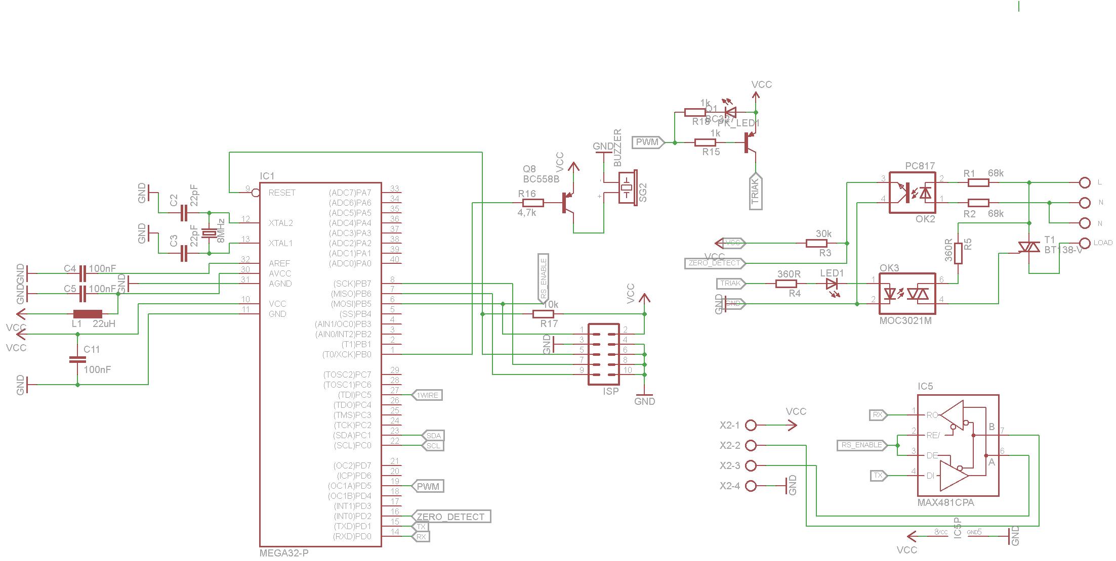
[ATMEGA] [ATMEGA][BASCOM] Regulator żarówki 230V - Jak poprawić układ i kod?

gorsomir 24 Cze 2017 01:41 1533 5
REKLAMA
  • #1 16547586
    gorsomir
    Poziom 13  
    Witam
    Chciałem nauczyć się regulacji fazowej i popełniłem taki układ na podstawie tego co wyczytałem w internecie
    [ATMEGA] [ATMEGA][BASCOM] Regulator żarówki 230V - Jak poprawić układ i kod?

    I do tego taki program


    Kod: VB.net
    Zaloguj się, aby zobaczyć kod


    Niestety nie dokońca ten układ działa
    Normalnie moge załączać triak i wyłączać więc sprzętowo jest raczej wszystko dobrze
    Detekcja zera też teoretycznie działa bo przerwanie jest wywyoływane
    Niestety praktycznie cokolwiek bym nie napisał to w momęcie gdy tylko włączę timer
    żarówka świeci z około 50% mocy i co bym nie zrobił to nie da się regulować
    chyba że dam nierealne zakresy no to albo ciągle świeci albo wcale

    Zapewne coś robię nie tak z obsługą timera

    Ma może ktoś sprawdzony kawałek kodu lub sposób jak to rozwiązać?
  • REKLAMA
  • #2 16547767
    Konto nie istnieje
    Konto nie istnieje  
  • REKLAMA
  • #3 16547776
    tmf
    VIP Zasłużony dla elektroda
    niveasoft napisał:
    Nigdy nie było okazji się bawić w te wykrywanie zera, ale patrząc na schemat i logicznie myśląc to to kiepsko wygląda.

    Zobacz inne schematy "zero crossing detection"
    Najczęściej działa to tak, że albo bierze się Opto takie które ma wbudowane dwie diody czyli w obydwu kierunkach, np. PC814, albo buduje się mostek Graetza i tym zasila pojedynczą diodę jaką masz w PC817.


    Wygodnie jest zastosować transoptor z dwoma antyrównoległymi diodami z dwóch powodów:
    - LEDy mają małe napięcie wsteczne, więc przy jednej diodzie dojdzie do jej uszkodzenia, musi byc druga (może być zewnętrzna), która ją ochroni przed zbyd dużym napięciem wstecznym,
    - to nie tak, że transoptor przewodzi zawsze, gdy faza jest różna od zera. Wyłącza się tuż przed i ponownie włącza tuż po zerze. Jeśli mamy dwa LEDy na jednej strukturze, to mają one praktycznie identyczne parametry, stąd też momenty wyłączenia i włączenia są symetryczne względem zera. Zero wypada dokładnie pomiędzy nimi. W przypadku jednego LEDa dokładne wykrycie zera jest trudniejsze.
  • REKLAMA
  • #4 16553103
    gorsomir
    Poziom 13  
    Witam
    Udało mi sie uzyskać w miarę płynną regulacje na podanym przezemnie wyżej schemacie
    PC817 zastoswałem gdyż był pod ręką a PC814 jeszcze nie dotarł
    Ale docelowo chciał bym zastosować ten drugi

    zmieniłem też program
    teraz procedura przerwania i timera wygląda następująco
    Kod: VB.net
    Zaloguj się, aby zobaczyć kod


    Nie podaję cłego kodu gdyż jest to ponad 100 lini bełkotu który nwet ja ledwo ogarniam

    Mam tylko taki problem że regulacja się sypie do około 15-16% potem jest już ok
    objawia się to tym że gdy np. ustawie 5% , 10% czy 15% to np. żarówka świeci z mocą około 50% z widocznym efektem migotania
    gdy ustawie już 20% wszystko wraca do normy

    Pytanie czy jest to kwestia sprzętowa czy kodu?
    czy docelowa zmiana na PC814 przyniesie poprawę czy poprostu coś źle liczę w timerze?
  • REKLAMA
  • #5 16553323
    BlueDraco
    Specjalista - Mikrokontrolery
    Jeśli układ wg. tego schematu podłączyłeś do sieci, to diody LED transoptora PC817 już nie ma. Tam MUSI być dioda w drugą stronę, inaczej podając napięcie powyżej 5 V zabijasz diodę LED samym napięciem (przy niemal zerowym natężeniu) - proponuję PC814 z diodami antyrównoległymi, bo jedną diodą nie wykryjesz poprawnie przejścia przez zero w obu połówkach okresu.
  • #6 16565096
    gorsomir
    Poziom 13  
    Cóż po zmianie na pc814 wszystko jest już ok
    Jeśli chodzi o pc817 to nie uległ uszkodzeniu a problemy z ustawieniem do 20% wynikały ze zbyt długiego czasu narastania zbocza impulsu dlatego dla wartości np 15% połówki sinusoidy triak załaczał się dawno po czasie gdy powinien zostać wyłączony co powodowało opisany wyżej efekt
REKLAMA