Witam,
szukam schematów rozmieszczenia punktów masowych w seacie Toledo 2. W szczególności chodzi mi o punkty:
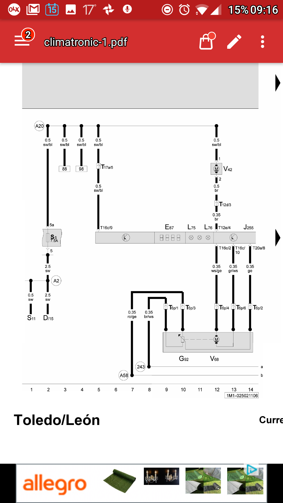
- 243 gdzie podpięty jest:
potencjometr silnika klapy regulacji temperatury (G 92),
potencjometr silnika klapy centralnej (G 112),
potencjometr silnika klapy przepływu powietrza (G 113),
potencjometr silnika klapy nogi/odszraniacz (G 114),
- 244 gdzie podpięty jest:
czujnik temperatury zewnętrznej (otoczenia) przód (G 17),
wewnętrzny czujnik temperatury, w desce rozdzielczej (G 56),
czujnik nasłonecznienia (G 107),
- 193 gdzie podpięty jest:
czujnik wysokiego ciśnienia (G65),
sprzęgło klimatyzacji (N25),
wentylator chłodnicy (V7),
wentylator chłodnicy (V35).
szukam schematów rozmieszczenia punktów masowych w seacie Toledo 2. W szczególności chodzi mi o punkty:
- 243 gdzie podpięty jest:
potencjometr silnika klapy regulacji temperatury (G 92),
potencjometr silnika klapy centralnej (G 112),
potencjometr silnika klapy przepływu powietrza (G 113),
potencjometr silnika klapy nogi/odszraniacz (G 114),
- 244 gdzie podpięty jest:
czujnik temperatury zewnętrznej (otoczenia) przód (G 17),
wewnętrzny czujnik temperatury, w desce rozdzielczej (G 56),
czujnik nasłonecznienia (G 107),
- 193 gdzie podpięty jest:
czujnik wysokiego ciśnienia (G65),
sprzęgło klimatyzacji (N25),
wentylator chłodnicy (V7),
wentylator chłodnicy (V35).