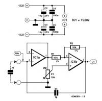
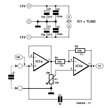
Pierwszy układ jest symulatorem pojemności w zakresie od 0-2uF . Wzmocnienie IC1b może być regulowane za pomocą P1.
Wzór na pojemność:
C=(1-α)*2*C1
gdzie α współczynnik od 0 do 1 ustawiany za pomocą P1
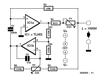
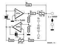
Drugi układ to symulator cewki 1000H (1kH). Pozwala na stworzenie obwodu rezonansowego o częstotliwości nawet poniżej 1Hz
Wzór na pojemność:
C=(1-α)*2*C1
gdzie α współczynnik od 0 do 1 ustawiany za pomocą P1
Drugi układ to symulator cewki 1000H (1kH). Pozwala na stworzenie obwodu rezonansowego o częstotliwości nawet poniżej 1Hz
Fajne? Ranking DIY