Witam. Ze względu że moja ostatnia konstrukcja dotycząca zasilacza laboratoryjnego nie wyszła idealnie, postanowiłem zbudować od nowa tą konstrukcję. https://www.elektroda.pl/rtvforum/topic3282269.html
Konstrukcja prezentowana teraz nie jest taka sama jak poprzednia. Zmiany:
1. inna obudowa + ładne napisy na panelu frontowym
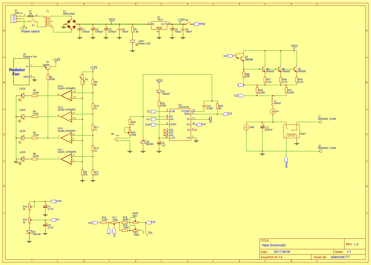
2. tranzystor sterujący 2N2222 został zmieniony na układ Darlingtona 2N6388
3. płytki pcb zostały wykonane na pomocą drukarki laserowej i doretuszowane pisakiem.
4. Wyposażyłem zasilacz w układ, który na 4 diodach LED pokazuje temp radiatora.
5. Równolegle z zaciskami wyjściowymi został wpięty kondensator 2200uF, który skutecznie filtruje zasilanie.
Plan budowy:
1. 3 dni projektu schematu, obudowy, płytek pcb itp.
2. zbudowanie prototypu
3. wytrawianie pcb
4. wiercenie dziur montażowych w obudowie (cały dzień)
5. złożenie wszystkiego i uruchomienie (cały dzień).
Konstrukcja bez problemu wytrzymuje obciążenie mocniejszej od H4 żarówki samochodowej (8A 12V). Połączenie 2 włókien żarówki H4 czyli 10A przy 12V też nie jest dla tego zasilacza trudne do zniesienia. Zasilacz oparty o układ LM723CN.
Zakres regulacji:
napięcie 0,7V-32V
natężenie 3-8A 10A peak
Zasilacz w pełni analogowy.
Transformator ma parametry 30V i ok >10A (ponieważ przy prądzie 10A w ogóle się nie grzeje).
Użyty mostek prostowniczy KBPC2504 nie wymaga radiatora.
Układ temperaturowy również załącza wentylatorek z tyłu obudowy podczas zaświecenia 2 diody zielonej. Układ jest oparty o układ 4 wzmacniaczy operacyjnych LM324.
Całą konstrukcję wykonałem samodzielnie, mam 13 lat.
Zapraszam do konstruktywnej dyskusji na forum.
Fajne? Ranking DIY

