logo elektroda
logo elektroda
X
logo elektroda
REKLAMA
REKLAMA
Adblock/uBlockOrigin/AdGuard mogą powodować znikanie niektórych postów z powodu nowej reguły.

CRV III 2008r - Alarm SPY5000 wyje, pokazuje otwarte drzwi po zamknięciu auta

BULI2023 20 Sie 2017 12:24 2637 14
REKLAMA
  • #1 16652165
    BULI2023
    Poziom 10  
    Witam
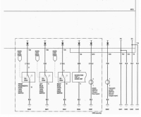
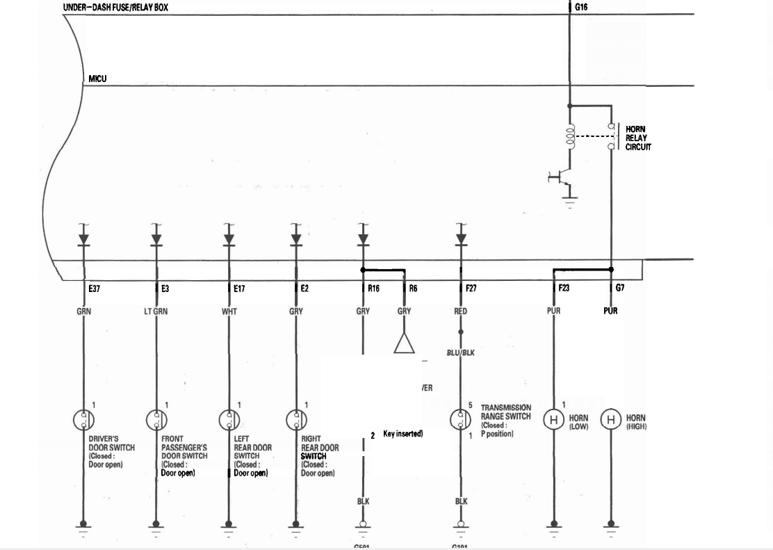
    Założyłem do swojej CRV-ki alarm SPY5000 lecz nie chcę korzystać z jego wszystkich funkcji. Podpiąłem tylko czujnik wstąsów i mikrofalowy. Podłączyłem instalacje pod zasilanie i syrenę ponieważ nie potrzebuję kierunkowskazów bo ma tylko ewentualnie odstraszaćdźwiękiem. Podłączyłem się pod krańcówkę drzwi bezpośrednio i sterowanie (-) sterowanie krańcówkami w alarmie. Po zamknięciu samcohodu i zamknięciu centralnego oryginalnym kluczykiem i załączeniu alarmu zaraz włącza się alarm i wyje, a na wyświetlaczy SPY500 wyświetla się że drzwi są otwarte. W jaki sposób podłączyć czujnik drzwi żeby nie włączał się alarm.
  • REKLAMA
  • #3 16652419
    BULI2023
    Poziom 10  
    CRV III 2008r - Alarm SPY5000 wyje, pokazuje otwarte drzwi po zamknięciu auta

    wlutowałem się bezpośrednio zielonym kablem z alarmu w kabel krańcówki drzwi kierowcy.
  • REKLAMA
  • #4 16652912
    DriverMSG
    Admin grupy komputery
    W opisie nie było detali? Możesz udostępnić pełną instrukcję?
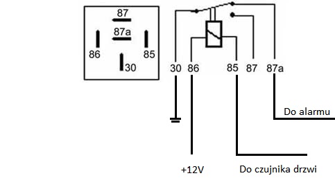
    Może należy tez podłączyć plus po drugiej stronie krańcówki lub dostaje masę z drugiej strony i należy zastosować przekaźnik.
  • #7 16654851
    BULI2023
    Poziom 10  
    podejrzewam co może być. Po zamknięciu drzwi krańcówka otwiera obwód masy natomiast po otwarciu drzwi zamyka się obwód masy. Może to jest problem jak mogę to rozwiązać żeby było odwrotnie przy zachowaniu oryginalnej krańcówki. tzn żeby po otwariu drzwi nie było masy a po zamknięciu była masa?
  • REKLAMA
  • REKLAMA
  • #9 16655699
    milejow
    Poziom 43  
    Przetnij kabel od krańcówki, wlutuj diodę prostowniczą (paskiem od strony krańcówki) i zielonym kablem z alarmu wlutuj się między diodą a krańcówką.
  • #10 16656558
    gemiel
    Poziom 25  
    Sprawdź czy po zamknięciu drzwi od razu gaśnie światło pod sufitem. Możliwe, że układ opóźniający "trzyma" masę po zamknięciu drzwi, natomiast centralka reaguje od razu po uzbrojeniu. Możesz sprawdzić to w prosty sposób. Zamknij drzwi i poczekaj pół minuty. Jak po tym czasie uzbroisz alarm i nie wzbudzi się, to wiadomo, że jest opóźnione wyłączanie oświetlenia kabiny.
    Zakładam, że nie pomyliłeś polaryzacji sygnału. Jeśli przy otwartych drzwiach na przewodzie od krańcówki jest masa to podłączasz przewód alarmu "krańcówka drzwi (-)". Oczywiście sprawdzamy to względem plusa, czyli jeden przewód próbnika do +12V a drugi do przewodu krańcówki drzwi.
    Z przekaźnikami nie kombinuj, po co odwracać polaryzację skoro masz dwa przewody od alarmu + i -.
    Sprawdź czy w alarmie możesz zmienić czas uzbrajania linii krańcówek. Jeśli nie to pozostaje separowanie krańcówek diodami prostowniczymi.
  • #11 16657578
    milejow
    Poziom 43  
    gemiel napisał:
    Sprawdź czy po zamknięciu drzwi od razu gaśnie światło pod sufitem.

    Po zamknięciu lampka zostaje częściowo przygaszona (świeci na ok. pół gwizdka) dopiero po czasie gaśnie całkowicie. Chińskie wynalazki (i nie tylko) reagują furią na to przygaszanie a lekiem są właśnie diody separujące.
  • #12 16657583
    BULI2023
    Poziom 10  
    Mkzecie mi wytlumaczyc o co chodzi z tymi diodami i jak je podlaczyc.
  • #13 16657864
    milejow
    Poziom 43  
    CRV III 2008r - Alarm SPY5000 wyje, pokazuje otwarte drzwi po zamknięciu auta
    Trzeba zlepić takiego pajączka.
  • #14 16662975
    BULI2023
    Poziom 10  
    dioda chyba nic nie da bo po zamknięciu drzwi krańcówka rozłącza mase i nie obejdzie się bez przekaźnika.
  • #15 16663292
    gemiel
    Poziom 25  
    Krańcówka podaje masę po otwarciu drzwi. Alarm w ten sposób wykrywa otwarcie drzwi. Jeżeli na przewód oznaczony "krańcówki drzwi -" podasz masę po uzbrojeniu alarmu to wzbudzisz alarm.
    Chyba, że uparcie podłączasz do krańcówki przewód "krańcówki drzwi +" i dziwisz się, że działa odwrotnie.
    Poza tym, podany sposób z diodą prostowniczą będzie poprawnie działać, niestety tylko na tych jednych drzwiach. Jeśli mają być podłączone pozostałe drzwi, również trzeba je separować diodami.
REKLAMA