logo elektroda
logo elektroda
X
logo elektroda
Adblock/uBlockOrigin/AdGuard mogą powodować znikanie niektórych postów z powodu nowej reguły.

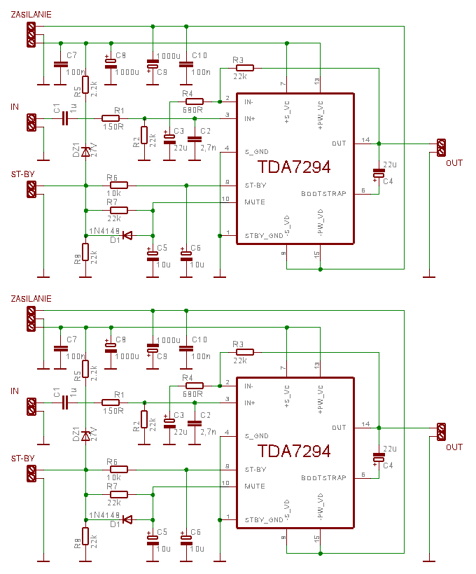
Wzmacniacz audio 2x100W TDA7294

zasoby 04 Sie 2005 10:47 20173 14
  • O autorze
    zasoby
    Poziom 23  
    Offline 
    zasoby napisał 784 postów o ocenie 432, pomógł 4 razy. Jest z nami od 2002 roku.
  • #2 1706680
    Popak
    Moderator na urlopie...
    Witam

    Nie wiem czemu to zamiesciłeś ale na elektrodzie jest tych schematów pełno!!! Do koloru do wyboru :)
    i na dodatek nie ma żadnego opisu do tego układu. Aha a po co zamiesciłeś dwa bloki indentyczne a jeden nie wystarczy?

    Pozdrawiam
  • #3 1706752
    omen_s
    Poziom 19  
    A tak przy okazji to on nie wyciąga tych 100w ;)
  • #4 1707279
    Misian@
    Poziom 27  
    Tylko 70W przy 2x40V :P:P
  • #5 1707563
    krzycho123
    Poziom 31  
    dokładnie 100w to tylko chwyt reklamowy ST . Po za tym schematów , płytek i opracowań na elektrodzie jest całe mnóstwo. Śmiem twierdzić że to najpopularniejszy amatorki wzmak w Polsce :) Każdy na nim zaczynał :D
  • #6 1707764
    Andre10
    Poziom 11  
    Widze że robileś schematy w eaglu . Jeśli łaskaw ;) prosze o schemacik płytki bo niechce mi sie przerysowywac tego spowrotem do eagla albo o pliki z tym schematem.
  • #7 1727980
    majkel
    Poziom 12  
    Człowiek łudzi sie że może jakąś nietypową konstrukcje zobaczy a tu juz chyba setny raz to samo.
  • #8 1733252
    ictorn
    Poziom 20  
    Witam
    Ot i sztuka-magica schemat*2=woala
    OKLASKI
  • #9 4256685
    Bartas89
    Poziom 2  
    mam pytanie. ma ktoś schemat montazowy tego wzmacniacza??
  • #10 4478620
    shog51
    Poziom 1  
    Panowie jesli możecie to dajcie jak najwięcej na temat tej konstrykcji na maila począwszy od trafa przez prostownik do mostka TDA rys płytki itp. Bardzo proszę , Dopiero zaczynam a chciałbym to skutecznie zbudować
    . piotr-jl(_at_)02.pl

    Dodano po 58 [sekundy]:

    Dzięki dla specjalistów i POZDR!
  • #11 5719136
    froncek
    Poziom 1  
    Mam problem. Posiadam wzmacniacz samochodowy 2x100W, który sprawował się dobrze. Ostatnio zaczęły palić mi się bezpieczniki. Dzieje się to tylko wtedy, gdy podłączę do niego wyjście z radia. Mierzyłem miernikiem napięcie wejścia z radia we wzmacniaczu i dotykając masy samochodu pokazuje mi 28V. Jestem początkującym elektronikiem i proszę o pomoc co może być przyczyną.
  • #12 5719209
    Popak
    Moderator na urlopie...
    froncek napisał:
    Mam problem. Posiadam wzmacniacz samochodowy 2x100W, który sprawował się dobrze. Ostatnio zaczęły palić mi się bezpieczniki. Dzieje się to tylko wtedy, gdy podłączę do niego wyjście z radia. Mierzyłem miernikiem napięcie wejścia z radia we wzmacniaczu i dotykając masy samochodu pokazuje mi 28V. Jestem początkującym elektronikiem i proszę o pomoc co może być przyczyną.


    Zapraszam do przeczytania regulaminu elektroda.pl a dopiero zadawaj pytania. Nie ten dział kolego.
  • #13 6682349
    adaslew
    Poziom 10  
    Witam.
    Ja też jestem zainteresowany schematem montażowym i wykazem elementów, no i szczegółowym opisem.
    jeśli ktoś posiada te info to proszę o przesłanie mi tych danych na adres mail
    lewicki_a(_at_)wp.pl z góry dzięki
  • #14 8858404
    kariks
    Poziom 1  
    Mogłbym tez prosic o dokładny opis? jakie tutaj zasialanie i jaki transformator?
  • #15 8858766
    Popak
    Moderator na urlopie...
    kariks Proszę bardzo Link
    Miłego czytania.
REKLAMA