Cześć wszystkim
Mam pewien kłopot z układem MAX3232. Transmisja do max'a, czyli po linii Rx działa poprawnie, natomiast wysłanie coś poza transceiver, czyli po linii Tx, nie działa jak powinno. Na oscyloskopie widzę masę na linii Tx i co kilkanaście milisekund prostokąt do ok. -5V. Sprawdziłem 4 maxy 3232 i na każdym to samo. Pomyślałem więc, że to problem z kondensatorami i sprawdziłem pojemności 0.1u, 1u i 10u, za każdym razem to samo, potem zacząłem zmieniać maxy bo pomyślałem, że może jest trafiony. Wcześniej sprawdziłem UARTy mikroprocków poprzez crossowanie Tx i Rx przed transceiverem i działają one poprawnie. Co więcej, sprawdziłem oscyloskopem różne punkty na PCB i zasilanie (3V3) jest "czyste", na V+ jest ok. 5.5V, na V- jest ok. -5.5V więc jest poprawnie. Z kolei na C1 i C2 jest coś dziwnego, mianowicie na oscyloskopie nie widzę stabilnego napięcia tylko prostokąt o wypełnieniu ok. 50% i dużej częstotliwości, nie mam pojęcia czy tak powinno być. Wymieniłem na C1 i C2 kondensatory na tantale 10u, ale dalej to samo. Nie wierzę, że ciągle kupuję zepsute maxy, więc coś muszę robić źle. Ponadto, bo przylutowaniu zdarzyło mi się, ze przy pierwszym podłączeniu max nadawał dobrze, a po zresetowaniu zasilania (przechodziłem z pokoju do pokoju) znowu wracałem do sytuacji z początku, czyli na oscyloskopie widzę masę na linii Tx i co kilkanaście milisekund prostokąt do ok. -5V.
Macie może jakieś pomysły/doświadczenia z tym układem? Bardzo proszę o jakiekolwiek wskazówki
Na koniec trochę danych podstawowych:
zasilanie z zasilacza sieciowego, które wchodzi na przetwornicę TRACO TSR 1-2450, potem z przetwornicy na stabilizator LDO 3.3V, a to już na max'a. Oczywiście na przetwornicy i stabilizatorze zasilanie filtrowane kondensatorami, tak samo przy maxie.
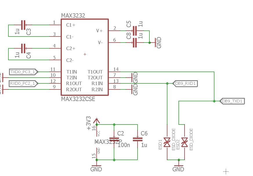
Podłączenie maxa:
Mam jeszcze kilka oscylogramów z układu:
C1- (pin3)
zbliżenia:
C2- (pin1)
Linia Tx za transceiverem:
Czyli jak widać czasami ramka jest wysyłana, ale nie zawsze (powinna być co 1s). W dodatku nie mam pojęcia skąd się wziął ten ujemny prostokąt na Tx.
Mam pewien kłopot z układem MAX3232. Transmisja do max'a, czyli po linii Rx działa poprawnie, natomiast wysłanie coś poza transceiver, czyli po linii Tx, nie działa jak powinno. Na oscyloskopie widzę masę na linii Tx i co kilkanaście milisekund prostokąt do ok. -5V. Sprawdziłem 4 maxy 3232 i na każdym to samo. Pomyślałem więc, że to problem z kondensatorami i sprawdziłem pojemności 0.1u, 1u i 10u, za każdym razem to samo, potem zacząłem zmieniać maxy bo pomyślałem, że może jest trafiony. Wcześniej sprawdziłem UARTy mikroprocków poprzez crossowanie Tx i Rx przed transceiverem i działają one poprawnie. Co więcej, sprawdziłem oscyloskopem różne punkty na PCB i zasilanie (3V3) jest "czyste", na V+ jest ok. 5.5V, na V- jest ok. -5.5V więc jest poprawnie. Z kolei na C1 i C2 jest coś dziwnego, mianowicie na oscyloskopie nie widzę stabilnego napięcia tylko prostokąt o wypełnieniu ok. 50% i dużej częstotliwości, nie mam pojęcia czy tak powinno być. Wymieniłem na C1 i C2 kondensatory na tantale 10u, ale dalej to samo. Nie wierzę, że ciągle kupuję zepsute maxy, więc coś muszę robić źle. Ponadto, bo przylutowaniu zdarzyło mi się, ze przy pierwszym podłączeniu max nadawał dobrze, a po zresetowaniu zasilania (przechodziłem z pokoju do pokoju) znowu wracałem do sytuacji z początku, czyli na oscyloskopie widzę masę na linii Tx i co kilkanaście milisekund prostokąt do ok. -5V.
Macie może jakieś pomysły/doświadczenia z tym układem? Bardzo proszę o jakiekolwiek wskazówki
Na koniec trochę danych podstawowych:
zasilanie z zasilacza sieciowego, które wchodzi na przetwornicę TRACO TSR 1-2450, potem z przetwornicy na stabilizator LDO 3.3V, a to już na max'a. Oczywiście na przetwornicy i stabilizatorze zasilanie filtrowane kondensatorami, tak samo przy maxie.
Podłączenie maxa:
Mam jeszcze kilka oscylogramów z układu:
C1- (pin3)
zbliżenia:
C2- (pin1)
Linia Tx za transceiverem:
Czyli jak widać czasami ramka jest wysyłana, ale nie zawsze (powinna być co 1s). W dodatku nie mam pojęcia skąd się wziął ten ujemny prostokąt na Tx.
