Witam.
W Mentor Graphics Pads przed użyciem narzędzia do zaznaczania obszaru (select) można ustawić filtr selektywny. Dzięki temu można w obszarze roboczym zaznaczyć na przykład wyłącznie linie (rysunek) i to na wybranej wcześniej warstwie.
Zastanawiam się jak poradzić sobie w przypadku użycia KiCad-a, w przypadku sytuacji jak poniżej:
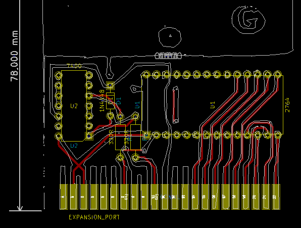
W obszarze roboczym mamy właściwy design i linie rysunku składające się z miliona części. Teraz chcemy te linie usunąć.
Jedyne, co przychodzi mi do głowy, to wyłączyć warstwę z rysunkiem, zaznaczyć (select) obszar płytki, przenieść blok w inne miejsce, ponownie włączyć warstwę z rysunkiem, zaznaczyć rysunek, wywalić go, i ponownie przenieść płytkę w pożądane miejsce na ekranie roboczym.
Chciałbym Was zapytać, czy istnieje może jakaś inna metoda (w KiCad). Wracając jeszcze do Padsa zaszyto tam jeszcze jedną pożyteczną możliwość, a mianowicie po wybraniu kilku segmentów można na nich wykonać tzw. "combine" (połączyć). Od tej pory kliknięcie w dowolny z segmentów zaznacza wszystkie składające się na "skombajnowany" wcześniej rysunek.
Dzięki takiemu rozwiązaniu, po zaimportowaniu rysunku .dxf możemy wykonać na nim "combine" i od tej pory zaznaczać cały klikając w dowolny z jego segmentów. Domyślam się, że tego wszystkiego w KiCadzie nie ma, niemniej wolę zapytać, bo może są rozwiązania i triki, o których jeszcze nie wiem.
W Mentor Graphics Pads przed użyciem narzędzia do zaznaczania obszaru (select) można ustawić filtr selektywny. Dzięki temu można w obszarze roboczym zaznaczyć na przykład wyłącznie linie (rysunek) i to na wybranej wcześniej warstwie.
Zastanawiam się jak poradzić sobie w przypadku użycia KiCad-a, w przypadku sytuacji jak poniżej:
W obszarze roboczym mamy właściwy design i linie rysunku składające się z miliona części. Teraz chcemy te linie usunąć.
Jedyne, co przychodzi mi do głowy, to wyłączyć warstwę z rysunkiem, zaznaczyć (select) obszar płytki, przenieść blok w inne miejsce, ponownie włączyć warstwę z rysunkiem, zaznaczyć rysunek, wywalić go, i ponownie przenieść płytkę w pożądane miejsce na ekranie roboczym.
Chciałbym Was zapytać, czy istnieje może jakaś inna metoda (w KiCad). Wracając jeszcze do Padsa zaszyto tam jeszcze jedną pożyteczną możliwość, a mianowicie po wybraniu kilku segmentów można na nich wykonać tzw. "combine" (połączyć). Od tej pory kliknięcie w dowolny z segmentów zaznacza wszystkie składające się na "skombajnowany" wcześniej rysunek.
Dzięki takiemu rozwiązaniu, po zaimportowaniu rysunku .dxf możemy wykonać na nim "combine" i od tej pory zaznaczać cały klikając w dowolny z jego segmentów. Domyślam się, że tego wszystkiego w KiCadzie nie ma, niemniej wolę zapytać, bo może są rozwiązania i triki, o których jeszcze nie wiem.
