logo elektroda
logo elektroda
X
logo elektroda
REKLAMA
REKLAMA
Adblock/uBlockOrigin/AdGuard mogą powodować znikanie niektórych postów z powodu nowej reguły.

Ritter E32 - Potrzebny schemat elektryczny z oznaczonymi elementami

Giepeski 20 Wrz 2017 16:54 1815 5
REKLAMA
  • #1 16710162
    Giepeski
    Poziom 12  
    Witam

    Padła mi elektronika w krajalnicy Ritter Typ E32.

    Może ktoś w swoich zasobach posiada schemat elektroniki wraz z opisanymi elementami.

    Pozdrawiam
    Poniżej tabliczka znamionowa krajalnicy
    Ritter E32 - Potrzebny schemat elektryczny z oznaczonymi elementami
  • REKLAMA
  • #2 16714708
    Giepeski
    Poziom 12  
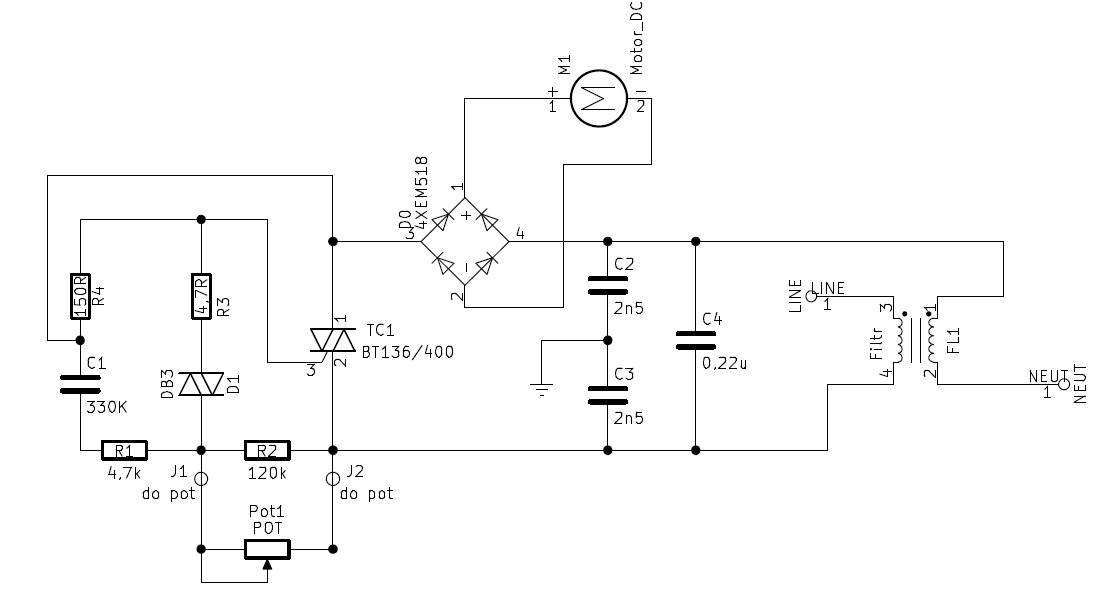
    Wziąłem kajecik, ołówek, trochę narzędzi i zacząłem "tworzyć".
    Wyszło coś, co jest poniżej

    Ritter E32 - Potrzebny schemat elektryczny z oznaczonymi elementami

    Po wydobyciu płytki okazało się, że uszkodzony jest triak i dwie diody w mostku prostowniczym.
    Dioda która wygląda jak impulsowa po podpięciu pod multimetr nie daje przejścia w żadną stronę, a z racji tego, iż nie ma na niej żadnych oznaczeń, nawet kreski, kropki czy czegokolwiek co oznaczało by katodę, to nie mam pojęcia co to może być za dioda (fota poniżej)

    Ritter E32 - Potrzebny schemat elektryczny z oznaczonymi elementami

    Pudełeczko, które było zalane żywicą i posiadało cztery wyprowadzenia, z których na pinach 1 i 2 multimetr pokazywał ok 1 ohma, zaś na drugich dwóch pinach była przerwa.
    Po "rozebraniu" okazało się jakimś trafo na rdzeniu ferromagnetycznym, od nóżki odlutował się drut nawojowy no i była przerwa. Obecnie na pinie 3 i 4 jest ok 0,3 ohma

    Na płytkę podawane jest napięcie 230 V AC, a jej zadaniem jest regulacja prędkości obrotowej silnika w krajalnicy do chleba.

    Teraz kolej na moje pytanie.
    Czy ktoś z forumowiczów obeznany z zagadnieniem sterowania na triakach, mógłby rzucić okiem na zamieszczony schemat i powiedzieć co to może być za dioda, która wchodzi na bramkę triaka i ewentualnie jak powinna być spolaryzowana

    Pozdrawiam
  • REKLAMA
  • #3 16714757
    jack63
    Poziom 43  
    Dwa rezystory, na pewno jeden, na zdjęciu, są przysmarzone.
    Proponuję wywalić ten zabytek do kosza i kupic kit regulatora do silnika. Trzeba tylko sprawdzić jaki tam zamontowano silnik. Podejrzewam komutatorowy.
  • REKLAMA
  • #4 16715187
    Giepeski
    Poziom 12  
    jack63 napisał:

    Proponuję wywalić ten zabytek do kosza i kupic kit regulatora do silnika.


    Żeby zachować oryginalny wygląd krajalnicy, należałoby zrobić sporo przeróbek mechanicznych oraz zaprojektować i wykonać nową płytkę pod potencjometr i linijkę diodową

    Jeżeli ktoś podpowie co to za dioda oznaczona na schemacie jako D1, to myślę, że krajalnica ponownie "ożyje"
  • REKLAMA
  • #6 16716190
    Giepeski
    Poziom 12  
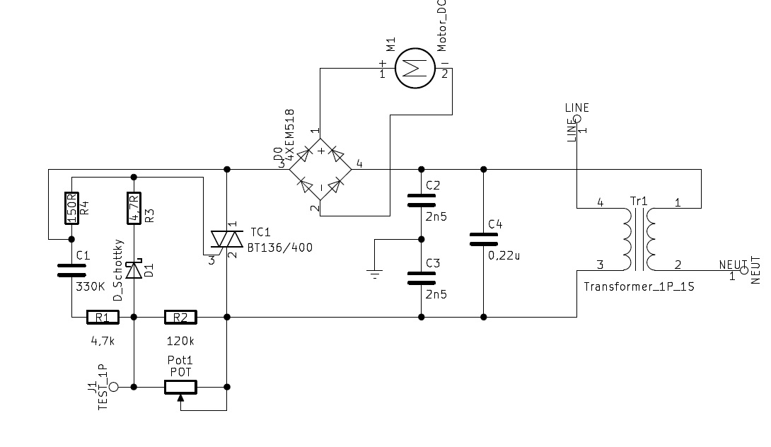
    Rezystor był przysmażony, chociaż 4,7 k trzymał, drugi tylko brudny, zresztą ten przysmażony już jest wymieniony na nowy

    Krajalnica ożyła, była jeszcze przerwa na druku.

    Poniżej poprawiony schemat, może komuś się przyda
    Ritter E32 - Potrzebny schemat elektryczny z oznaczonymi elementami
REKLAMA