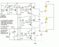
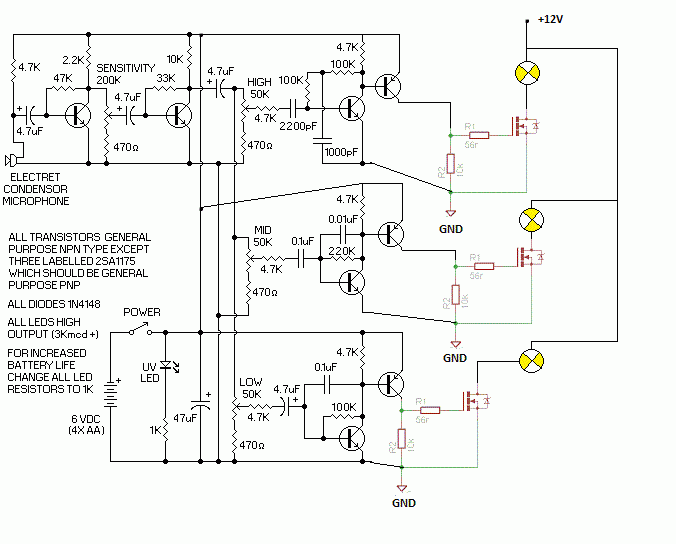
Ostatnio naszkicowałem schemat kolorofonu ,nie wiem jakie rezystory dobrać R1 i R2 rezystory przy tranzystorze mosfet. Sterowanie układu to napięcie jest 5V- 6V. Jest to schemat zmodyfikowany przez dodanie tranzystorów mosfet. Proszę o wgląd i ewentualną poprawę schematu.
