Witam szanownych forumowiczów.
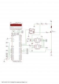
Mam problem z konfiguracją kanałów ADC wynik mojego pomiaru wyświetlam na wyświetlaczu HD44780 2x16. Wyświetlany ma być na razie stopnie przetwornika ADC. Zanim przejdę do konkretów opiszę co i jak. Załączam również schemat mojego urządzenia.
Za pomocą modułu X3-DIL64 chce mierzyć napięcie i prąd z aktywnego obciążenia składającego się z tranzystora dławika oraz rezystora (bocznika do pomiaru prądu). Napięcie mierzę za pomocą dzielnika napięcia składającego się z trzech rezystorów (R5 - 100k, R6 - 20k, R7 - 150R). Rezystory obliczyłem tak aby przy maskymalnym napięciu nas ostatnim było zawsze 1V. Z ostatniego rezystora sygnał wchodzi na wzmacniacz programowalny MCP6S91 (zasilany napięciem 3.3V). Wyjście wzmacniacza poprzez filtr antyaliasingowy wchodzi na wejście analogowe mikrokontrolera PB4. Podobnie jest z pomiarem prądu. Sygnał sciągam z rezystora bocznika o wartości 0.1R (R4) wchodzi na wzmacniacz MCP6S92 wyjście na pin PB5. Zakres napięć 0-800V zakres prądu 0-5A. Chwilowo do kalibracji ADC chcę aby działało to w ten sposób:
- wciskam przycisk S1 (pin PF0)
- pin PB3 przechodzi w stan wysoki i poprzez sterownik TLP350 otwiera tranzystor.
-w czasie wciśniętego przycisku ma mi wyświetlić na wyświetlaczu aktualną wartość prądu i napięcia.
Do kalibracji używam zasilacza impulsowego 24VDC prąd 5A (zakres regulacji 20V-30V) do GND aktywnego obciążenia podłączam rezystor 22R. (do kalibracji prądu załatwię jakiś duży dławik aby nie było takich tętnień.)
Opis problemu:
Przy tej konfiguracji jaką mam (kod poniżej) mierząc na pinach PB4 i PB5 cały czas mam napięcie 1.2V (nawet jak rozdziele modył X3-DIL64 od mojej płytki to tak pokazuje. Na wyjściu wzmacniacza jest cały czas 1.2V z pinu mikrokontrolera. ADC jakie wyświetlane jest na wyświetlaczu to 1525-1530.) Nawet jak nie mam podanego żadnego napięcia na dzielnik to wyświetla mi taką wartość.
Pytania:
1. Czy źle jest skonfigurowany ADC czy problem leży w czymś innym?
2. Skąd napięcie 1.2 V na tych pinach? Przy tak małym napięciu 24V wzmacniacz na wzmocnieniu 1x powinien wyświetlać miliwolty.
3. Jak najlepiej skonfigurować ADC?
Kod programu:
Mam problem z konfiguracją kanałów ADC wynik mojego pomiaru wyświetlam na wyświetlaczu HD44780 2x16. Wyświetlany ma być na razie stopnie przetwornika ADC. Zanim przejdę do konkretów opiszę co i jak. Załączam również schemat mojego urządzenia.
Za pomocą modułu X3-DIL64 chce mierzyć napięcie i prąd z aktywnego obciążenia składającego się z tranzystora dławika oraz rezystora (bocznika do pomiaru prądu). Napięcie mierzę za pomocą dzielnika napięcia składającego się z trzech rezystorów (R5 - 100k, R6 - 20k, R7 - 150R). Rezystory obliczyłem tak aby przy maskymalnym napięciu nas ostatnim było zawsze 1V. Z ostatniego rezystora sygnał wchodzi na wzmacniacz programowalny MCP6S91 (zasilany napięciem 3.3V). Wyjście wzmacniacza poprzez filtr antyaliasingowy wchodzi na wejście analogowe mikrokontrolera PB4. Podobnie jest z pomiarem prądu. Sygnał sciągam z rezystora bocznika o wartości 0.1R (R4) wchodzi na wzmacniacz MCP6S92 wyjście na pin PB5. Zakres napięć 0-800V zakres prądu 0-5A. Chwilowo do kalibracji ADC chcę aby działało to w ten sposób:
- wciskam przycisk S1 (pin PF0)
- pin PB3 przechodzi w stan wysoki i poprzez sterownik TLP350 otwiera tranzystor.
-w czasie wciśniętego przycisku ma mi wyświetlić na wyświetlaczu aktualną wartość prądu i napięcia.
Do kalibracji używam zasilacza impulsowego 24VDC prąd 5A (zakres regulacji 20V-30V) do GND aktywnego obciążenia podłączam rezystor 22R. (do kalibracji prądu załatwię jakiś duży dławik aby nie było takich tętnień.)
Opis problemu:
Przy tej konfiguracji jaką mam (kod poniżej) mierząc na pinach PB4 i PB5 cały czas mam napięcie 1.2V (nawet jak rozdziele modył X3-DIL64 od mojej płytki to tak pokazuje. Na wyjściu wzmacniacza jest cały czas 1.2V z pinu mikrokontrolera. ADC jakie wyświetlane jest na wyświetlaczu to 1525-1530.) Nawet jak nie mam podanego żadnego napięcia na dzielnik to wyświetla mi taką wartość.
Pytania:
1. Czy źle jest skonfigurowany ADC czy problem leży w czymś innym?
2. Skąd napięcie 1.2 V na tych pinach? Przy tak małym napięciu 24V wzmacniacz na wzmocnieniu 1x powinien wyświetlać miliwolty.
3. Jak najlepiej skonfigurować ADC?
Kod programu:
Kod: C / C++
