logo elektroda
logo elektroda
X
logo elektroda
REKLAMA
REKLAMA
Adblock/uBlockOrigin/AdGuard mogą powodować znikanie niektórych postów z powodu nowej reguły.

[Atmga168a][C] - Sterownik silnika BLDC - przejście na BackEMF

PawelHofmanPWR 08 Paź 2017 21:40 930 0
REKLAMA
  • #1 16745965
    PawelHofmanPWR
    Poziom 1  
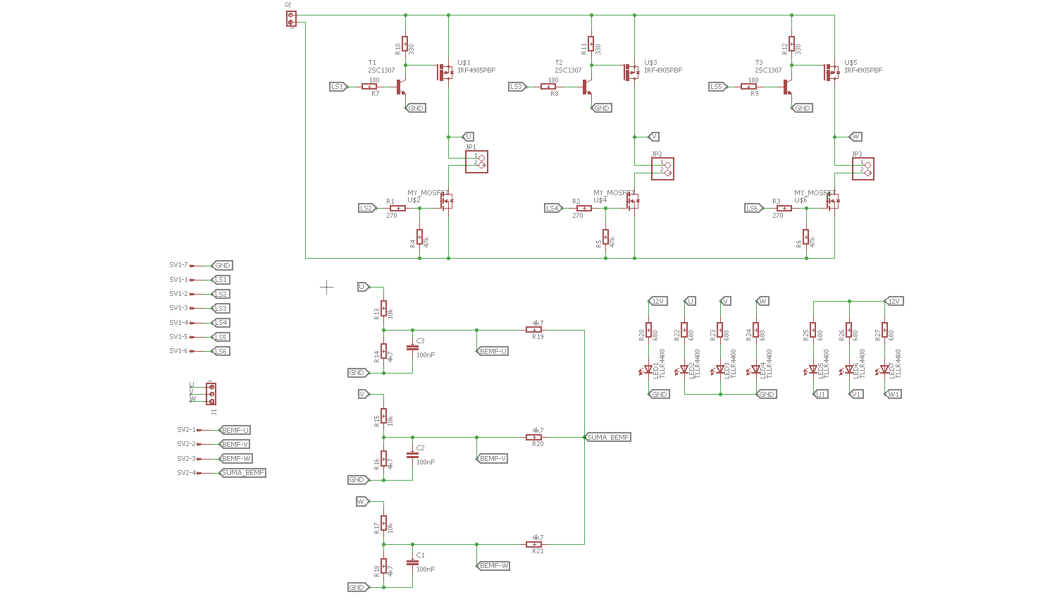
    Witam ostatnio wykonuje sterownik silnika BLDC. Niestety potrafię nim sterować tylko w sposób otwarty tzn. zmieniać ręcznie PWM i czas trwania kluczy danej komutacji. Teraz chciałbym aby silnik był sterowany za pomocą komparatora analogowego (komparator zmieniał by wysterowane tranzystory) ja natomiast podawał bym mu tylko wypełnienie. Niestety nie potrafię przejść na sterowanie BackEMF - silnik się zatrzymuje. Projekt swój opierałem na artykule ze strony http ://mikrokontroler y.blogspot.com/2011/03/silnik-bldc-sterownik-back-emf.html utknąłem własnie na danej stronie .

    Kod: C / C++
    Zaloguj się, aby zobaczyć kod


    Bardzo proszę o pomoc w poprawieniu kodu lub jakieś podpowiedzi - mecze się z tym od tygodnia :(
    [Atmga168a][C] - Sterownik silnika BLDC - przejście na BackEMF
  • REKLAMA
REKLAMA