Witam
Mam problem z amplitunerem Technics SA-AX 530
Myślałem, że wejście VCR IN i wyjscie VCR OUT to są przelotki. Sygnał wchodzi i wychodzi wyjściem.
Podłączony sygnał pod IN, amplituner gra.
Podłączam kartę dźwiękową to wyjścia OUT i sygnał wchodzący do karty jest strasznie słaby.
Pomijając amplituner sytuacja się poprawia i wszystko jest w porządku.
Próbowałem także z wejściem TAPE IN i wyjściem TAPE OUT
Ten sam problem
Zdjęcie zapożyczone z elektroda.pl
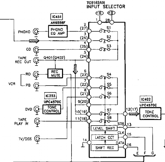
Opis z instrukcji
Schemat
Czy da się z tego korzystać w sposób, który ja chcę?
Czy uszkodzony jest selektor?
EDIT:
Po części się wyjaśniło
Muszę tylko sprawdzić w domu
Jeżeli wybieramy wyjście do nagrywania VRC OUT to możemy nagrywać każe źródło oprócz VRC IN i TAPE

Mam problem z amplitunerem Technics SA-AX 530
Myślałem, że wejście VCR IN i wyjscie VCR OUT to są przelotki. Sygnał wchodzi i wychodzi wyjściem.
Podłączony sygnał pod IN, amplituner gra.
Podłączam kartę dźwiękową to wyjścia OUT i sygnał wchodzący do karty jest strasznie słaby.
Pomijając amplituner sytuacja się poprawia i wszystko jest w porządku.
Próbowałem także z wejściem TAPE IN i wyjściem TAPE OUT
Ten sam problem
Zdjęcie zapożyczone z elektroda.pl
Opis z instrukcji
Schemat
Czy da się z tego korzystać w sposób, który ja chcę?
Czy uszkodzony jest selektor?
EDIT:
Po części się wyjaśniło
Muszę tylko sprawdzić w domu
Jeżeli wybieramy wyjście do nagrywania VRC OUT to możemy nagrywać każe źródło oprócz VRC IN i TAPE