Witam,
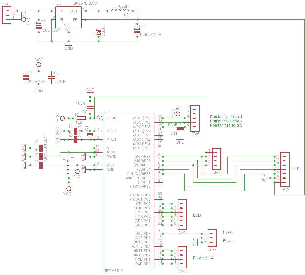
Vcc 5,057V na oscyloskopie prosta kreska bez zakłóceń, AVcc 5,057V na oscyloskopie prosta kreska bez zakłóceń, ARef 5,057V na oscyloskopie bez zakłóceń, wszystkie pomiary wykonane bezpośrednio na nóżkach uc. Na ADC6 podaję napięcie zasilania czyli 5,057V na oscyloskopie prosta kreska bez zakłóceń (sonda podłączona bezpośrednio do nóżki ADC6) wartość ADC powinna wynosić 1023 a waha się w przedziale od 1018 do 1023. Pomiar dokonywane też na ADC7 który nie ma kondensatora na wejściu ale nie było żadnej różnicy. Kwarc 16MHz.
Wybór ADC dokonywany był też za pomocą ustawienia w rejestrze ADMUX bitów MUX0, MUS1, MUX2, pomiary dokonywane były też w przerwaniu ale w każdym przypadku wynik był zawsze taki sam.
W tej chwili jestem głupi i nie mam już pomysłu co można jeszcze zrobić jeśli ktoś spotkał się z podobnym problemem to proszę o podpowiedz czy jest coś nie tak z zasilaniem, połączeniem a może źle ustawiłem parametry ADC w programie. z góry dzięki za pomoc i pozdrawiam

Vcc 5,057V na oscyloskopie prosta kreska bez zakłóceń, AVcc 5,057V na oscyloskopie prosta kreska bez zakłóceń, ARef 5,057V na oscyloskopie bez zakłóceń, wszystkie pomiary wykonane bezpośrednio na nóżkach uc. Na ADC6 podaję napięcie zasilania czyli 5,057V na oscyloskopie prosta kreska bez zakłóceń (sonda podłączona bezpośrednio do nóżki ADC6) wartość ADC powinna wynosić 1023 a waha się w przedziale od 1018 do 1023. Pomiar dokonywane też na ADC7 który nie ma kondensatora na wejściu ale nie było żadnej różnicy. Kwarc 16MHz.
Wybór ADC dokonywany był też za pomocą ustawienia w rejestrze ADMUX bitów MUX0, MUS1, MUX2, pomiary dokonywane były też w przerwaniu ale w każdym przypadku wynik był zawsze taki sam.
Kod: C / C++
W tej chwili jestem głupi i nie mam już pomysłu co można jeszcze zrobić jeśli ktoś spotkał się z podobnym problemem to proszę o podpowiedz czy jest coś nie tak z zasilaniem, połączeniem a może źle ustawiłem parametry ADC w programie. z góry dzięki za pomoc i pozdrawiam
