Witam szanownych forumowiczów,
Mam problem z przesyłem danych po tym jak zmodernizowałem kod i dałem kilka linijek od siebie na kod ADC-DMA z książki AVR.Układy peryferyjne.
Kod chcę przerobić tak aby w terminalu były wyświetlane adc z dwóch wybranych kanałów w tym przypadku PB4 i PB5. W dodatku adc ma być wyświetlane również na wyświetlaczu alfanumerycznym 2x16 korzystam z biblioteki Pana Radzia.
Chcę także wycisnąć jak najwięcej próbek do zapisania w terminalu. Cały pomiar ma odbywać się w ciągu jednej sekundy.
ADC.c (zmiana tylko kanałow z A na B)
main.c (znajdujący się w folderze config) tutaj chcę dodać własne liniki kodu.
Reszty nie zmieniałem.
Warningi
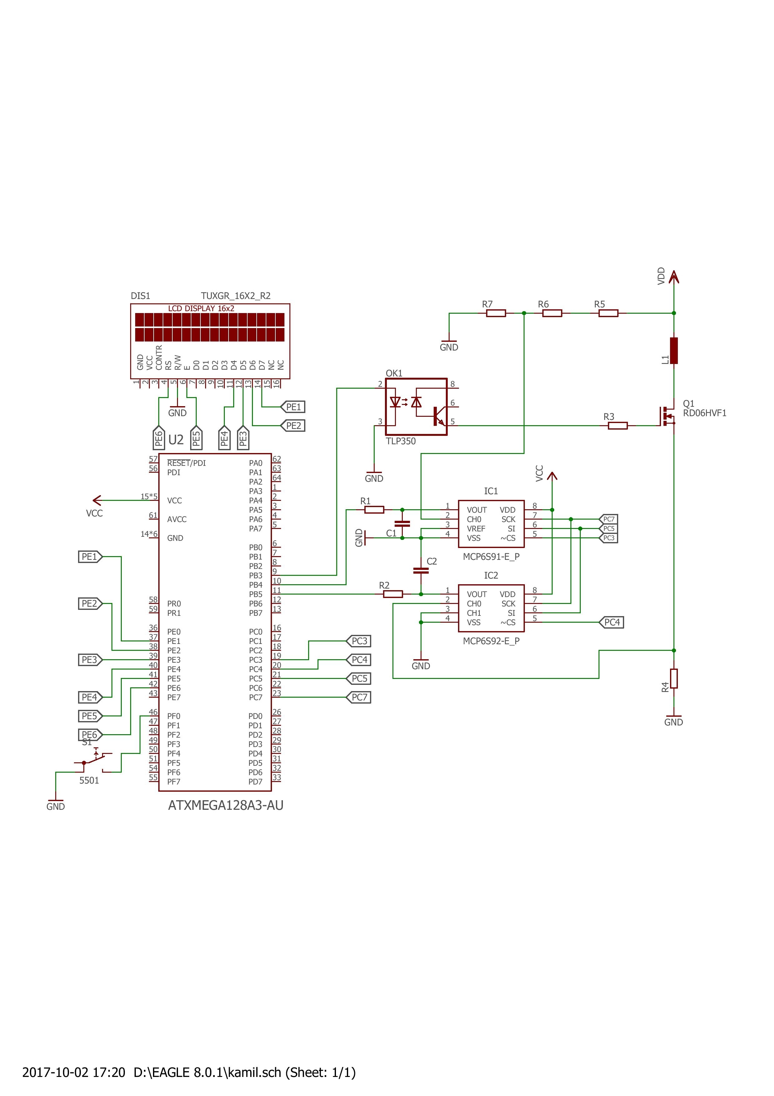
Schemat

Mam problem z przesyłem danych po tym jak zmodernizowałem kod i dałem kilka linijek od siebie na kod ADC-DMA z książki AVR.Układy peryferyjne.
Kod chcę przerobić tak aby w terminalu były wyświetlane adc z dwóch wybranych kanałów w tym przypadku PB4 i PB5. W dodatku adc ma być wyświetlane również na wyświetlaczu alfanumerycznym 2x16 korzystam z biblioteki Pana Radzia.
Chcę także wycisnąć jak najwięcej próbek do zapisania w terminalu. Cały pomiar ma odbywać się w ciągu jednej sekundy.
ADC.c (zmiana tylko kanałow z A na B)
Kod: C / C++
main.c (znajdujący się w folderze config) tutaj chcę dodać własne liniki kodu.
Kod: C / C++
Reszty nie zmieniałem.
Warningi
Schemat