logo elektroda
logo elektroda
X
logo elektroda
REKLAMA
REKLAMA
Adblock/uBlockOrigin/AdGuard mogą powodować znikanie niektórych postów z powodu nowej reguły.

Awaria prostego ukladu elektronicznego

PaAn 09 Sie 2005 14:16 1524 10
REKLAMA
  • #1 1719620
    PaAn
    Poziom 12  
    Witam,

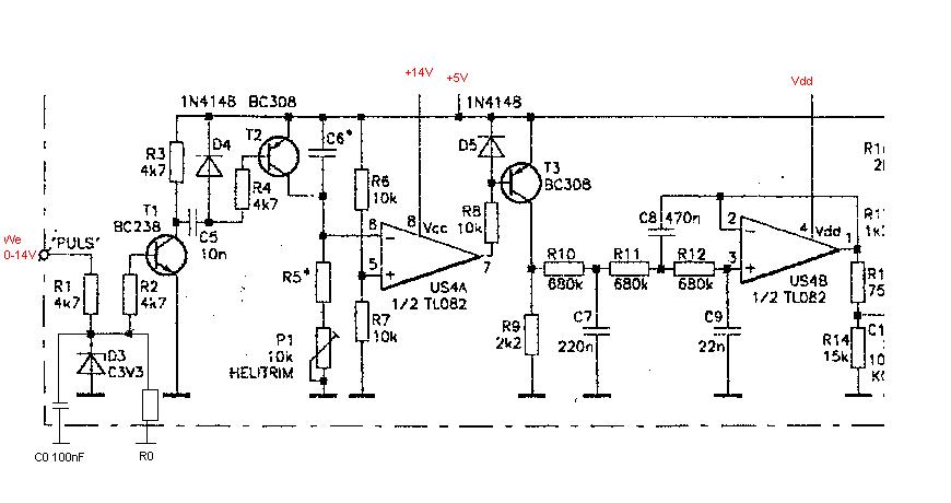
    Mam prosbe odnosnie zalaczonego schematu:
    1. Jaki wplyw maja na uklad C0 i R0 (jaki jest sens ich stosowania)?
    2. Wg opisu ktory mam, na wyjsciu (nozka 1) US4B powinno byc napiecie (w zaleznosci od napiecia We) 0 lub 5V. Tymczasem jest stale ok 1,4 V. Da sie z tego schematu powiedziec dlaczego?

    Dziekuje za pomoc,

    Andrzej
  • REKLAMA
  • Pomocny post
    #2 1719861
    twazny
    Poziom 26  
    Witam! Zaczne od tyłu.Napięcie wyjśćiowe będzie takie jak chcesz, jeśli Vdd będzię ujemne.Minimum -2V,aż do -14V.Ewentualnie zastosować inny wzm. operacyjny którego wyjście może osiągać 0V.Ten nie może ,te 1.4V to jego kres.R0 jest wskazane 10-100kohm.C0 już nie, a w każdym razie nie taka pojemność.Wraz z R1 tworzy dużą stałą czasową.No i Uwej nie może być od 0V tylko od 1 (0.7).
  • REKLAMA
  • #3 1721955
    PaAn
    Poziom 12  
    Witam,

    Dzieki. Sprawdzilem Vdd jest -4,8V. Jesli chodzi o Uwe, to zmienia sie ono (przebieg prawie prostokatny) od 0V-14V.
    Jeszcze jedno pytanie, wg opisu ktory mam podaja, ze na kolektorze T3 napiecie powinno zmieniac sie z 0V-5V, ale tak nie jest. Poniewaz uklad TL082 jest podlaczony bezposrednio do zasilania (na ktorym moglo wystapic wiecej niz 15V) przypuszczam ze jest on uszkodzony.
    Reasumujac:
    1. Usunac C0.
    2. Jesli podac Uwe=14V to nalezy oczekiwac (przy sprawnym ukladzie), ze na kolektorze T3 bedzie okolo +5V, tak?
  • Pomocny post
    #4 1722447
    twazny
    Poziom 26  
    Witam. Niezupełnie tak.Układ wygląda na konwerter wypełnienie/napięcie.Czyli w zależności od stosunku czasu trwania impulsu do przerwy między impulsami generuje odpowiednie napiecie proporcjonalne.(Z grubsza obrotomierz np.).
    Zakładamy C0=0.Podajemy na wejście IMPULSY .Na kolektorze T2 powinno się dać zmierzyc napięcie większe niz 0 (bez imp.=0).Dużą rolę gra wartość C6 i R5.Dokładnie to będzie tam przebieg piłokształtny.Jeśli napięcie piły przekroczy wartość 2.5V to US4A na wyj.(7) będzie zmiana stanu z wysokiego na niski co spolaryzuje baze T3 i tym samym na kolektorze pojawi sie dodatni impuls podlegający dalszemu filtrowaniu na US4B.
    Tak to chula.Czyli przy narastającym zboczu imp. wejść. T2 zwiera C6 rozładowując go.Po czym C6 ładuje sie przez R5 i P1.
    Nie sadzę aby US byl uszkodzony.Musiałbyś przekroczyć 30V na Vcc.Ważne abyś zrozumiał co robią poszczególne stopnie wówczas znajdziesz błąd.Nie zapominaj że od wej. aż do T3 masz przebiegi impulsowe.Pozdr
  • REKLAMA
  • #5 1722696
    PaAn
    Poziom 12  
    Witam.
    Dokladnie jest to kawalek obrotomierza :)
    Jeszcze jedno, skoro juz dobrnelismy do obrotomierza na ukladzie ICL 7107, to caly problem polega na tym, ze po podlaczeniu zasilania i przy Uwe=0V wyswietlacze wskazuja wartosc 100, a w teorii powinny wskazywac 0. Czym to moze byc spowodowane poprzez C0 (wydaje mi sie, ze nie - R0 i C0 sa elementami "nadmiarowymi", tzn w oryginale nie wystepuja) ?
  • Pomocny post
    #6 1722778
    twazny
    Poziom 26  
    Moze darujmy sobie C0. Jeżeli na wyj. US4B (1) jest napięcie =0V, a wyświetlacz pokazuje 100, przyczyny musisz szukać w aplikacji ICL 7107.Na wejściu Uref masz złe napięcie referencyjne lub inny błąd aplikacji ICL 7107.
  • REKLAMA
  • #7 1724841
    PaAn
    Poziom 12  
    Witam,

    Wczoraj znalazlem pierwszy blad - US4 mial podawane Vdd okolo -0.8V :).
    W obecnej chwili jest -3.4V, czy to aby nie jest za malo? Po podlaczeniu Vdd układ sie wzbudza, po czym jesli np, zmierzy sie napiecie na nozce nr 3 US4, to licznik sie zeruje, ciekawe, ze czasami licznik zeruje sie sam.
    Dodatkowo pomierzylem napiecia (stale) w niektorych punktach ukladu (Uwe = 0V), i tak:
    Vcc = 4.85V
    Vdd = -3.4V
    US4A(7) = 11,5V
    US3(38) = 2.35V
    US3(39 i 40) = 2.48V
    US3(36) = 3V
    US3(32 i 35) = 2V
    US3(30 i 31) = 0V, ale w momencie zalaczenia zasilania pojawia sie tam jakies napiecie.
    Prosze o weryfikacje, czy ten uklad ma prawo dzialac.
    Wielkie dzieki.

    Andrzej
  • Pomocny post
    #8 1725459
    twazny
    Poziom 26  
    Witam! US3 pin 32 i 35 ma być na masie jak pin 30.Ma działać!
  • #9 1725501
    PaAn
    Poziom 12  
    Witam,

    Tak zrobie, zwazywszy na fakt ze juz analizuje ten uklad ICL7107 :)
    posprawdzam i jakby co to pozwole sobie napisac :)

    Dzieki.
  • #10 1727633
    PaAn
    Poziom 12  
    Witam,

    32 i 35 na mase, uklad sie zeruje wzorcowo ale po podaniu na Uwe napiecia zmiennego U=16V (50Hz) nic sie nie dzieje, a w zasadzie powinno. Zastanawia mnie tez to ze Uref = 3V (nie za duze?), a max Uin=±4V (chyba ze zle doczytalem). Wywnioskowalem, ze przy takim Uref nie bedzie mozliwe osiagniecie "pelnej skali pomiarow". No i jezeli z US4 (7) bedzie napiecie z zakresu [0-5]V to czy ono nie jest za duze.
    I jeszcze jedno - jesli na US3(31) podam napiecie, np 3V to teoretycznie powinien sie pojawic jakis wynik, tak? Wtedy mozna przypuszczac, ze byc moze ktorys z tranzystorow jest padniety.

    Dzieki za pomoc.
  • #11 1728278
    twazny
    Poziom 26  
    Witam! Sprawa jest nieco złożona ,ale po kolei;
    Uref jest za duże,już z dzielnika wynika że powinno wynosić około 1.8V (R16,17).Choć i to zbyt wiele.
    Chcąc sprawdzić US3 wylutuj nogę R10 od strony kolektora T3 podłącz ją do suwaka podkówki (4k7-100k) której końce zapnij do +5V i masy.Regulujac nią na wyświetlaczu powinny pokazać się wyniki.Ich dokładność w tej chwili nie jest istotna.Chodzi o sprawdzenie ICL i US4B.
    O ICL-u mususz poczytać sam jest tego dużo na elektrodzie (wpisz ICL 7107,szukaj,..itd)
    Pomiar napięciem zmiennym nie ma sensu ponieważ na wejściu musi być przebieg o stromych zboczach.To musi być prostokąt (inaczej C5 go nie przeniesie) ,czyli albo przerzutnik Schmidta na wejściu albo monowibrator ew bramka.
    Co do skalowania zakresu to pisałem wcześniej że mamy do czynienia z prostokątami i US4B je uśrednia , więc niekoniecznie przekroczymy zakres zdefiniowany przez Uref.
    Najpierw uruchom układ a potem zastanów się nad rolą C6, R5,P1 i wartością Uref.
REKLAMA