logo elektroda
logo elektroda
X
logo elektroda
REKLAMA
REKLAMA
Adblock/uBlockOrigin/AdGuard mogą powodować znikanie niektórych postów z powodu nowej reguły.

Radyjko na tranzystorze BC548 - jak rozwiązać problem z cewką 6 zwojów?

ElektronPL 02 Gru 2017 13:56 819 6
REKLAMA
  • #1 16862919
    ElektronPL
    Poziom 2  
    Witam!
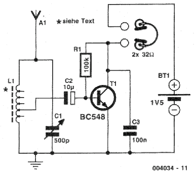
    Mam 2 problemy z zamieszczonym poniżej schematem:
    1. Nie wiem czy uf schemat w ogóle ma prawo działać.
    2. Nie mam opisu cewki i nie mogę nigdzie go znaleźć. Poza tym rysunek tej cewki na schemacie jest dla mnie niejasny, mianowicie cewka ma 6 zwojów ale po 4 jest wyjście no kondensatora i nie wiem jak to rozwiązać. Czy zrobić dwie cewki: 4 zwoje i 2 zwoje a potem ułożyć je w jednej lini jak najbliżej siebie czy może jakoś przylutować drucik do cewki która ma 6 zwojów...

    Z góry dzięki za pomoc i pozdrawiam!
  • REKLAMA
  • #2 16862961
    pawelr98
    Poziom 39  
    Składowa stała płynąca przez słuchawki.

    Samo to należy poprawić. W miejsce słuchawek dajesz rezystor, jeden koniec słuchawek do masy, drugi przez kondensator do kolektora tranzystora.
    R1 podciągnąć do zasilania.

    Aby odbierać AM warto dać diodę germanową jako demodulator.
    Tranzystor będzie wtedy po prostu wzmacniać sygnał audio.

    Przy zastosowaniu tranzystora pokroju BC516/517 (darlington małej mocy) wzmocnienie osiągnie wartość na tyle dużą iż możliwy jest nawet odbiór bez podłączonego uziemienia.

    Aby policzyć ilość zwojów musi kolega popatrzeć jakie stacje chce odbierać i policzyć częstotliwości rezonansowe.
  • REKLAMA
  • Pomocny post
    #4 16863308
    PiotrPitucha
    Poziom 34  
    Witam
    Radyjko powinno działać z silnymi stacjami, o ile mnie pamięć nie myli nadajnik w okolicach Rzeszowa pracował na częstotliwości 1405 KHz i wtedy nawijałem 80 zwojów dla pęta ferrytowego Φ8mm co pozwalało na złapanie Rzeszowa na końcu zakresu i kilku innych stacji poniżej.
    Co do odczepu to prosta sprawa, nawijasz ileś zwoi robisz małą pętelkę i nawijasz dalej. Pętelkę ściśle skręcasz i cynujesz powstałą w ten sposób końcówkę, przy 80 zwojach dałbym odczep po 15 zwojach.
    U mnie sygnał był słaby, robiłem 2 stopnie wzmacniacza, detektor z podwajaczem napięcia i dopiero potem jeden tranzystor wzmacniacza m.cz.
    Pozdrawiam
  • REKLAMA
  • #5 16865802
    ElektronPL
    Poziom 2  
    No i zdobyłem pręta ferrytowego i taki cieniutki drucik (piszę żeby się upewnić czy mam dobry materiał). Załączam zdjęcie i mam nadzieję, że powiecie mi czy to się nada...Radyjko na tranzystorze BC548 - jak rozwiązać problem z cewką 6 zwojów?
    PS: Jeszcze nie nawinąłem drucika dlatego za zdjęciu jest sam pręt i drucik nawinięty na taki plastik bo wyjąłem to ze sprzętu nie kupiłem nowego... :)
  • REKLAMA
  • #6 16866811
    PiotrPitucha
    Poziom 34  
    Witam
    Wielce prawdopodobne, że masz tyle zwojów co potrzeba jeśli było wyjęte z jakiegoś radia.
    Tulei plastikowej nie wyrzucaj, przy strojeniu można przesuwać tuleję po rdzeniu by uzyskać optymalny odbiór.
    W uzwojeniu może być odczep lub osobne uzwojenie sprzęgające które można wykorzystać.
    Moje anteny nawijałem zwykle drutem 0,3mm ( bo miałem szpulkę takiego :) ).
    Pozdrawiam
  • #7 16869061
    gumisie
    Poziom 43  
    ElektronPL napisał:
    No i zdobyłem pręta ferrytowego
    To podaj jego średnicę.
    ElektronPL napisał:
    PS: Jeszcze nie nawinąłem drucika dlatego za zdjęciu jest sam pręt i drucik nawinięty na taki plastik
    Mogłeś tych "drucików" nie przewijać, to były gotowe cewki.
REKLAMA