Witam,
Zaprojektowałem generator przebiegów sinusoidalnych z wykorzystaniem mostka Wiena. Chciałem uzyskać przebiegi w zakresie częstotliwości od 100kHz do 200kHz, dlatego przy budowie generatora wykorzystałem wzmacniacz operacyjny NE5532P. Zaprojektowałem układ w programie Multisim a następnie w rzeczywistości na płytce stykowej. Układ rzeczywisty z wykorzystaniem wzmacniacza NE5532P jest w stanie wygenerować sygnał o częstotliwości 180kHz.
Moje pytanie brzmi następująco: Jaki wzmacniacz operacyjny wykorzystać, aby generować przebieg sinusoidalny w zakresie od 400 do 500 kHz?
Pytanie bierze się stąd, iż chciałem ten układ przebadać w analizatorze widma, niestety ten do którego mam dostęp ma zakres zaczynający się od 100kHz.
Załączam plik ze schematem
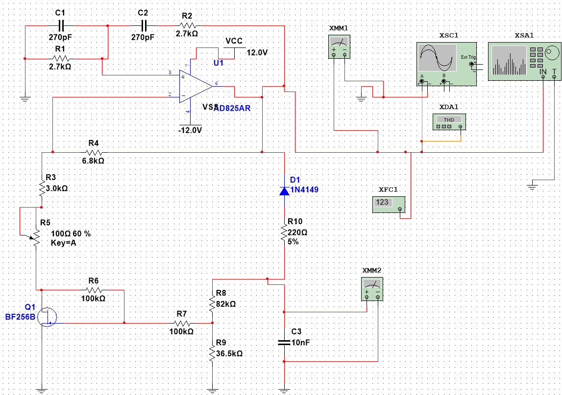
Zaprojektowałem generator przebiegów sinusoidalnych z wykorzystaniem mostka Wiena. Chciałem uzyskać przebiegi w zakresie częstotliwości od 100kHz do 200kHz, dlatego przy budowie generatora wykorzystałem wzmacniacz operacyjny NE5532P. Zaprojektowałem układ w programie Multisim a następnie w rzeczywistości na płytce stykowej. Układ rzeczywisty z wykorzystaniem wzmacniacza NE5532P jest w stanie wygenerować sygnał o częstotliwości 180kHz.
Moje pytanie brzmi następująco: Jaki wzmacniacz operacyjny wykorzystać, aby generować przebieg sinusoidalny w zakresie od 400 do 500 kHz?
Pytanie bierze się stąd, iż chciałem ten układ przebadać w analizatorze widma, niestety ten do którego mam dostęp ma zakres zaczynający się od 100kHz.
Załączam plik ze schematem