Witam, od pewnego czasu posiadam w pracy multimetr z wyświetlaczem bezprzewodowym , czasem taka opcja jest bardzo przydatna. Prywatnie posiadam multimetr UNI-T UT61E który posiada IR do wysłania danych do komputera. Wpadłem na pomysł ze można by zrobić i w moim mierniczku wyświetlanie na odległość
wystarczy dodać AVR + wyświetlacz +transceiver i odrobina czasu na napisanie programu , o ile z ta druga strona nie powinno być problemu , problem mam z rozgryzieniem rami danych wysyłanej przez multimetr. Byłem wręcz pewny ze będzie taka sama jak w UT60E ale na to wygada ze nie jest albo ja coś nie tak robię.
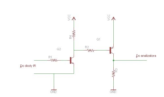
Podłączyłem się do diody IR przez konwerter napięć (1,2V zbyt mało dla analizatora)
podłączyłem analizator no i próba odczytu . Ramka danych wygląda tak
niestety jak ustawie prędkość 2400 bit rate jest zbyt dużo uszkodzonych ramek , najlepszy wynik daje ustawienie takich parametrów jak
niestety nie podoba mi się ta prędkość ponieważ kwarc w multimetrze jest 3.999 MHz. W załączniku plik do saleae logic. Może ktoś by mi pomógł zdekodować ta ramkę danych ? jak z tej ramki wyciągnąć zakres i cyfry na wyświetlaczu ???
Z góry dziękuje za pomoc
Jeśli temat jest w złym miejscu to proszę Moderatora o nie usuwanie lecz przeniesienie postu w odpowiednie miejsce
wystarczy dodać AVR + wyświetlacz +transceiver i odrobina czasu na napisanie programu , o ile z ta druga strona nie powinno być problemu , problem mam z rozgryzieniem rami danych wysyłanej przez multimetr. Byłem wręcz pewny ze będzie taka sama jak w UT60E ale na to wygada ze nie jest albo ja coś nie tak robię.
Podłączyłem się do diody IR przez konwerter napięć (1,2V zbyt mało dla analizatora)
podłączyłem analizator no i próba odczytu . Ramka danych wygląda tak
niestety jak ustawie prędkość 2400 bit rate jest zbyt dużo uszkodzonych ramek , najlepszy wynik daje ustawienie takich parametrów jak
niestety nie podoba mi się ta prędkość ponieważ kwarc w multimetrze jest 3.999 MHz. W załączniku plik do saleae logic. Może ktoś by mi pomógł zdekodować ta ramkę danych ? jak z tej ramki wyciągnąć zakres i cyfry na wyświetlaczu ???
Z góry dziękuje za pomoc
Jeśli temat jest w złym miejscu to proszę Moderatora o nie usuwanie lecz przeniesienie postu w odpowiednie miejsce

zaznaczam! ze posiadam UT61E a nie UT60E z modelem 60 nie ma problemu znalazłem jak i na polskich tak i na zagranicznych stronach opis ramki ale w modelu UT61E ramka danych wygląda całkiem inaczej zresztą fotki z analizatora wysłałem . Dla modelu 60 łączymy się z prędkością 2400 8 bit 1 stopu i nie ma problemu a u mnie jak ustawie takie parametry to wychodzą krzaki jednym słowem a nie 14 bajtów .... tak jak dla modelu 60