Mam problem z odbieraniem komunikatu przez RX/TX od modułu SIM900 shield arduino. Atmega32L w wersji 2.7-5.5V. Moim celem jest wysłanie SMS o treści "=on" i zapalenie diody LED. Przez komputer po UART zapalanie działa prawidłowo. Komunikacja między SIM900 a PC również działa.
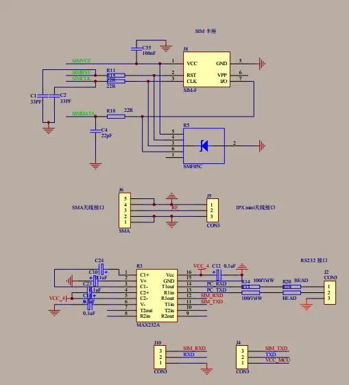
Doszedłem do wniosku, że trzeba dokonać konwersji napięć. AVR zasilam 3V3. SIM900 zasilan jest według dokumentacji 2V9. Zmontowałem układ tak jak tutaj https://obrazki.elektroda.pl/5010211500_1401543709.jpg na dwóch tranzystorach ale również nie działa. Co może być nie tak?
Doszedłem do wniosku, że trzeba dokonać konwersji napięć. AVR zasilam 3V3. SIM900 zasilan jest według dokumentacji 2V9. Zmontowałem układ tak jak tutaj https://obrazki.elektroda.pl/5010211500_1401543709.jpg na dwóch tranzystorach ale również nie działa. Co może być nie tak?
