logo elektroda
logo elektroda
X
logo elektroda
REKLAMA
REKLAMA
Adblock/uBlockOrigin/AdGuard mogą powodować znikanie niektórych postów z powodu nowej reguły.

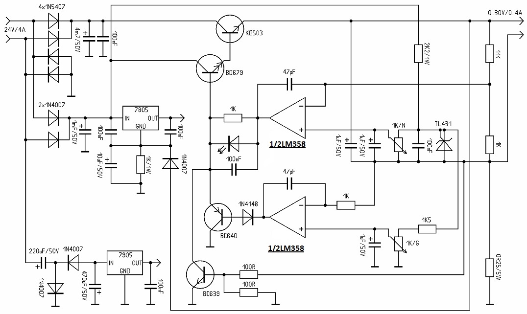
Jak dodać bezpiecznik zwarciowy na tyrystorze do zasilacza?

kamil01k 15 Sty 2018 19:36 507 1
REKLAMA
  • #1 16963649
    kamil01k
    Poziom 7  
    Witam, chcę dorobić do tego zasilacza jaki jest przedstawiony na schemacie bezpiecznik zwarciowy na tyrystorze, więc moje pytanie brzmi jaki obwód można zewrzeć do masy żeby na wyjściu nie było napięcia.

    Krótko jeszcze opisze jak chce to zrobić. Na wyjściu dam rezystor o małej rezystancji i w wyniku zwarcia powinno odłożyć się napięcie zdolne do wysterowania tyrystora.
  • REKLAMA
REKLAMA