Witam,
Na początku zaznaczę, że jestem nie jestem obeznany w tworzeniu płytek PCB, dlatego mam kilka pytań co do tego projektu. Wszelka pomoc bardzo mile widziana.
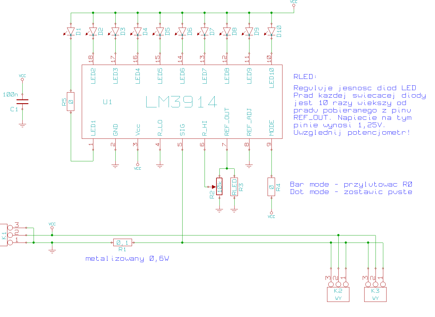
1. Jak nazywają się elementy K1,2,3.
2. Jakiej wielkości zostały użyte oporniki
3. Co to jest RLED
Mam doświadczenie w samym procesie produkcji ścieżek, lecz szczerze nie mogę sobie poradzić z prawidłowym przeniesieniem owego schematu do Eagla (program narzucony mi z góry przez prowadzącego) i rozmieszczeniem elementów na schemacie wydruku.
Za wszelką pomoc z góry dziękuje
ps. gdyby ktoś miał podobny schemat w eaglu, bardzo byłbym wdzięczny o ukazanie
Na początku zaznaczę, że jestem nie jestem obeznany w tworzeniu płytek PCB, dlatego mam kilka pytań co do tego projektu. Wszelka pomoc bardzo mile widziana.
1. Jak nazywają się elementy K1,2,3.
2. Jakiej wielkości zostały użyte oporniki
3. Co to jest RLED
Mam doświadczenie w samym procesie produkcji ścieżek, lecz szczerze nie mogę sobie poradzić z prawidłowym przeniesieniem owego schematu do Eagla (program narzucony mi z góry przez prowadzącego) i rozmieszczeniem elementów na schemacie wydruku.
Za wszelką pomoc z góry dziękuje
ps. gdyby ktoś miał podobny schemat w eaglu, bardzo byłbym wdzięczny o ukazanie
