Szczytowe napięcie w fazie na kluczu (VPH) to w synchronicznej przetwornicy typu buck jeden z głównych parametrów określających niezawodność całego zasilacza. Projektanci tego rodzaju urządzeń zazwyczaj dopuszczają, aby oscylacje podczas przełączania kluczy wynosiły do 85..95% maksymalnego napięcia dla danego tranzystora MOSFET. Ten margines konieczny jest, aby zapewnić niezawodne działanie przetwornicy w dłuższym czasie oraz w szerokim zakresie warunków pracy, np. w temperaturach od -40°C do 85°C.
Z punktu widzenia sterownika bramki tranzystora o amplitudzie oscylacji na wyjściu decyduje prąd sterowania bramki podczas załączania górnego tranzystora FET w mostku (FETUPPER). W poniższym tekście przyjrzymy się jak działa przetwornica dla różnej wartości rezystora ograniczającego prąd płynący do bramki MOSFETa.
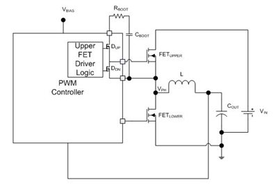
Na rysunku 1 przedstawiono 'górną' część synchronicznej przetwornicy typu buck z jej kluczem i sterownikiem bramki. Do załączenia tranzystora FETUPPER potrzebny jest pewien ładunek, który pochodzi z kondensatora oznaczonego na rysunku CBOOT. Kondensator ten ładowany jest przez opornik RBOOT z wykorzystaniem górnego tranzystora (MOSFET typu P) w sterowniku.
Aby uprościć analizę załóżmy, że RBOOT jest zwarciem (zerowy opór) oraz że MOSFET DUP zachowuje się jak liniowo rosnący opór w czasie załączania klucza FETUPPER. Im wyższa wartość oporu kanału DUP, tym niższe będzie szczytowe napięcie oscylacji, ale także niższa wydajność konwersji całej przetwornicy, z uwagi na fakt, że zwiększą się straty podczas wolniejszego przełączania górnego klucza. Z drugiej strony, im niższy ten opór, tym wyższa wydajność, ale też mocniejsze oscylacje.
Na rysunku 2 zaprezentowano oscylogram pokazujący oscylacje dla różnej siły sterowników. Przebiegi te zmierzone zostały na płytce uruchomieniowej ze sterownikiem TPS543C20 od Texas Instruments dla napięcia wejściowego równego 12 V, wyjściowego 1 V, częstotliwości przełączania kluczy wynoszącej 500 kHz i obciążenia 40 A. Dla oporu 6 Ω amplituda oscylacji jest o około 5 V wyższa niż dla oporu 8 Ω. Rezystancja ta może być w sterowniku TPS543C20 programowana poprzez interfejs komunikacyjny, taki jak I²C. Dzięki temu możliwe jest precyzyjne porównanie parametrów pracy urządzenia dla tych samych warunków - zmienia się tylko rzeczona rezystancja, wszystkie pozostałe elementy są takie same.
Porównajmy teraz zachowanie 6 Ω DUP wraz z różnymi wartościami opornika RBOOT z pracą przetwornicy z 8 Ω DUP. Z punktu widzenia prostej, pierwszorzędowej analizy układu układ z 6 Ω DUP i opornikiem RBOOT = 2 Ω powinien zachowywać się tak samo jak układ 8 Ω DUP. Na rysunku 2 widać także porównanie w pracy z 6 Ω DUP i opornikami RBOOT o oporze 1 Ω, 2 Ω oraz 5 Ω. Jak widać jednakże na oscylogramach - nachylenia narastania napięcia w układzie różnią się między sobą - jest ono szybsze dla 6 Ω DUP niż dla wyższego oporu, niezależnie od zastosowanego RBOOT.
Można zatem zapytać, czemu układ z 6 Ω DUP i opornikiem RBOOT = 2 Ω nie zachowuje się tak samo jak układ 8 Ω DUP, jeśli chodzi o napięcie szczytowej oscylacji. Wynika to z faktu, że DUP jest tranzystorem MOSFET, a co za tym idzie - elementem dynamicznym, które załącza się w skończonym czasie, co oznacza, że w czasie jego załączania rezystancja kanału zmienia się, a z kolei opornik RBOOT pozostaje statyczny i cały czas ma taki sam opór. Dlatego też tranzystor DUP o mniejszej rezystancji jest szybszy od tego o większej.
Na rysunku 3 zaprezentowana jest z kolei wydajność przetwornicy dla różnych kombinacji elementów. Przedstawione poniżej rezultaty w pełni korelują się z wcześniejszymi założeniami i obserwacjami. Najwyższą wydajność oferuje układ pracujący z najniższą rezystancją tranzystora sterującego bramką klucza, a najniższą wydajność ma układ z najwyższą rezystancją sterownika.
Jak widać zatem na przedstawionym przykładzie - siła sterownika bramki tranzystora MOSFET jest kluczowa dla uzyskania wysokiej niezawodności i wydajności konwersji przetwornicy. Niewielka nawet zmiana rezystancji w układzie sterowania mostkiem wyjściowym ma istotny wpływ na pracę układu. Zastosowanie kontrolera takiego jak TPS543C20, który umożliwia programowe zmienianie wartości rezystancji sterownika bramki pozwala elastycznie dobrać ją do warunków w przetwornicy, bez konieczności wprowadzenia fizycznych zmian w układzie.
Źródło: https://e2e.ti.com/blogs_/b/powerhouse/archive/2017/04/11/the-effects-of-gate-driver-strength-in-synchronous-buck-converters
Z punktu widzenia sterownika bramki tranzystora o amplitudzie oscylacji na wyjściu decyduje prąd sterowania bramki podczas załączania górnego tranzystora FET w mostku (FETUPPER). W poniższym tekście przyjrzymy się jak działa przetwornica dla różnej wartości rezystora ograniczającego prąd płynący do bramki MOSFETa.
Na rysunku 1 przedstawiono 'górną' część synchronicznej przetwornicy typu buck z jej kluczem i sterownikiem bramki. Do załączenia tranzystora FETUPPER potrzebny jest pewien ładunek, który pochodzi z kondensatora oznaczonego na rysunku CBOOT. Kondensator ten ładowany jest przez opornik RBOOT z wykorzystaniem górnego tranzystora (MOSFET typu P) w sterowniku.
Aby uprościć analizę załóżmy, że RBOOT jest zwarciem (zerowy opór) oraz że MOSFET DUP zachowuje się jak liniowo rosnący opór w czasie załączania klucza FETUPPER. Im wyższa wartość oporu kanału DUP, tym niższe będzie szczytowe napięcie oscylacji, ale także niższa wydajność konwersji całej przetwornicy, z uwagi na fakt, że zwiększą się straty podczas wolniejszego przełączania górnego klucza. Z drugiej strony, im niższy ten opór, tym wyższa wydajność, ale też mocniejsze oscylacje.
Na rysunku 2 zaprezentowano oscylogram pokazujący oscylacje dla różnej siły sterowników. Przebiegi te zmierzone zostały na płytce uruchomieniowej ze sterownikiem TPS543C20 od Texas Instruments dla napięcia wejściowego równego 12 V, wyjściowego 1 V, częstotliwości przełączania kluczy wynoszącej 500 kHz i obciążenia 40 A. Dla oporu 6 Ω amplituda oscylacji jest o około 5 V wyższa niż dla oporu 8 Ω. Rezystancja ta może być w sterowniku TPS543C20 programowana poprzez interfejs komunikacyjny, taki jak I²C. Dzięki temu możliwe jest precyzyjne porównanie parametrów pracy urządzenia dla tych samych warunków - zmienia się tylko rzeczona rezystancja, wszystkie pozostałe elementy są takie same.
Porównajmy teraz zachowanie 6 Ω DUP wraz z różnymi wartościami opornika RBOOT z pracą przetwornicy z 8 Ω DUP. Z punktu widzenia prostej, pierwszorzędowej analizy układu układ z 6 Ω DUP i opornikiem RBOOT = 2 Ω powinien zachowywać się tak samo jak układ 8 Ω DUP. Na rysunku 2 widać także porównanie w pracy z 6 Ω DUP i opornikami RBOOT o oporze 1 Ω, 2 Ω oraz 5 Ω. Jak widać jednakże na oscylogramach - nachylenia narastania napięcia w układzie różnią się między sobą - jest ono szybsze dla 6 Ω DUP niż dla wyższego oporu, niezależnie od zastosowanego RBOOT.
Można zatem zapytać, czemu układ z 6 Ω DUP i opornikiem RBOOT = 2 Ω nie zachowuje się tak samo jak układ 8 Ω DUP, jeśli chodzi o napięcie szczytowej oscylacji. Wynika to z faktu, że DUP jest tranzystorem MOSFET, a co za tym idzie - elementem dynamicznym, które załącza się w skończonym czasie, co oznacza, że w czasie jego załączania rezystancja kanału zmienia się, a z kolei opornik RBOOT pozostaje statyczny i cały czas ma taki sam opór. Dlatego też tranzystor DUP o mniejszej rezystancji jest szybszy od tego o większej.
Na rysunku 3 zaprezentowana jest z kolei wydajność przetwornicy dla różnych kombinacji elementów. Przedstawione poniżej rezultaty w pełni korelują się z wcześniejszymi założeniami i obserwacjami. Najwyższą wydajność oferuje układ pracujący z najniższą rezystancją tranzystora sterującego bramką klucza, a najniższą wydajność ma układ z najwyższą rezystancją sterownika.
Jak widać zatem na przedstawionym przykładzie - siła sterownika bramki tranzystora MOSFET jest kluczowa dla uzyskania wysokiej niezawodności i wydajności konwersji przetwornicy. Niewielka nawet zmiana rezystancji w układzie sterowania mostkiem wyjściowym ma istotny wpływ na pracę układu. Zastosowanie kontrolera takiego jak TPS543C20, który umożliwia programowe zmienianie wartości rezystancji sterownika bramki pozwala elastycznie dobrać ją do warunków w przetwornicy, bez konieczności wprowadzenia fizycznych zmian w układzie.
Źródło: https://e2e.ti.com/blogs_/b/powerhouse/archive/2017/04/11/the-effects-of-gate-driver-strength-in-synchronous-buck-converters
Fajne? Ranking DIY
