Cześć,
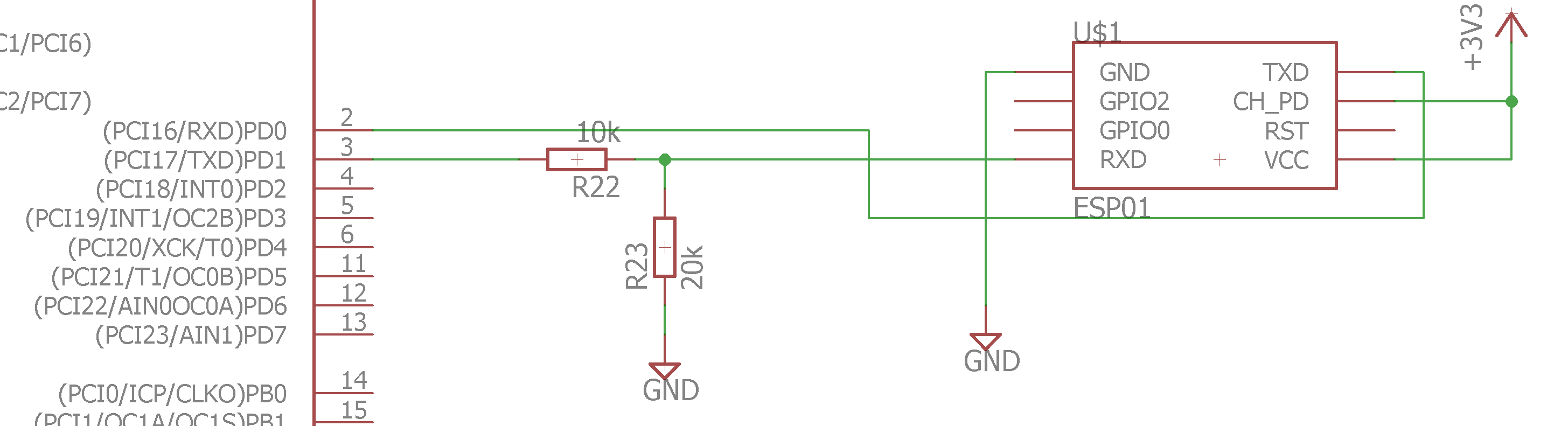
próbowałem podłączyć moduł WiFi ESP-01 do ATmegi328P. Zrobiłem to zgodnie z poniższym schematem:
Po podłączeniu nie zaobserwowałem żadnego niepokojącego działania układu. Zabrałem się więc za wgranie programu do przetestowania WiFi. Wykorzystałem następującą bibliotekę Arduino: Link.
Kod programu (wycinek):
Przy próbie wgrania wystąpił błąd:
Wcześniej załadowany program nie działa (pewnie się skasował). Od tej pory nie ma komunikacji z układem przez programator USBasp. Nieśmiertelny już komunikat:
Czy problemem może być SoftwareSerial, który coś próbuje wysyłać i przez to blokuje cały układ?
Wydaje mi się, że problemem nie jest samo podłączenie zasilania i pinów ATmegi. Wcześniej wszystko działało, a zmiana samego mikrokontrolera na inny egzemplarz sprawia, że wszystko działa jak należy.
Sprawdzałem, co się dzieje przy podłączeniu WiFi do RxD i TxD mikrokontrolera, a co jeśli nie podepnę niczego. Później jeszcze odkryłem, że są spadki napięcia na wyjściu ze stabilizatora (zamiast 3,3 V jest około 1,5), ale zmieniłem podłączenie, żeby wszystko było poprawnie. Dalej nic. Podpinałem też RESET do masy, bez skutku.
Czy to znaczy, że uszkodziłem ATmegę? Boję się wgrać ten program na inną, żeby jej też nie zepsuć.
próbowałem podłączyć moduł WiFi ESP-01 do ATmegi328P. Zrobiłem to zgodnie z poniższym schematem:
Po podłączeniu nie zaobserwowałem żadnego niepokojącego działania układu. Zabrałem się więc za wgranie programu do przetestowania WiFi. Wykorzystałem następującą bibliotekę Arduino: Link.
Kod programu (wycinek):
Kod: C / C++
Przy próbie wgrania wystąpił błąd:
Kod: Dos
Wcześniej załadowany program nie działa (pewnie się skasował). Od tej pory nie ma komunikacji z układem przez programator USBasp. Nieśmiertelny już komunikat:
Kod: Dos
Czy problemem może być SoftwareSerial, który coś próbuje wysyłać i przez to blokuje cały układ?
Wydaje mi się, że problemem nie jest samo podłączenie zasilania i pinów ATmegi. Wcześniej wszystko działało, a zmiana samego mikrokontrolera na inny egzemplarz sprawia, że wszystko działa jak należy.
Sprawdzałem, co się dzieje przy podłączeniu WiFi do RxD i TxD mikrokontrolera, a co jeśli nie podepnę niczego. Później jeszcze odkryłem, że są spadki napięcia na wyjściu ze stabilizatora (zamiast 3,3 V jest około 1,5), ale zmieniłem podłączenie, żeby wszystko było poprawnie. Dalej nic. Podpinałem też RESET do masy, bez skutku.
Czy to znaczy, że uszkodziłem ATmegę? Boję się wgrać ten program na inną, żeby jej też nie zepsuć.
