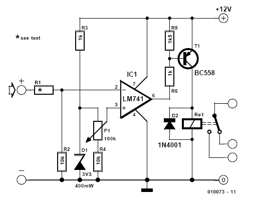
Układ nadaje się do wykrywania przekroczenia napięcia. W momencie przekroczenia napięcia na pinie 2 w stosunku do ustawionego napięcia referencyjnego za pomocą P1 na pinie 3 (czyli wyższy potencjał znajduje się na wejściu odwracającym wzmacniacza operacyjnego), wyjście wzmacniacza operacyjnego przechodzi w stani niski. To powoduje wysterowanie tranzystora PNP i załączenie przekaźnika. Układ nadaje się także do wykrywania zbyt niskiego napięcia
Niestety rozwiązanie nie posiada histerezy to może powodować stukanie przekaźnika, wzięto pod uwagę, że skoki napięcia będą o duży przedział napięcia. Źródłem referencyjnym napięcia jest Zenerka 3,3V chociaż można zastosować popularną 5V1. R3 powinien posiadać wartość umożliwiającą przepłynięcie prądu przez Zenerkę o wartości nie mniejszej niż 3mA.
R1 razem z R2 wchodzi w skład dzielnika napięcia wejściowego i należy go dobrać doświadczalnie. Np. dla zabezpieczenia przed skokiem napięcia do 100V należy zastosować R1 = 390k
Niestety rozwiązanie nie posiada histerezy to może powodować stukanie przekaźnika, wzięto pod uwagę, że skoki napięcia będą o duży przedział napięcia. Źródłem referencyjnym napięcia jest Zenerka 3,3V chociaż można zastosować popularną 5V1. R3 powinien posiadać wartość umożliwiającą przepłynięcie prądu przez Zenerkę o wartości nie mniejszej niż 3mA.
R1 razem z R2 wchodzi w skład dzielnika napięcia wejściowego i należy go dobrać doświadczalnie. Np. dla zabezpieczenia przed skokiem napięcia do 100V należy zastosować R1 = 390k
Fajne? Ranking DIY