logo elektroda
logo elektroda
X
logo elektroda
REKLAMA
REKLAMA
Adblock/uBlockOrigin/AdGuard mogą powodować znikanie niektórych postów z powodu nowej reguły.

Saab 9-3 grzanie świec - Grzanie świec w Opel Saab

tomekw19_1985 11 Lut 2018 12:32 2628 0
REKLAMA
  • #1 17028992
    tomekw19_1985
    Poziom 18  
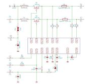
    Witam Jak każdy wie w Opolu i Saabie z silnikiem 2.2 dti jest problem z grzaniem świec w temperaturach powyżej 0 stopni. Chciałbym przerobić standardowy przekaźnik swiec by grzał powyżej 0 stopni, ale nie stosując przekaźnika w obwodzie z czujnikiem temperatury cieczy. Przy takim rozwiązaniu sterownik silnika zwiększa dawkę rozruchowa i obroty wyskakują przy odpaleniu do 2000. Rozebralem oryginalny przekaźnik i pomoerzylem napięcia. Przy odpalaniu silnika bramka tranzystora Buk7508 wysterowana jest napięciem 19v skąd bierze się takie napięcie? Chciałbym wysterowac bramkę tranzystora przez jakiś zewnętrzny sygnał. Na stronie ase są dostępne przekaźniki których długość podtrzymania jest zależna od temp otoczenia. Tyle, że zmierzyłem i po przekreceniu kluczyka na bramce cały czas jest napięcie 19v i na świecach 12 V też nawet już po odpaleniu. Czy tak powinno być? Na forum znalazłem schemat przekaźnika.
  • REKLAMA
REKLAMA