logo elektroda
logo elektroda
X
logo elektroda
REKLAMA
REKLAMA
Adblock/uBlockOrigin/AdGuard mogą powodować znikanie niektórych postów z powodu nowej reguły.

[Rozwiązano] Doświetlanie zakrętów w aucie - jak wykorzystać czujnik kąta skrętu?

mkotyna2 11 Lut 2018 23:33 1545 6
REKLAMA
  • #1 17030681
    mkotyna2
    Poziom 10  
    Witam wszystkich. Jak większość nowych użytkowników, od razu potrzebuję info od Was bardziej doświadczonych.
    Walczę z takim tematem.

    Chcę do auta dorobić doświetlanie zakrętów. Wpadłem na pomysł, żeby wykorzystać czujnik kąta skrętu. I tu odbijam się od ściany. Czujnik mój jaki miałem, był z Laguny II, komunikacja po szynie CAN L i H.. Szukałem jakichś emulatorów, ale za ciężki temat i odpuściłem
    Wymyśliłem, żeby może od nowa zrobić coś, co zadziała. Myślałem nad hallem, ale nie do końca się sprawdzi.
    Wymyśliłem, żeby wykorzystać pomysł z kółka (scrolla) z myszki komputerowej, ale potrzebuję pomocy przy zrobieniu tego na wyjście.
    Pytanie brzmi, czy jest jakiś układ żeby z takiego czujnika wydobyć info czy skrecam w lewo czy w prawo i przełożyć go na napięcie podane dalej na przekaźnik do włączenia świateł?
    Jakikolwiek, czy to trudnu, czy prosty.. Ew. Jakieś inne sugestie co tu można zastosować?
  • REKLAMA
  • #2 17030720
    sanfran
    Specjalista Sieci, Internet
    Zdaje się doświetlanie jest realizowane przez powolne rozświetlania i gaszenie lampy. Nie wiem czy to czasem nie jest opisane w przepisach. Ponadto z tego co czasem widuje to doświetlanie włącza się gdy auto stoi na skrzyżowaniu i sygnalizuje zamiar skrętu niezależnie od skręcenia kół przednich.
    Nie wiem napewno, bo Nissan pożalował tego rozwiązania w swoich pseudo-ekologicznych produktach i nie mogę sprawdzić.
    .
    Ponadto czy kółko od myszki spełni swoje zadanie? Mam na myśli włączenie lewego doświetlanie podczas „odkręcania” kierownicy po zakręcie w prawo. A kąt skręcenia koła jest odczytywany ze sterownika elektrycznego wspomagania kierownicy
  • REKLAMA
  • #3 17031630
    mkotyna2
    Poziom 10  
    @sanfran
    Właśnie nie chcę po kierunkowskazie włączać tego.
    Co do odkręcania, to chcę zrobić tak, żeby przekaźnik odciął drugi kierunek. Jeśli skręce w lewo, to po załączeniu, odcina prawą stronę. Wrócę do punktu 0 i załącza oba w czuwanie.
  • REKLAMA
  • #4 17042227
    mkotyna2
    Poziom 10  
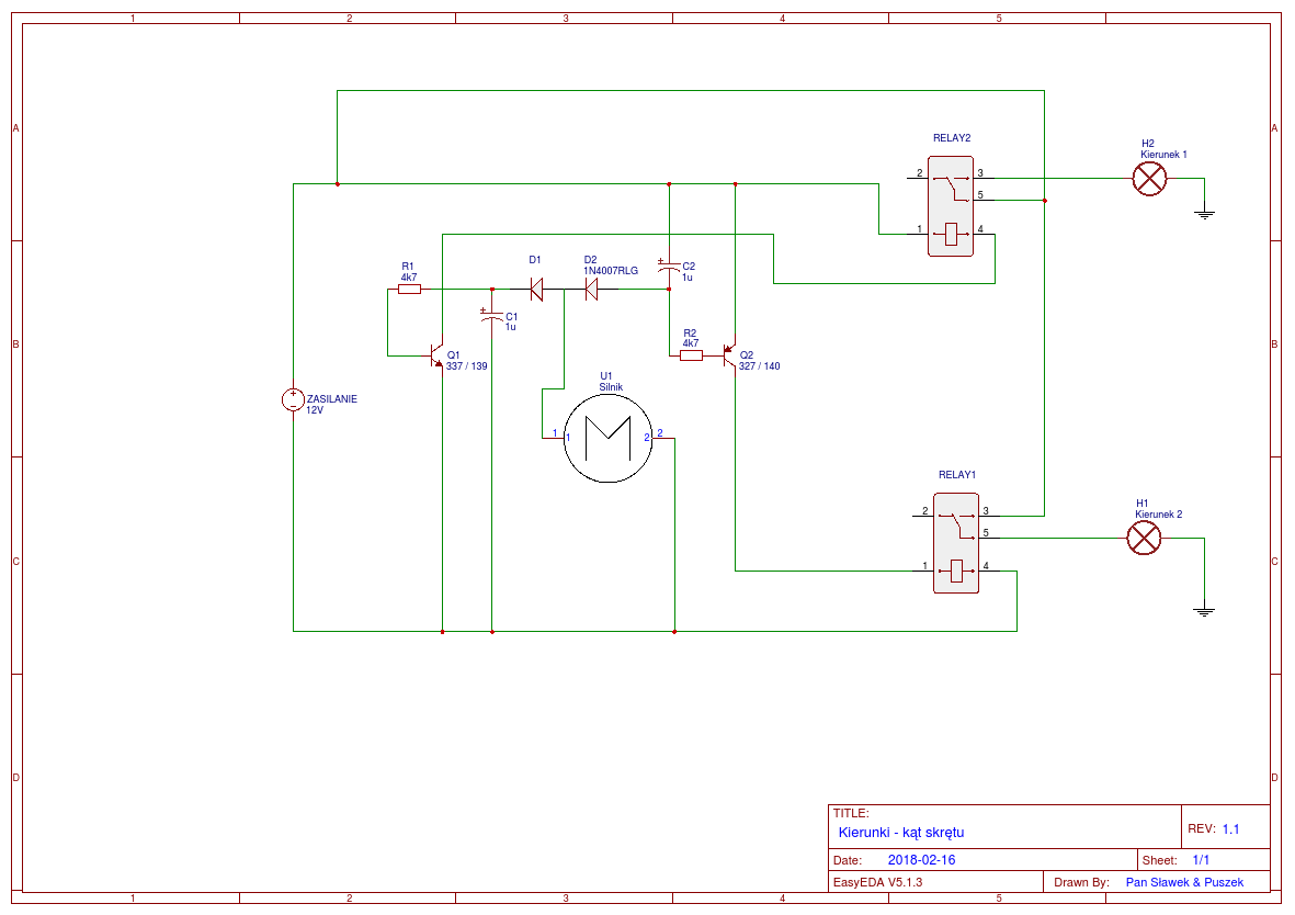
    Wymyśliłem taki układ, proszę o sprawdzenie tego czy tu jest jakiś błąd?

    Bo po zlutowaniu tego, kręcąc silnikiem w jedną stronę rusza przekaźnik i dioda się zapala, ale kręcąc w drugą nie rusza drugi przekaźnik i nie zapala drugiej diody..

    Doświetlanie zakrętów w aucie - jak wykorzystać czujnik kąta skrętu?
  • REKLAMA
  • #5 17042799
    Jarzabek666
    Poziom 40  
    Też o tym myslałem ale to ma dwie poważne wady po pierwsze jak ustawisz sporą czułość to będzie się zapalać podczas wyprzedzania i na każdych małych zakrętach omijanie dziur itd, a jak mała czułość to może się nie zapalić na krzyżówce
  • #6 17042856
    mkotyna2
    Poziom 10  
    @Jarzabek666
    Dlatego później dołoży się zanik zasilania ponad np 40km/h

    A ktoś wie, jak taki uklad naprawić, żeby działał poprawnie?
  • #7 17052023
    mkotyna2
    Poziom 10  
    Rozpisałem nowy schemat oparty o dwa tranzystory 139 i można zamknąć temat.
REKLAMA